电脑桌面
添加内谋知识网--内谋文库,文书,范文下载到电脑桌面
安装后可以在桌面快捷访问

县委的督查工作计划

县委的督查工作计划_第1页
1/3
县委的督查工作计划_第2页
2/3
县委的督查工作计划_第3页
3/3
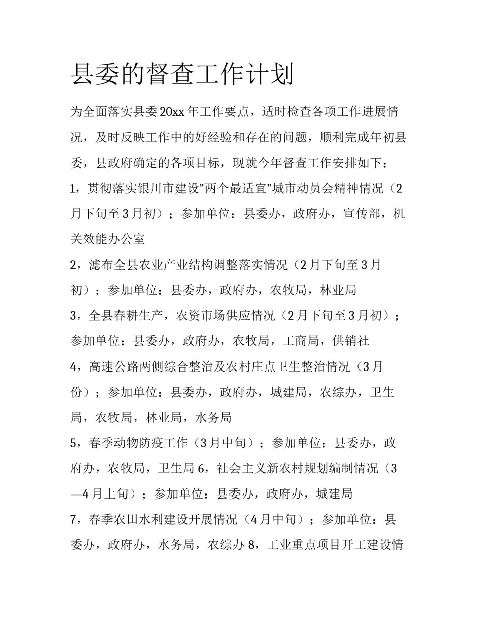
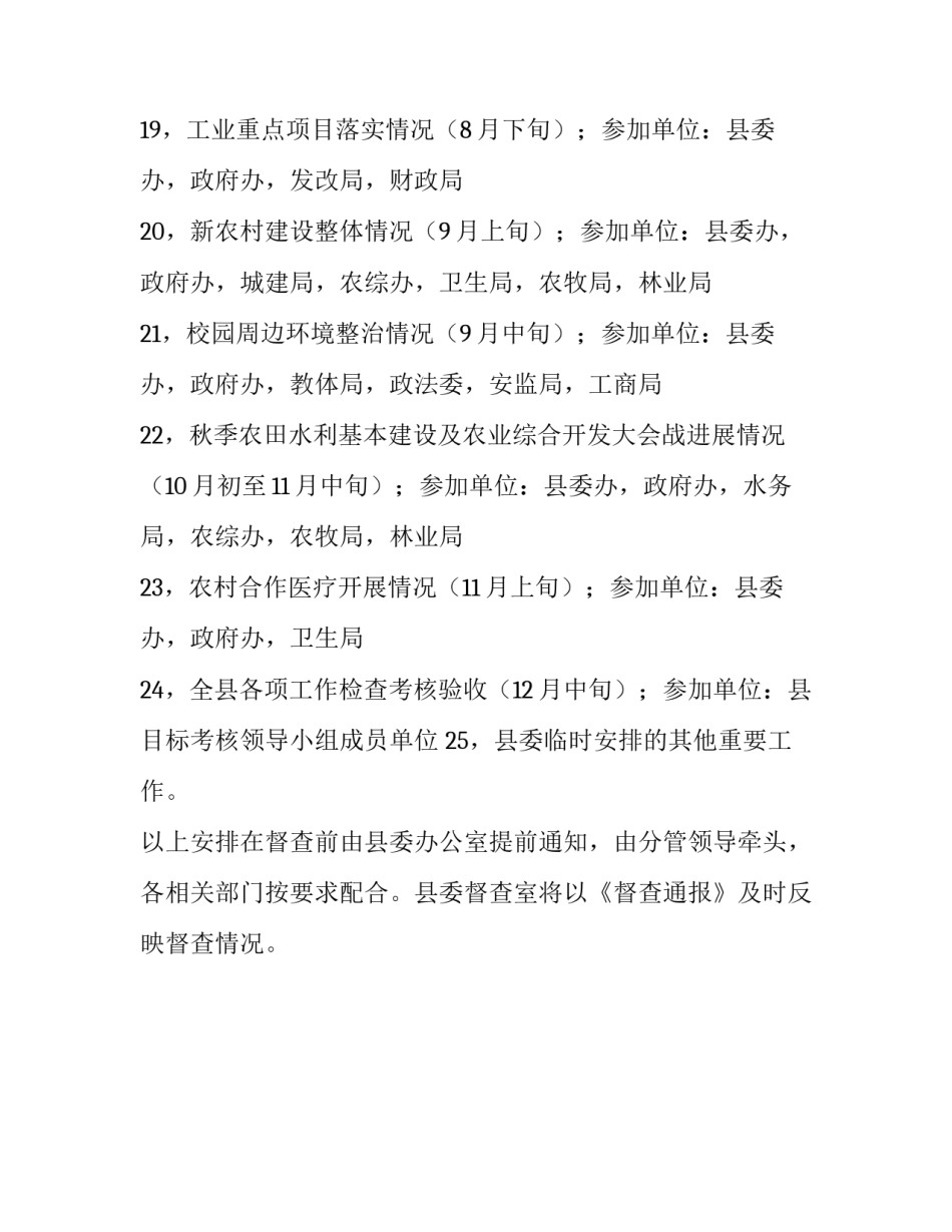
县委的督查工作计划为全面落实县委20xx年工作要点,适时检查各项工作进展情况,及时反映工作中的好经验和存在的问题,顺利完成年初县委,县政府确定的各项目标,现就今年督查工作安排如下:1,贯彻落实银川市建设"两个最适宜"城市动员会精神情况(2月下旬至3月初);参加单位:县委办,政府办,宣传部,机关效能办公室2,滤布全县农业产业结构调整落实情况(2月下旬至3月初);参加单位:县委办,政府办,农牧局,林业局3,全县春耕生产,农资市场供应情况(2月下旬至3月初);参加单位:县委办,政府办,农牧局,工商局,供销社4,高速公路两侧综合整治及农村庄点卫生整治情况(3月份);参加单位:县委办,政府办,城建局,农综办,卫生局,农牧局,林业局,水务局5,春季动物防疫工作(3月中旬);参加单位:县委办,政府办,农牧局,卫生局6,社会主义新农村规划编制情况(3—4月上旬);参加单位:县委办,政府办,城建局7,春季农田水利建设开展情况(4月中旬);参加单位:县委办,政府办,水务局,农综办8,工业重点项目开工建设情况(4月下旬);县委办,政府办,发改局,财政局9,春季植树造林情况(4月下旬);参加单位:县委办,政府办,林业局,农综办10,"阳光工程培训"及劳务产业发展情况(5月中旬);参加单位:县委办,政府办,农牧局,劳动就业局,扶贫办11,农村经济合作组织运行情况(6月上旬);参加单位:县委办,政府办,农牧局,林业局,农经站,供销社12,新农村建设情况(6月中旬);参加单位:县委办,政府办,城建局,农综办,卫生局,农牧局,林业局,水务局13,设施果蔬生产情况(6月下旬);参加单位:县委办,政府办,农牧局,林业局14,城市建设情况(7月上旬);县委办,政府办,城建局,发改局15,20xx年上半年各乡镇,部门目标任务落实情况(7月中旬);参加单位:县委办,政府办,农牧局,林业局,水务局16,"平安永宁"创建工作(7月下旬);参加单位:县委办,政府办,政法委,司法局17,道路交通建设情况(8月上旬);参加单位:县委办,政府办,交通局,城建局18,科技特派员创业行动落实情况(8月中旬);参加单位:县委办,政府办,科技局,农牧局,林业局19,工业重点项目落实情况(8月下旬);参加单位:县委办,政府办,发改局,财政局20,新农村建设整体情况(9月上旬);参加单位:县委办,政府办,城建局,农综办,卫生局,农牧局,林业局21,校园周边环境整治情况(9月中旬);参加单位:县委办,政府办,教体局,政法委,安监局,工商局22,秋季农田水利基本建设及农业综合开发大会战进展情况(10月初至11月中旬);参加单位:县委办,政府办,水务局,农综办,农牧局,林业局23,农村合作医疗开展情况(11月上旬);参加单位:县委办,政府办,卫生局24,全县各项工作检查考核验收(12月中旬);参加单位:县目标考核领导小组成员单位25,县委临时安排的其他重要工作。以上安排在督查前由县委办公室提前通知,由分管领导牵头,各相关部门按要求配合。县委督查室将以《督查通报》及时反映督查情况。

1、当您付费下载文档后,您只拥有了使用权限,并不意味着购买了版权,文档只能用于自身使用,不得用于其他商业用途(如 [转卖]进行直接盈利或[编辑后售卖]进行间接盈利)。
2、本站所有内容均由合作方或网友上传,本站不对文档的完整性、权威性及其观点立场正确性做任何保证或承诺!文档内容仅供研究参考,付费前请自行鉴别。
3、如文档内容存在违规,或者侵犯商业秘密、侵犯著作权等,请点击“违规举报”。

碎片内容

县委的督查工作计划

确认删除?