电脑桌面
添加内谋知识网--内谋文库,文书,范文下载到电脑桌面
安装后可以在桌面快捷访问

暑假计划表

暑假计划表_第1页
1/3
暑假计划表_第2页
2/3
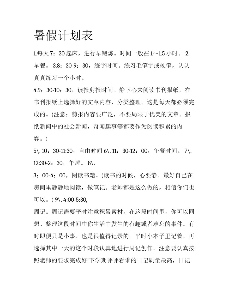
暑假计划表1.每天7:30起床,进行早锻炼。时间一般在1~1.5小时。2.早餐。3.8:30-9:30,练字时间。练习毛笔字或硬笔,认认真真练习一个小时。4.9:30-10:30,读报剪报时间。静下心来阅读书刊报纸,在书刊报纸上选择好的文章内容,分类整理。这是每天都必须完成的。(注意:剪报内容要广泛,不要局限于优美的文章。报纸新闻中的社会新闻,奇闻趣事等都要作为阅读积累的内容。)5\.10:30-11:30,自由时间6\.11:30-12:00,午餐时间。7\.12:30-2:30,午睡。8\.3:00-4:00,阅读书籍。(读书的时候,心要静。最好自己在房间里静静地阅读,做笔记。老师都是这么做的,相信你们也可以。)9\.4:00-5:30,周记。周记需要平时注意积累素材。在这段时间里,你可以回想、整理这段时间中你生活中发生的有趣或者难忘的事件。有时即便只是小事,也是很值得记录的。平时小本子里记着,再选择其中一天的这个时段认真地进行周记创作。注意要认真按照老师的要求完成好!下学期评评看谁的日记质量最高,日记本最漂亮、整洁,也要评评看谁在暑假里进步最大!10\.约6:00,晚饭11\.6:40-8:00活动(注意:孩子的一切户外活动都需有家长的陪伴看护。)12\.8:30上床半小时阅读,睡觉。以上是一般情况下的时间表。周末会加强户外运动或社会活动。要坚持每天锻炼身体。小孩在学校里,活动量会很大。暑假期间,吃零食的机会增多,所以要坚持锻炼以免发胖。这方面我认为要照顾小孩的身体情况,强度适中,不可勉强。也要适当加入他喜欢的运动,以调动他的积极性。最后一点,计划是要坚持执行。要执行就全面执行,决不能有选择性的执行。家长要说到做到,孩子也要说到做到。的有趣或者难忘的事件。有时即便只是小事,也是很值得记录的。平时小本子里记着,再选择其中一天的这个时段认真地进行周记创作。注意要认真按照老师的要求完成好!下学期评评看谁的日记质量最高,日记本最漂亮、整洁,也要评评看谁在暑假里进步最大!10\.约6:00,晚饭11\.6:40-8:00活动(注意:孩子的一切户外活动都需有家长的陪伴看护。)12\.8:30上床半小时阅读,睡觉。以上是一般情况下的时间表。周末会加强户外运动或社会活动。要坚持每天锻炼身体。小孩在学校里,活动量会很大。暑假期间,吃零食的机会增多,所以要坚持锻炼以免发胖。这方面我认为要照顾小孩的身体情况,强度适中,不可勉强。也要适当加入他喜欢的运动,以调动他的积极性。最后一点,计划是要坚持执行。要执行就全面执行,决不能有选择性的执行。家长要说到做到,孩子也要说到做到。

1、当您付费下载文档后,您只拥有了使用权限,并不意味着购买了版权,文档只能用于自身使用,不得用于其他商业用途(如 [转卖]进行直接盈利或[编辑后售卖]进行间接盈利)。
2、本站所有内容均由合作方或网友上传,本站不对文档的完整性、权威性及其观点立场正确性做任何保证或承诺!文档内容仅供研究参考,付费前请自行鉴别。
3、如文档内容存在违规,或者侵犯商业秘密、侵犯著作权等,请点击“违规举报”。

碎片内容

确认删除?