电脑桌面
添加内谋知识网--内谋文库,文书,范文下载到电脑桌面
安装后可以在桌面快捷访问

英文简历模板 (100).docx

英文简历模板 (100).docx_第1页
1/1
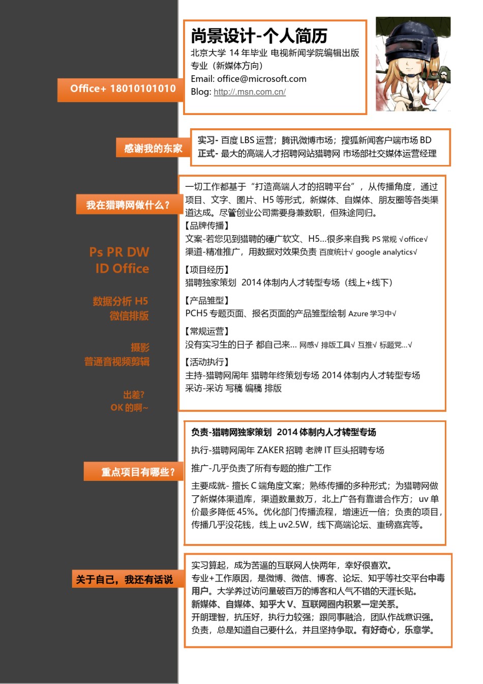
Office+18010101010尚景设计-个人简历北京大学14年毕业电视新闻学院编辑出版专业(新媒体方向)Email:office@microsoft.comBlog:http://.msn.com.cn/感谢我的东家实习-百度LBS运营;腾讯微博市场;搜狐新闻客户端市场BD正式-最大的高端人才招聘网站猎聘网市场部社交媒体运营经理我在猎聘网做什么?一切工作都基于“打造高端人才的招聘平台”,从传播角度,通过项目、文字、图片、H5等形式,新媒体、自媒体、朋友圈等各类渠PsPRDW道达成。尽管创业公司需要身兼数职,但殊途同归。IDOffice【品牌传播】文案-若您见到猎聘的硬广软文、H5…很多来自我PS常规√office√渠道-精准推广,用数据对效果负责百度统计√googleanalytics√【项目经历】猎聘独家策划2014体制内人才转型专场(线上+线下)数据分析H5【产品雏型】微信排版PCH5专题页面、报名页面的产品雏型绘制Azure学习中√摄影【常规运营】普通音视频剪辑没有实习生的日子都自己来…网感√排版工具√互推√标题党…√出差?【活动执行】OK的啊~主持-猎聘网周年猎聘年终策划专场2014体制内人才转型专场采访-采访写稿编稿排版重点项目有哪些?负责-猎聘网独家策划2014体制内人才转型专场执行-猎聘网周年ZAKER招聘老牌IT巨头招聘专场推广-几乎负责了所有专题的推广工作主要成就-擅长C端角度文案;熟练传播的多种形式;为猎聘网做了新媒体渠道库,渠道数量数万,北上广各有靠谱合作方;uv单价最多降低45%。优化部门传播流程,增速近一倍;负责的项目,传播几乎没花钱,线上uv2.5W,线下高端论坛、重磅嘉宾等。关于自己,我还有话说实习算起,成为苦逼的互联网人快两年,幸好很喜欢。专业+工作原因,是微博、微信、博客、论坛、知乎等社交平台中毒用户。大学养过访问量破百万的博客和人气不错的天涯长贴。新媒体、自媒体、知乎大V、互联网圈内积累一定关系。开朗理智,抗压好,执行力较强;跟同事融洽,团队作战意识强。负责,总是知道自己要什么,并且坚持争取。有好奇心,乐意学。

1、当您付费下载文档后,您只拥有了使用权限,并不意味着购买了版权,文档只能用于自身使用,不得用于其他商业用途(如 [转卖]进行直接盈利或[编辑后售卖]进行间接盈利)。
2、本站所有内容均由合作方或网友上传,本站不对文档的完整性、权威性及其观点立场正确性做任何保证或承诺!文档内容仅供研究参考,付费前请自行鉴别。
3、如文档内容存在违规,或者侵犯商业秘密、侵犯著作权等,请点击“违规举报”。

碎片内容

英文简历模板 (100).docx

确认删除?