电脑桌面
添加内谋知识网--内谋文库,文书,范文下载到电脑桌面
安装后可以在桌面快捷访问

2023-2024学年江西省宜春市丰城市第九中学高三第五次模拟考试物理试卷含解析.doc

2023-2024学年江西省宜春市丰城市第九中学高三第五次模拟考试物理试卷含解析.doc_第1页
1/16
2023-2024学年江西省宜春市丰城市第九中学高三第五次模拟考试物理试卷含解析.doc_第2页
2/16
2023-2024学年江西省宜春市丰城市第九中学高三第五次模拟考试物理试卷含解析.doc_第3页
3/16
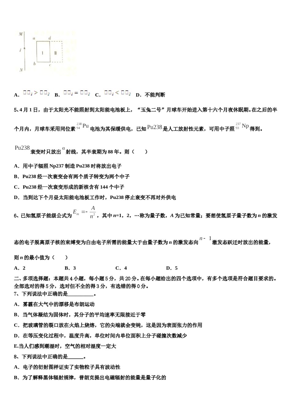
2023-2024学年江西省宜春市丰城市第九中学高三第五次模拟考试物理试卷考生请注意:1.答题前请将考场、试室号、座位号、考生号、姓名写在试卷密封线内,不得在试卷上作任何标记。2.第一部分选择题每小题选出答案后,需将答案写在试卷指定的括号内,第二部分非选择题答案写在试卷题目指定的位置上。3.考生必须保证答题卡的整洁。考试结束后,请将本试卷和答题卡一并交回。一、单项选择题:本题共6小题,每小题4分,共24分。在每小题给出的四个选项中,只有一项是符合题目要求的。1、如图所示,在半径为R的半圆和长为2R、宽为的矩形区域内充满磁感应强度为B的匀强磁场,方向垂直于纸面向里。一束质量为m、电量为q的粒子(不计粒子间相互作用)以不同的速率从边界AC的中点垂直于AC射入磁场.所有粒子从磁场的EF圆弧区域射出(包括E、F点)其中EO与FO(O为圆心)之间夹角为60°。不计粒子重力.下列说法正确的是()A.粒子的速率越大,在磁场中运动的时间越长B.粒子在磁场中运动的时间可能为C.粒子在磁场中运动的时间可能为D.粒子的最小速率为2、如图所示,一带正电小球穿在一根绝缘粗糙直杆上,杆与水平方向夹角为θ,整个空间存在着竖直向上的匀强电场和垂直纸面向外的匀强磁场,先给小球一初速度,使小球沿杆向下运动,在A点时的动能为100J,在C点时动能减为零,D为AC的中点,那么带电小球在运动过程中()A.到达C点后小球不可能沿杆向上运动的质点经B.小球在AD段克服摩擦力做的功与在DC段克服摩擦力做的功不等C.小球在D点时的动能为50JD.小球电势能的增加量等于重力势能的减少量3、一列简谐横波沿轴负方向传播,时刻的波形图象如图所示,此时刻开始介质中第一次回到平衡位置。则下列说法中正确的是()A.时刻质点向轴正方向运动B.简谐横波的周期为C.简谐横波传播的速度为D.质点经过平衡位置向上运动时开始计时的振动方程为4、如图所示,通有恒定电流的导线MN与闭合金属框共面,第一次将金属框由位置Ⅰ平移到位置Ⅱ,第二次将金属框绕cd边翻转到位置Ⅱ,设先、后两次穿过金属框的磁通量变化分别为和,则()A.B.C.D.不能判断5、4月1日,由于太阳光不能照射到太阳能电池板上,“玉兔二号”月球车开始进入第十六个月夜休眠期。在之后的半个月内,月球车采用同位素电池为其保暖供电,已知是人工放射性元素,可用中子照得到。衰变时只放出射线,其半衰期为88年。则()A.用中子辐照Np237制造Pu238时将放出电子B.Pu238经一次衰变会有两个质子转变为两个中子C.Pu238经一次衰变形成的新核含有144个中子D.当到达下个月昼太阳能电池板工作时,Pu238停止衰变不再对外供电6、已知氢原子能级公式为,其中n=1,2,…称为量子数,A为已知常量;要想使氢原子量子数为n的激发态的电子脱离原子核的束缚变为白由电子所需的能量大于由量子数为n的激发态向澈发态跃迁时放出的能量,则n的最小值为()A.2B.3C.4D.5二、多项选择题:本题共4小题,每小题5分,共20分。在每小题给出的四个选项中,有多个选项是符合题目要求的。全部选对的得5分,选对但不全的得3分,有选错的得0分。7、下列说法中正确的是__________。A.雾霾在大气中的漂移是布朗运动B.当气体凝结为固体时,其分子的平均速率无限接近于零C.把玻璃管的裂口放在火焰上烧熔,它的尖端就会变钝,这是因为表面张力的作用D.在等压变化过程中,温度升高,单位时间内单位面积上分子碰撞次数减少E.当人们感到潮湿时,空气的相对湿度一定大8、下列说法中正确的是。A.电子的衍射图样证实了实物粒子具有波动性B.为了解释黑体辐射规律,普朗克提出电磁辐射的能量是量子化的C.氢原子核外电子从半径较小的轨道跃迁到半径较大的轨道时,原子总能量减小D.光电效应中极限频率的存在说明了光的波动性9、如图所示,两个光滑挡板之间夹了一个质量一定的小球,右侧挡板竖直,左侧挡板与竖直方向夹角为θ。若θ减小,小球始终保持静止,下列说法正确的是()A.左侧挡板对小球的作用力将增大B.右侧挡板对小球的作用力不变C.小球受到的合力不变,两挡板对小球的作用力的合力不变D.若将左侧挡板撤走,小球在右侧挡板作用下做平拋运...

1、当您付费下载文档后,您只拥有了使用权限,并不意味着购买了版权,文档只能用于自身使用,不得用于其他商业用途(如 [转卖]进行直接盈利或[编辑后售卖]进行间接盈利)。
2、本站所有内容均由合作方或网友上传,本站不对文档的完整性、权威性及其观点立场正确性做任何保证或承诺!文档内容仅供研究参考,付费前请自行鉴别。
3、如文档内容存在违规,或者侵犯商业秘密、侵犯著作权等,请点击“违规举报”。

碎片内容

2023-2024学年江西省宜春市丰城市第九中学高三第五次模拟考试物理试卷含解析.doc

您可能关注的文档

确认删除?