电脑桌面
添加内谋知识网--内谋文库,文书,范文下载到电脑桌面
安装后可以在桌面快捷访问

2023-2024学年河北保定清苑中学高三冲刺模拟物理试卷含解析.doc

2023-2024学年河北保定清苑中学高三冲刺模拟物理试卷含解析.doc_第1页
1/16
2023-2024学年河北保定清苑中学高三冲刺模拟物理试卷含解析.doc_第2页
2/16
2023-2024学年河北保定清苑中学高三冲刺模拟物理试卷含解析.doc_第3页
3/16
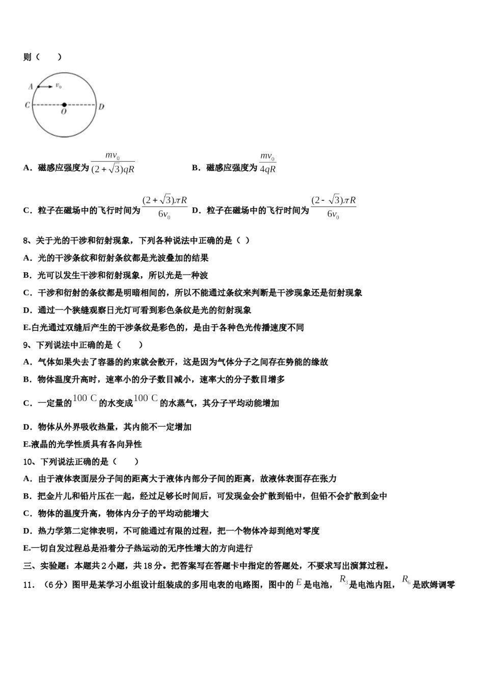
2023-2024学年河北保定清苑中学高三冲刺模拟物理试卷注意事项铅笔作答;第二部分必须用黑1.考生要认真填写考场号和座位序号。2.试题所有答案必须填涂或书写在答题卡上,在试卷上作答无效。第一部分必须用2B色字迹的签字笔作答。3.考试结束后,考生须将试卷和答题卡放在桌面上,待监考员收回。一、单项选择题:本题共6小题,每小题4分,共24分。在每小题给出的四个选项中,只有一项是符合题目要求的。1、如图所示,一沿水平方向的匀强磁场分布在竖直高度为2L的某矩形区域内(宽度足够大),该区域的上下边界MN、PS是水平的.有一边长为L的正方形导线框abcd从距离磁场上边界MN的某高处由静止释放下落而穿过该磁场区域.已知当线框的ab边到达MN时线框刚好做匀速直线运动(以此时开始计时),以MN处为坐标原点,取如图坐标轴x,并规定逆时针方向为感应电流的正方向,则关于线框中的感应电流与ab边的位置坐标x间的以下图线中,可能正确的是A.B.C.D.2、某质点做匀加速直线运动,经过时间t速度由v0变为kv0(k>1)位移大小为x。则在随后的4t内,质点的位移大小为()A.B.C.D.3、下图是a、b两光分别经过同一双缝干涉装置后在屏上形成的干涉图样,则()A.在同种均匀介质中,a光的传播速度比b光的大B.从同种介质射入真空发生全反射时a光临界角大C.照射在同一金属板上发生光电效应时,a光的饱和电流大D.若两光均由氢原子能级跃迁产生,产生a光的能级能量差大4、将质量为1.00kg的模型火箭点火升空,50g燃烧的燃气以大小为600m/s的速度从火箭喷口在很短时间内喷出。在燃气喷出后的瞬间,火箭的动量大小为(喷出过程中重力和空气阻力可忽略)A.30B.5.7×102C.6.0×102D.6.3×1025、继我国探月工程之后,2020年我国计划启动火星探测任务,择机发射火星探测器。若已知引力常量G和火星的半径R,火星探测器环绕火星表面飞行的周期T,那么根据这些已知条件可估算()A.火星的第一宇宙速度B.火星的自转角速度C.探测器的质量D.探测器受火星的引力6、2020年3月15日中国散列中子源利(CSNS)利用中子成像技术帮助中国科技大学进行了考古方面的研究。散射中子源是研究中子特性、探测物质微观结构和运动的科研装置。CNSN是我国重点建设的大科学装置,将成为发展中国家拥有的第一台散裂中子源。下列关于中子研究的说法正确的是()A.α粒子轰击,生成,并产生了中子B.经过4次α衰变,2次β衰变,新核与原来的原子核相比,中子数少了6个C.放射性β射线其实质是高速中子流,可用于医学的放射治疗D.核电站可通过控制中子数目来控制核反应剧烈程度二、多项选择题:本题共4小题,每小题5分,共20分。在每小题给出的四个选项中,有多个选项是符合题目要求的。全部选对的得5分,选对但不全的得3分,有选错的得0分。7、如图所示,一质量为m、电荷量为q的带电粒子(不计重力),自A点以初速度v0射入半径为R的圆形匀强磁场,磁场方向垂直于纸面,速度方向平行于CD,CD为圆的一条直径,粒子恰好从D点飞出磁场,A点到CD的距离为。则()A.磁感应强度为B.磁感应强度为C.粒子在磁场中的飞行时间为D.粒子在磁场中的飞行时间为8、关于光的干涉和衍射现象,下列各种说法中正确的是()A.光的干涉条纹和衍射条纹都是光波叠加的结果B.光可以发生干涉和衍射现象,所以光是一种波C.干涉和衍射的条纹都是明暗相间的,所以不能通过条纹来判断是干涉现象还是衍射现象D.通过一个狭缝观察日光灯可看到彩色条纹是光的衍射现象E.白光通过双缝后产生的干涉条纹是彩色的,是由于各种色光传播速度不同9、下列说法中正确的是()A.气体如果失去了容器的约束就会散开,这是因为气体分子之间存在势能的缘故B.物体温度升高时,速率小的分子数目减小,速率大的分子数目增多C.一定量的的水变成的水蒸气,其分子平均动能增加D.物体从外界吸收热量,其内能不一定增加是欧姆调零E.液晶的光学性质具有各向异性10、下列说法正确的是()A.由于液体表面层分子间的距离大于液体内部分子间的距离,故液体表面存在张力B.把金片儿和铅片压在一起,经过足够长时间后,可发现金会扩散到铅中,但铅不会扩散到金中C.物体...

1、当您付费下载文档后,您只拥有了使用权限,并不意味着购买了版权,文档只能用于自身使用,不得用于其他商业用途(如 [转卖]进行直接盈利或[编辑后售卖]进行间接盈利)。
2、本站所有内容均由合作方或网友上传,本站不对文档的完整性、权威性及其观点立场正确性做任何保证或承诺!文档内容仅供研究参考,付费前请自行鉴别。
3、如文档内容存在违规,或者侵犯商业秘密、侵犯著作权等,请点击“违规举报”。

碎片内容

2023-2024学年河北保定清苑中学高三冲刺模拟物理试卷含解析.doc

您可能关注的文档

确认删除?