电脑桌面
添加内谋知识网--内谋文库,文书,范文下载到电脑桌面
安装后可以在桌面快捷访问

2023-2024学年河北省邯郸市磁县滏滨中学高三第六次模拟考试物理试卷含解析.doc

2023-2024学年河北省邯郸市磁县滏滨中学高三第六次模拟考试物理试卷含解析.doc_第1页
1/19
2023-2024学年河北省邯郸市磁县滏滨中学高三第六次模拟考试物理试卷含解析.doc_第2页
2/19
2023-2024学年河北省邯郸市磁县滏滨中学高三第六次模拟考试物理试卷含解析.doc_第3页
3/19
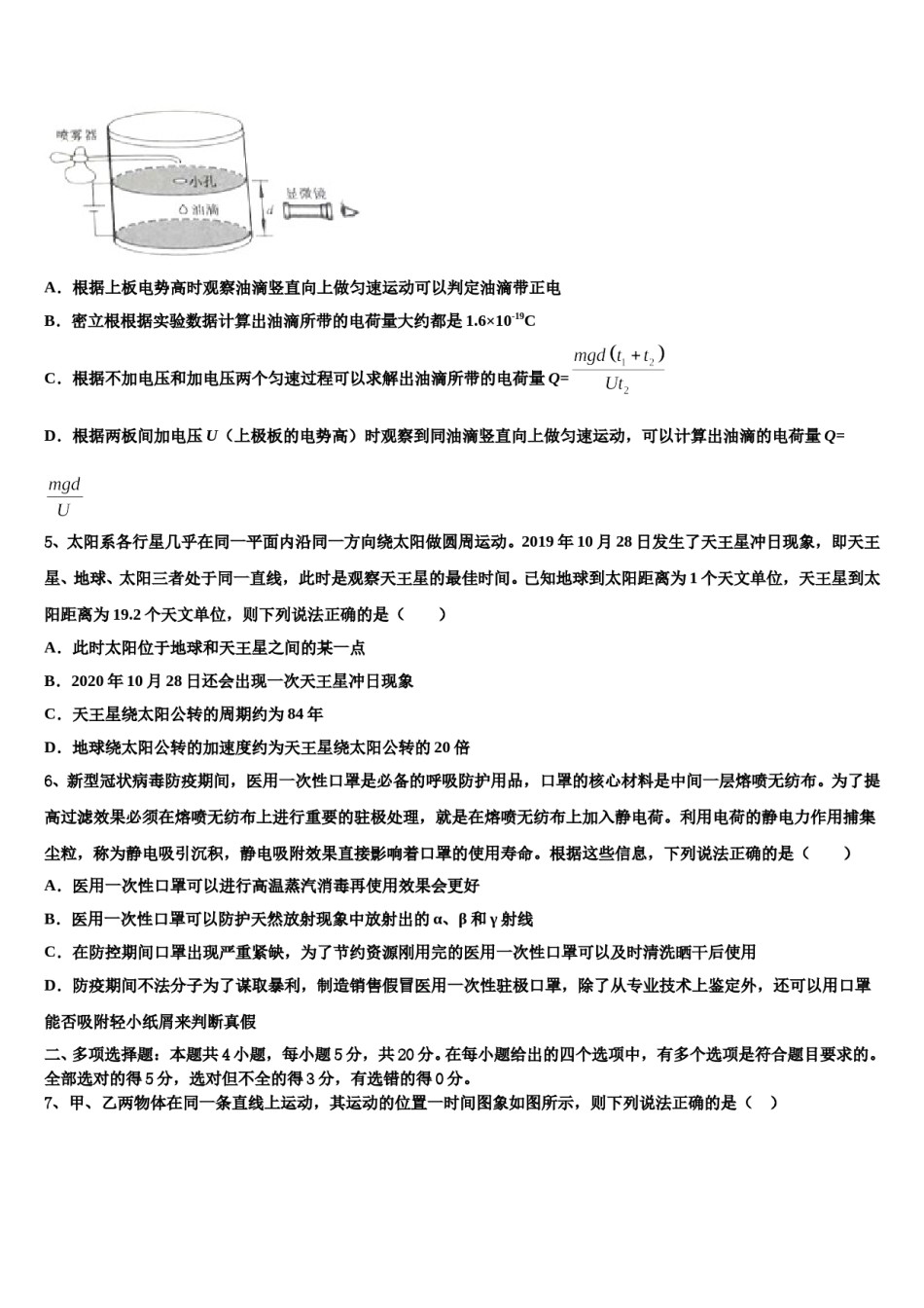
2023-2024学年河北省邯郸市磁县滏滨中学高三第六次模拟考试物理试卷请考生注意:1.请用2B铅笔将选择题答案涂填在答题纸相应位置上,请用0.5毫米及以上黑色字迹的钢笔或签字笔将主观题的答案写在答题纸相应的答题区内。写在试题卷、草稿纸上均无效。2.答题前,认真阅读答题纸上的《注意事项》,按规定答题。一、单项选择题:本题共6小题,每小题4分,共24分。在每小题给出的四个选项中,只有一项是符合题目要求的。1、如图所示,一充电后的平行板电容器的两极板相距l,在正极板附近有一质量为m,电荷量为的粒子A;在负极板附近有一质量也为m、电荷量为的粒子B。仅在电场力的作用下两粒子同时从静止开始运动。已知两粒子同时经过一平行于正极板且与其相距的平面Q,两粒子间相互作用力可忽略,不计重力,则以下说法正确的是()A.电荷量与的比值为B.电荷量与的比值为C.粒子A、B通过平面Q时的速度之比为D.粒子A、B通过平面Q时的速度之比为2、2013年6月20日,女航天员王亚平在“天宫一号”目标飞行器里成功进行了我国首次太空授课.授课中的一个实验展示了失重状态下液滴的表面张力引起的效应.在视频中可观察到漂浮的液滴处于相互垂直的两个椭球之间不断变化的周期性“脉动”中.假设液滴处于完全失重状态,液滴的上述“脉动”可视为液滴形状的周期性微小变化(振动),如图所示.已知液滴振动的频率表达式为,其中k为一个无单位的比例系数,r为液滴半径,ρ为液体密度,σ为液体表面张力系数(其单位为N/m),α、β、γ是相应的待定常数.对于这几个待定常数的大小,下列说法中可能正确的是()A.,,B.,,C.,,D.,,3、如图所示,质量为m的小球用一轻绳悬挂,在恒力F作用下处于静止状态,静止时悬线与竖直方向夹角为53°,若把小球换成一质量为的小球,在恒力F作用下也处于静止状态时,悬线与竖直方向夹角为37°,则恒力F的大小是()A.B.C.D.4、1897年汤姆孙发现电子后,许多科学家为测量电子的电荷量做了大量的探索。1907-1916密立根用带电油滴进行实验,发现油滴所带的电荷量是某一数值e的整数倍,于是称这数值为基本电荷,如图所示,两块完全相同的金属极板止对若水平放置,板间的距离为d,当质量为m的微小带电油滴在两板间运动时,所受它气阻力的大小与速度大小成正比。两板间不加电压时,得以观察到油滴竖直向下做匀速运动,通过某一段距离所用时间为t1;当两板间加电压U(上极板的电势高)时,可以观察到同一油滴竖直向上做匀速运动,且在时间t2内运动的距离与在时间t1内运动的距离相等。忽略空气浮力,重力加速度为g。下列说法正确的是()A.根据上板电势高时观察油滴竖直向上做匀速运动可以判定油滴带正电B.密立根根据实验数据计算出油滴所带的电荷量大约都是1.6×10-19CC.根据不加电压和加电压两个匀速过程可以求解出油滴所带的电荷量Q=D.根据两板间加电压U(上极板的电势高)时观察到同油滴竖直向上做匀速运动,可以计算出油滴的电荷量Q=5、太阳系各行星几乎在同一平面内沿同一方向绕太阳做圆周运动。2019年10月28日发生了天王星冲日现象,即天王星、地球、太阳三者处于同一直线,此时是观察天王星的最佳时间。已知地球到太阳距离为1个天文单位,天王星到太阳距离为19.2个天文单位,则下列说法正确的是()A.此时太阳位于地球和天王星之间的某一点B.2020年10月28日还会出现一次天王星冲日现象C.天王星绕太阳公转的周期约为84年D.地球绕太阳公转的加速度约为天王星绕太阳公转的20倍6、新型冠状病毒防疫期间,医用一次性口罩是必备的呼吸防护用品,口罩的核心材料是中间一层熔喷无纺布。为了提高过滤效果必须在熔喷无纺布上进行重要的驻极处理,就是在熔喷无纺布上加入静电荷。利用电荷的静电力作用捕集尘粒,称为静电吸引沉积,静电吸附效果直接影响着口罩的使用寿命。根据这些信息,下列说法正确的是()A.医用一次性口罩可以进行高温蒸汽消毒再使用效果会更好B.医用一次性口罩可以防护天然放射现象中放射出的α、β和γ射线C.在防控期间口罩出现严重紧缺,为了节约资源刚用完的医用一次性口罩可以及时清洗晒干后使用D.防疫期间不法分子为...

1、当您付费下载文档后,您只拥有了使用权限,并不意味着购买了版权,文档只能用于自身使用,不得用于其他商业用途(如 [转卖]进行直接盈利或[编辑后售卖]进行间接盈利)。
2、本站所有内容均由合作方或网友上传,本站不对文档的完整性、权威性及其观点立场正确性做任何保证或承诺!文档内容仅供研究参考,付费前请自行鉴别。
3、如文档内容存在违规,或者侵犯商业秘密、侵犯著作权等,请点击“违规举报”。

碎片内容

2023-2024学年河北省邯郸市磁县滏滨中学高三第六次模拟考试物理试卷含解析.doc

您可能关注的文档

确认删除?