电脑桌面
添加内谋知识网--内谋文库,文书,范文下载到电脑桌面
安装后可以在桌面快捷访问

2023-2024学年河南省济源一中高三第二次诊断性检测物理试卷含解析.doc

2023-2024学年河南省济源一中高三第二次诊断性检测物理试卷含解析.doc_第1页
1/17
2023-2024学年河南省济源一中高三第二次诊断性检测物理试卷含解析.doc_第2页
2/17
2023-2024学年河南省济源一中高三第二次诊断性检测物理试卷含解析.doc_第3页
3/17
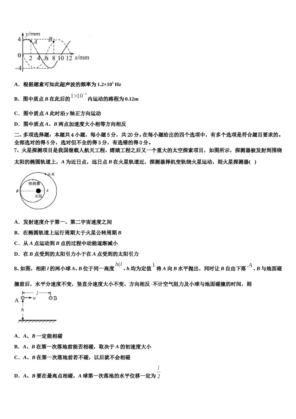
2023-2024学年河南省济源一中高三第二次诊断性检测物理试卷注意事项铅笔作答;第二部分必须用黑1.考生要认真填写考场号和座位序号。2.试题所有答案必须填涂或书写在答题卡上,在试卷上作答无效。第一部分必须用2B色字迹的签字笔作答。3.考试结束后,考生须将试卷和答题卡放在桌面上,待监考员收回。一、单项选择题:本题共6小题,每小题4分,共24分。在每小题给出的四个选项中,只有一项是符合题目要求的。1、一质量为1.5×103kg的小汽车在水平公路上行驶,当汽车经过半径为80m的弯道时,路面对轮胎的径向最大静摩擦力为9×103N,下列说法正确的是()A.汽车转弯时所受的力有重力、弹力、摩擦力和向心力B.汽车转弯的速度为6m/s时,所需的向心力为6.75×103NC.汽车转弯的速度为20m/s时,汽车会发生侧滑D.汽车能安全转弯的向心加速度不超过6.0m/s22、将某劲度系数为k的轻质弹簧一端固定在墙上,另一端用100N的力来拉,弹簧的伸长量为10cm;若对该弹簧两端同时用50N的力反向拉时,弹簧的伸长量为ΔL。则()A.k=10N/m,ΔL=10cmB.k=100N/m,ΔL=10cmC.k=200N/m,ΔL=5cmD.k=1000N/m,ΔL=5cm3、2019年被称为5G元年。这一年全球很多国家开通了5G网络,开启了一个全新的通信时代,即万物互联的物联网时代,5G网络使用的无线电电波通信频率是在3.0GHz以上的超高频段和极高频段(如图所示),比目前4G及通信频率在0.3GHz~3.0GHz间的特高频段网络拥有更大的带宽和更快的的传输速率。下列说法正确的是()A.4G信号是纵波,5G信号足横波B.4G信号和5G信号相遇能产生干涉现象C.4G信号比5G信号更容易发生衍射现象D.5G信号比4G信号波长更长,相同时间传递的信息量更大4、如图所示,在以R0为半径,O为圆心的圆形区域内存在磁场,直径MN左侧区域存在一匀强磁场,方向垂直于纸面向外,磁感应强度大小为B1;MN右侧区域也存在一匀强磁场,方向垂直于纸面向里,磁感应强度大小为B2,有一质量为m,电荷量为+q的带电粒子(不计重力)沿垂直于MN的方向从P点射入磁场,通过磁场区域后自Q点离开磁场,离开磁场时其运动方向仍垂直于MN。已知OP与MN的夹角为θ1,OQ与MN的夹角为θ2,粒子在左侧区域磁场中的运动时间为t1,粒子在右侧区域磁场中的运动时间为t2,则下列说法正确的是()A.B.C.D.5、小朋友队和大人队拔河比赛,小朋友队人数多,重心低,手握绳的位置低,A、B两点间绳倾斜,其余绳不一定水平,此可以简化为如图所示的模型。相持阶段两队都静止,两队的总质量相等,脚与地面的动摩擦因数相同,最大静摩擦力等于滑动摩擦力。各队员手紧握绳不滑动,绳结实质量不计。以下说法正确的是()A.相持阶段小朋友队和大人队所受地面的摩擦力大小不等B.无论相持还是胜败,两队脚与地面的摩擦力大小永远相等C.绳上拉力增大时,大人队会先败D.绳上A点对B点的拉力,其大小一定等于B点对A点的拉力6、B超检测仪可以通过探头发送和接收超声波信号,经过电子电路和计算机的处理形成图像。下图为仪器检测到发送和接收的超声波图像,其中实线为沿x轴正方向发送的超声波,虚线为一段时间后遇到人体组织沿x轴负方向返回的超声波。已知超声波在人体内传播速度为1200m/s,则下列说法中正确的是()A.根据题意可知此超声波的频率为1.2×105HzB.图中质点B在此后的内运动的路程为0.12mC.图中质点A此时沿y轴正方向运动D.图中质点A、B两点加速度大小相等方向相反二、多项选择题:本题共4小题,每小题5分,共20分。在每小题给出的四个选项中,有多个选项是符合题目要求的。全部选对的得5分,选对但不全的得3分,有选错的得0分。7、火星探测项目是我国继载人航天工程、嫦娥工程之后又一个重大的太空探索项目,如图所示,探测器被发射到围绕太阳的椭圆轨道上,A为近日点,远日点B在火星轨道近,探测器择机变轨绕火星运动,则火星探测器()A.发射速度介于第一、第二宇宙速度之间B.在椭圆轨道上运行周期大于火星公转周期BC.从A点运动到B点的过程中动能逐渐减小D.在B点受到的太阳引力小于在A点受到的太阳引力8、如图,相距l的两小球A、B位于同一高度、h均为定值将A向B水平抛出,同时让B自由下落、B与地面...

1、当您付费下载文档后,您只拥有了使用权限,并不意味着购买了版权,文档只能用于自身使用,不得用于其他商业用途(如 [转卖]进行直接盈利或[编辑后售卖]进行间接盈利)。
2、本站所有内容均由合作方或网友上传,本站不对文档的完整性、权威性及其观点立场正确性做任何保证或承诺!文档内容仅供研究参考,付费前请自行鉴别。
3、如文档内容存在违规,或者侵犯商业秘密、侵犯著作权等,请点击“违规举报”。

碎片内容

2023-2024学年河南省济源一中高三第二次诊断性检测物理试卷含解析.doc

您可能关注的文档

确认删除?