电脑桌面
添加内谋知识网--内谋文库,文书,范文下载到电脑桌面
安装后可以在桌面快捷访问

2023-2024学年浙江省春晖中学高考考前模拟物理试题含解析.doc

2023-2024学年浙江省春晖中学高考考前模拟物理试题含解析.doc_第1页
1/14
2023-2024学年浙江省春晖中学高考考前模拟物理试题含解析.doc_第2页
2/14
2023-2024学年浙江省春晖中学高考考前模拟物理试题含解析.doc_第3页
3/14
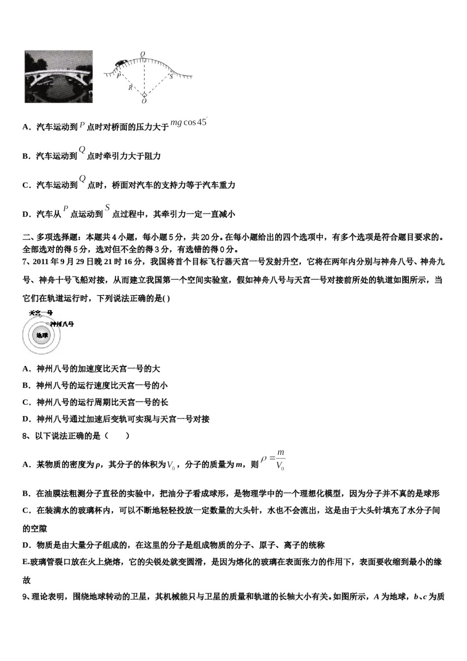
2023-2024学年浙江省春晖中学高考考前模拟物理试题考生请注意:1.答题前请将考场、试室号、座位号、考生号、姓名写在试卷密封线内,不得在试卷上作任何标记。2.第一部分选择题每小题选出答案后,需将答案写在试卷指定的括号内,第二部分非选择题答案写在试卷题目指定的位置上。3.考生必须保证答题卡的整洁。考试结束后,请将本试卷和答题卡一并交回。一、单项选择题:本题共6小题,每小题4分,共24分。在每小题给出的四个选项中,只有一项是符合题目要求的。1、平行板电容器C与三个可控电阻R1、R2、R3以及电源连成如图所示的电路,闭合开关S,待电路稳定后,电容器C两极板带有一定的电荷,要使电容器所带电荷量减少。以下方法中可行的是()A.只增大R1,其他不变B.只增大R2,其他不变C.只减小R3,其他不变D.只减小a、b两极板间的距离,其他不变2、2019年4月10日,事件视界望远镜捕获到人类历史上的首张黑洞“照片”,这是人类第一次凝视曾经只存在于理论中的天体.如果把太阳压缩到半径只有3km且质量不变,太阳就变成了一个黑洞,连光也无法从太阳表面逃逸.已知逃逸速度是第一宇宙速度的倍,光速为,,则根据以上信息可知太阳的质量约为A.B.C.D.3、如图,质量为M=3kg的小滑块,从斜面顶点A静止开始沿ABC下滑,最后停在水平面D点,不计滑块从AB面滑上BC面,以及从BC面滑上CD面的机械能损失.已知:AB=BC=5m,CD=9m,θ=53°,β=37°,重力加速度g=10m/s2,在运动过程中,小滑块与接触面的动摩擦因数相同.则()A.小滑块与接触面的动摩擦因数μ=0.5B.小滑块在AB面上运动时克服摩擦力做功,等于在BC面上运动克服摩擦力做功C.小滑块在AB面上运动时间大于小滑块在BC面上的运动时间D.小滑块在AB面上运动的加速度a1与小滑块在BC面上的运动的加速度a2之比是5/34、为了做好疫情防控工作,小区物业利用红外测温仪对出入人员进行体温检测。红外测温仪的原理是:被测物体辐射的光线只有红外线可被捕捉,并转变成电信号。图为氢原子能级示意图,已知红外线单个光子能量的最大值为1.62eV,要使氢原子辐射出的光子可被红外测温仪捕捉,最少应给处于激发态的氢原子提供的能量为()A.10.20eVB.2.89eVC.2.55eVD.1.89eV5、“S路”曲线行驶是我国驾驶证考试中的一项科目,某次考试过程中,有两名学员分别坐在驾驶座和副驾驶座上,并且始终与汽车保持相对静止,汽车在弯道上行驶时可视作圆周运动,行驶过程中未发生打滑。如图所示,当汽车在水平“S路”上减速行驶时A.两名学员具有相同的线速度。一辆质量为的汽车以速度B.汽车受到的摩擦力与速度方向相反C.坐在副驾驶座上的学员受到汽车的作用力较大D.汽车对学员的作用力大于学员所受的重力6、石拱桥是中国传统的桥梁四大基本形式之一。假设某拱形桥为圆的一部分,半径为匀速通过该桥,图中为拱形桥的最高点,圆弧所对的圆心角为,关于对称,汽车运动过程中所受阻力恒定,重力加速度为。下列说法正确的是()A.汽车运动到点时对桥面的压力大于B.汽车运动到点时牵引力大于阻力C.汽车运动到点时,桥面对汽车的支持力等于汽车重力D.汽车从点运动到点过程中,其牵引力一定一直减小二、多项选择题:本题共4小题,每小题5分,共20分。在每小题给出的四个选项中,有多个选项是符合题目要求的。全部选对的得5分,选对但不全的得3分,有选错的得0分。7、2011年9月29日晚21时16分,我国将首个目标飞行器天宫一号发射升空,它将在两年内分别与神舟八号、神舟九号、神舟十号飞船对接,从而建立我国第一个空间实验室,假如神舟八号与天宫一号对接前所处的轨道如图所示,当它们在轨道运行时,下列说法正确的是()A.神州八号的加速度比天宫一号的大B.神州八号的运行速度比天宫一号的小C.神州八号的运行周期比天宫一号的长D.神州八号通过加速后变轨可实现与天宫一号对接8、以下说法正确的是()A.某物质的密度为ρ,其分子的体积为,分子的质量为m,则B.在油膜法粗测分子直径的实验中,把油分子看成球形,是物理学中的一个理想化模型,因为分子并不真的是球形C.在装满水的玻璃杯内,可以不断地轻轻投放一定数量的大头针,水也不会流...

1、当您付费下载文档后,您只拥有了使用权限,并不意味着购买了版权,文档只能用于自身使用,不得用于其他商业用途(如 [转卖]进行直接盈利或[编辑后售卖]进行间接盈利)。
2、本站所有内容均由合作方或网友上传,本站不对文档的完整性、权威性及其观点立场正确性做任何保证或承诺!文档内容仅供研究参考,付费前请自行鉴别。
3、如文档内容存在违规,或者侵犯商业秘密、侵犯著作权等,请点击“违规举报”。

碎片内容

2023-2024学年浙江省春晖中学高考考前模拟物理试题含解析.doc

您可能关注的文档

确认删除?