电脑桌面
添加内谋知识网--内谋文库,文书,范文下载到电脑桌面
安装后可以在桌面快捷访问

2023-2024学年浙江省温州市新力量联盟高三最后一卷物理试卷含解析.doc

2023-2024学年浙江省温州市新力量联盟高三最后一卷物理试卷含解析.doc_第1页
1/15
2023-2024学年浙江省温州市新力量联盟高三最后一卷物理试卷含解析.doc_第2页
2/15
2023-2024学年浙江省温州市新力量联盟高三最后一卷物理试卷含解析.doc_第3页
3/15
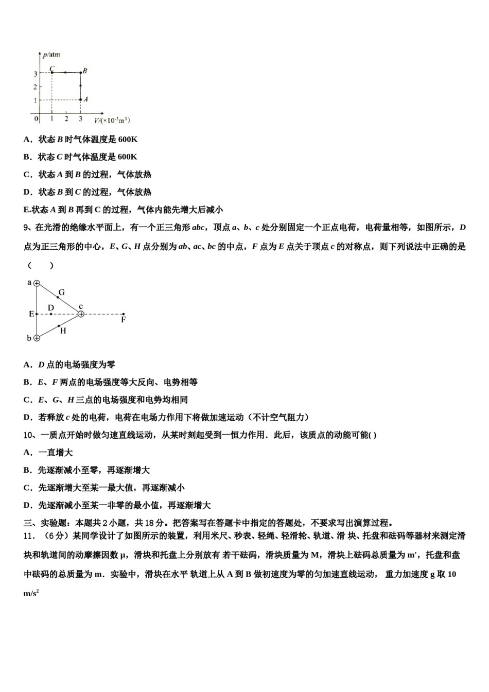
2023-2024学年浙江省温州市新力量联盟高三最后一卷物理试卷请考生注意:1.请用2B铅笔将选择题答案涂填在答题纸相应位置上,请用0.5毫米及以上黑色字迹的钢笔或签字笔将主观题的答案写在答题纸相应的答题区内。写在试题卷、草稿纸上均无效。2.答题前,认真阅读答题纸上的《注意事项》,按规定答题。一、单项选择题:本题共6小题,每小题4分,共24分。在每小题给出的四个选项中,只有一项是符合题目要求的。1、“蹦极”运动中,长弹性绳的一端固定,另一端绑在人身上,人从几十米高处跳下。将蹦极过程简化为人沿竖直方向的运动。从绳恰好伸直,到人第一次下降至最低点的过程中,若不计空气阻力,下列分析正确的是()A.绳对人的冲量始终向上,人的动量一直减小B.绳对人的拉力始终做负功,人的动能一直减小C.绳恰好伸直时,人的动能最大D.人的动量最大时,绳对人的拉力等于人所受的重力2、为了探测某星球,载着登陆舱的探测飞船在以该星球中心为圆心,半径为r1的圆轨道上运动,周期为T1,总质量为m1,环绕速度为v1。随后登陆舱脱离飞船,变轨到离该星球更近的半径为r2的圆轨道上运动环绕速度为v2,周期为T2,登陆舱的质量为m2,引力常量为G,则()A.该星球的质量为B.该星球表面的重力加速度为C.D.3、如图所示,a、b、c为三颗人造地球卫星,其中a为地球同步卫星,b、c在同一轨道上,三颗卫星的轨道均可视为圆轨道.以下判断正确的是()A.卫星a的运行周期大于卫星b的运行周期B.卫星b的运行速度可能大于C.卫星b加速即可追上前面的卫星cD.卫星a在运行时有可能经过宜昌市的正上方4、如图所示,斜面固定在水平面上,斜面上一个物块在沿斜面向下拉力F1作用下匀速下滑,某时刻在物块上再施加一个竖直向下的恒力F2,则之后较短的一段时间内物块的运动状态是()A.仍匀速下滑B.匀加速下滑C.匀减速下滑D.不确定,这与接触面摩擦系数的大小有关5、放射性元素A经过2次α衰变和1次β衰变后生成一新元素B,则元素B在元素周期表中的位置较元素A的位置向前移动了A.1位B.2位C.3位D.4位6、幼儿园小朋友搭积木时,将重为G的玩具汽车静置在薄板上,薄板发生了明显弯曲,如图所示。关于玩具汽车受到的作用力,不考虑摩擦力的影响,下列说法正确的是()A.玩具汽车每个车轮受到薄板的弹力大小均为B.玩具汽车每个车轮受到薄板的弹力方向均为竖直向上C.薄板弯曲程度越大,每个车轮受到的弹力越大D.玩具汽车受到的合力大小为G二、多项选择题:本题共4小题,每小题5分,共20分。在每小题给出的四个选项中,有多个选项是符合题目要求的。全部选对的得5分,选对但不全的得3分,有选错的得0分。7、关于一定量的气体,下列说法正确的是()A.气体做等温膨胀变化,其压强一定减小B.气体的体积指的是该气体的分子所能到达的空间的体积,而不是该气体所有分子体积之和C.气体分子热运动的剧烈程度减弱时,气体的压强一定减小D.若气体处于完全失重的状态,气体的压强一定为零E.气体从外界吸收热量,其内能可能减小8、一定质量的理想气体,从状态A变化到状态B,再变化到状态C,变化过程的p-V图象如图所示,已知状态A时气体温度为200K。下列说法正确的是()A.状态B时气体温度是600KB.状态C时气体温度是600KC.状态A到B的过程,气体放热D.状态B到C的过程,气体放热E.状态A到B再到C的过程,气体内能先增大后减小9、在光滑的绝缘水平面上,有一个正三角形abc,顶点a、b、c处分别固定一个正点电荷,电荷量相等,如图所示,D点为正三角形的中心,E、G、H点分别为ab、ac、bc的中点,F点为E点关于顶点c的对称点,则下列说法中正确的是()A.D点的电场强度为零B.E、F两点的电场强度等大反向、电势相等C.E、G、H三点的电场强度和电势均相同D.若释放c处的电荷,电荷在电场力作用下将做加速运动(不计空气阻力)10、一质点开始时做匀速直线运动,从某时刻起受到一恒力作用.此后,该质点的动能可能()A.一直增大B.先逐渐减小至零,再逐渐增大C.先逐渐增大至某一最大值,再逐渐减小D.先逐渐减小至某一非零的最小值,再逐渐增大三、实验题:本题共2小题,共18分。把答案写在答题卡中指定的答...

1、当您付费下载文档后,您只拥有了使用权限,并不意味着购买了版权,文档只能用于自身使用,不得用于其他商业用途(如 [转卖]进行直接盈利或[编辑后售卖]进行间接盈利)。
2、本站所有内容均由合作方或网友上传,本站不对文档的完整性、权威性及其观点立场正确性做任何保证或承诺!文档内容仅供研究参考,付费前请自行鉴别。
3、如文档内容存在违规,或者侵犯商业秘密、侵犯著作权等,请点击“违规举报”。

碎片内容

2023-2024学年浙江省温州市新力量联盟高三最后一卷物理试卷含解析.doc

您可能关注的文档

确认删除?