电脑桌面
添加内谋知识网--内谋文库,文书,范文下载到电脑桌面
安装后可以在桌面快捷访问

2023-2024学年浙江绍兴市高考考前模拟物理试题含解析.doc

2023-2024学年浙江绍兴市高考考前模拟物理试题含解析.doc_第1页
1/17
2023-2024学年浙江绍兴市高考考前模拟物理试题含解析.doc_第2页
2/17
2023-2024学年浙江绍兴市高考考前模拟物理试题含解析.doc_第3页
3/17
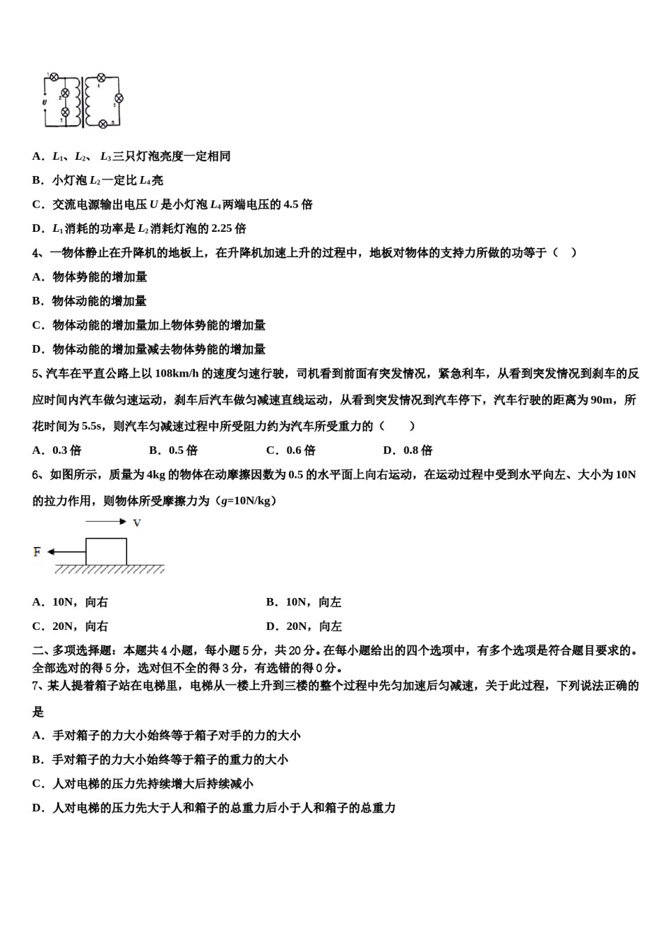
2023-2024学年浙江绍兴市高考考前模拟物理试题考生须知:1.全卷分选择题和非选择题两部分,全部在答题纸上作答。选择题必须用2B铅笔填涂;非选择题的答案必须用黑色字迹的钢笔或答字笔写在“答题纸”相应位置上。2.请用黑色字迹的钢笔或答字笔在“答题纸”上先填写姓名和准考证号。3.保持卡面清洁,不要折叠,不要弄破、弄皱,在草稿纸、试题卷上答题无效。一、单项选择题:本题共6小题,每小题4分,共24分。在每小题给出的四个选项中,只有一项是符合题目要求的。1、如图所示,是半圆柱形玻璃体的对称面和纸面的交线,是关于对称且平行的两束不同单色细光束,从玻璃体右方射出后的光路如图所示,是垂直于放置的光屏,是屏上的一个光斑,根据该光路图,下列说法正确的是()A.在玻璃中,光的波长比光的波长短B.在真空中,光的频率比光的大C.光的光子动量比B光的小D.通过同一双缝干涉装置,光的干涉条纹间距比光的小2、横截面为直角三角形的两个相同斜面紧靠在一起,固定在水平面上,如图所示。它们的竖直边长都是底边长的一半。现有三个小球从左边斜面的顶点以不同的初速度向右平抛,最后落在斜面上,其落点分别是a、b、c。下列判断正确的是A.a球落在斜面上的速度方向与斜面平行B.三小球比较,落在c点的小球飞行时间最长C.三小球比较,落在b点的小球飞行过程速度变化最快D.无论小球抛出时初速度多大,落到斜面上的瞬时速度都不可能与斜面垂直3、如图所示,理想变压器原、副线圈匝数比为2:3,两端共接有六只相同的小灯泡L1、L2、L3、L4、L5和L6(电阻恒定不变),变压器的原线圈接有输出电压U恒定的交流电源,六只小灯泡均发光.下列说法正确的是()A.L1、L2、L3三只灯泡亮度一定相同B.小灯泡L2一定比L4亮C.交流电源输出电压U是小灯泡L4两端电压的4.5倍D.L1消耗的功率是L2消耗灯泡的2.25倍4、一物体静止在升降机的地板上,在升降机加速上升的过程中,地板对物体的支持力所做的功等于()A.物体势能的增加量B.物体动能的增加量C.物体动能的增加量加上物体势能的增加量D.物体动能的增加量减去物体势能的增加量5、汽车在平直公路上以108km/h的速度匀速行驶,司机看到前面有突发情况,紧急利车,从看到突发情况到刹车的反应时间内汽车做匀速运动,刹车后汽车做匀减速直线运动,从看到突发情况到汽车停下,汽车行驶的距离为90m,所花时间为5.5s,则汽车匀减速过程中所受阻力约为汽车所受重力的()A.0.3倍B.0.5倍C.0.6倍D.0.8倍6、如图所示,质量为4kg的物体在动摩擦因数为0.5的水平面上向右运动,在运动过程中受到水平向左、大小为10N的拉力作用,则物体所受摩擦力为(g=10N/kg)A.10N,向右B.10N,向左C.20N,向右D.20N,向左二、多项选择题:本题共4小题,每小题5分,共20分。在每小题给出的四个选项中,有多个选项是符合题目要求的。全部选对的得5分,选对但不全的得3分,有选错的得0分。7、某人提着箱子站在电梯里,电梯从一楼上升到三楼的整个过程中先匀加速后匀减速,关于此过程,下列说法正确的是A.手对箱子的力大小始终等于箱子对手的力的大小B.手对箱子的力大小始终等于箱子的重力的大小C.人对电梯的压力先持续增大后持续减小D.人对电梯的压力先大于人和箱子的总重力后小于人和箱子的总重力8、如图所示,绝缘底座上固定一电荷量为+q的小球A,在其上方l处固定着一个光滑的定滑轮O,绝缘轻质弹性绳一端系在O点正上方处的D点,另一端与质量为m的带电小球B连接。小球B平衡时OB长为l,且与竖直方向夹角为60°。由于小球B缓慢漏电,一段时间后,当滑轮下方的弹性绳与竖直方向夹角为30°时,小球B恰好在AB连线的中点C位置平衡。已知弹性绳的伸长始终处于弹性限度内,静电力常量为k,重力加速度为g,下列说法正确的是()A.小球B带负电B.弹性绳原长为C.小球B在C位置时所带电荷量为D.小球B在初始平衡位置时所带电荷量为9、如图所示。竖直光滑杆固定不动,两根完全相同的轻质弹簧套在杆上,弹簧下端固定。形状相同的两物块A、B分别置于两弹簧上端但不会拴接,A的质量大于B的质量。现用外力作用在物体上,使两端弹簧具有相同的压缩量。撤去外力后,两...

1、当您付费下载文档后,您只拥有了使用权限,并不意味着购买了版权,文档只能用于自身使用,不得用于其他商业用途(如 [转卖]进行直接盈利或[编辑后售卖]进行间接盈利)。
2、本站所有内容均由合作方或网友上传,本站不对文档的完整性、权威性及其观点立场正确性做任何保证或承诺!文档内容仅供研究参考,付费前请自行鉴别。
3、如文档内容存在违规,或者侵犯商业秘密、侵犯著作权等,请点击“违规举报”。

碎片内容

2023-2024学年浙江绍兴市高考考前模拟物理试题含解析.doc

您可能关注的文档

确认删除?