电脑桌面
添加内谋知识网--内谋文库,文书,范文下载到电脑桌面
安装后可以在桌面快捷访问

2023-2024学年湖北省黄冈市荆州中学高三下第一次测试物理试题含解析.doc

2023-2024学年湖北省黄冈市荆州中学高三下第一次测试物理试题含解析.doc_第1页
1/15
2023-2024学年湖北省黄冈市荆州中学高三下第一次测试物理试题含解析.doc_第2页
2/15
2023-2024学年湖北省黄冈市荆州中学高三下第一次测试物理试题含解析.doc_第3页
3/15
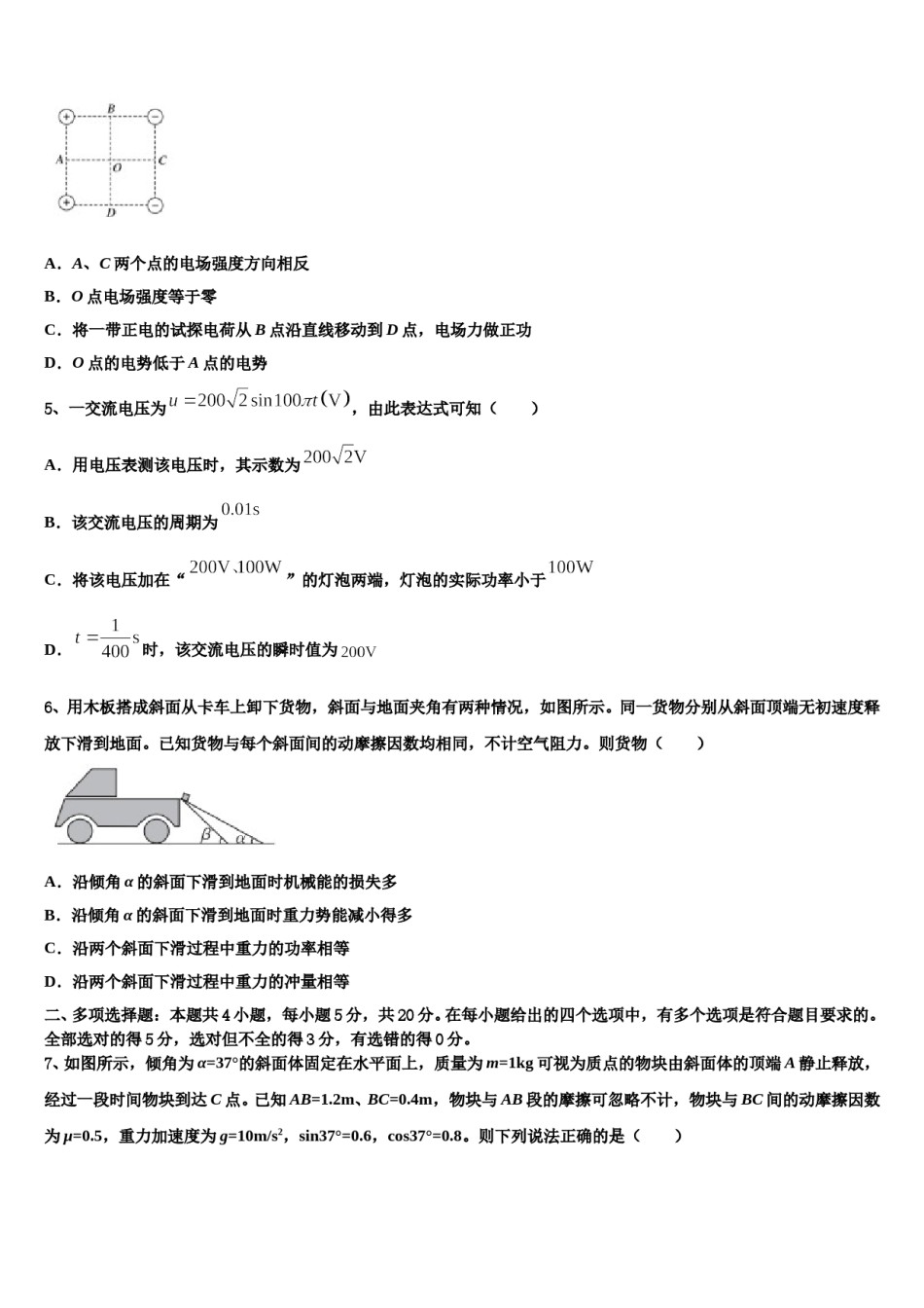
2023-2024学年湖北省黄冈市荆州中学高三下第一次测试物理试题考生请注意:1.答题前请将考场、试室号、座位号、考生号、姓名写在试卷密封线内,不得在试卷上作任何标记。2.第一部分选择题每小题选出答案后,需将答案写在试卷指定的括号内,第二部分非选择题答案写在试卷题目指定的位置上。3.考生必须保证答题卡的整洁。考试结束后,请将本试卷和答题卡一并交回。一、单项选择题:本题共6小题,每小题4分,共24分。在每小题给出的四个选项中,只有一项是符合题目要求的。1、如图所示,一个质量为=9.1×10-31kg、电荷量为e=1.6×10-19C的电子,以4×106m/s的速度从M点垂直电场线方向飞入匀强电场,电子只在电场力的作用下运动,在N点离开电场时,其速度方向与电场线成150°角,则M与N两点间的电势差约为()A.-1.0×102VB.-1.4×102VC.1.8×102VD.2.2×102V2、下列说法正确的是()A.一个热力学系统吸收热量后,其内能一定增加B.一个热力学系统对外做功后,其内能一定减少C.理想气体的质量一定且体积不变,当温度升高时其压强一定增大D.理想气体的质量一定且体积不变,当温度升高时其压强一定减小3、下列说法中正确的是A.用打气筒的活塞压缩气体很费力,说明分子间有斥力B.在阳光照射下,可以观察到教室空气中飞舞的尘埃作无规则运动,属于布朗运动C.一定质量的理想气体温度升高其压强一定增大D.一定质量的理想气体温度升高其内能一定增大4、如图所示,四个等量异种的点电荷,放在正方形的四个顶点处。A、B、C、D为正方形四个边的中点,O为正方形的中心,下列说法正确的是()A.A、C两个点的电场强度方向相反B.O点电场强度等于零C.将一带正电的试探电荷从B点沿直线移动到D点,电场力做正功D.O点的电势低于A点的电势5、一交流电压为,由此表达式可知()A.用电压表测该电压时,其示数为B.该交流电压的周期为C.将该电压加在“”的灯泡两端,灯泡的实际功率小于D.时,该交流电压的瞬时值为6、用木板搭成斜面从卡车上卸下货物,斜面与地面夹角有两种情况,如图所示。同一货物分别从斜面顶端无初速度释放下滑到地面。已知货物与每个斜面间的动摩擦因数均相同,不计空气阻力。则货物()A.沿倾角α的斜面下滑到地面时机械能的损失多B.沿倾角α的斜面下滑到地面时重力势能减小得多C.沿两个斜面下滑过程中重力的功率相等D.沿两个斜面下滑过程中重力的冲量相等二、多项选择题:本题共4小题,每小题5分,共20分。在每小题给出的四个选项中,有多个选项是符合题目要求的。全部选对的得5分,选对但不全的得3分,有选错的得0分。7、如图所示,倾角为α=37°的斜面体固定在水平面上,质量为m=1kg可视为质点的物块由斜面体的顶端A静止释放,经过一段时间物块到达C点。已知AB=1.2m、BC=0.4m,物块与AB段的摩擦可忽略不计,物块与BC间的动摩擦因数为μ=0.5,重力加速度为g=10m/s2,sin37°=0.6,cos37°=0.8。则下列说法正确的是()A.物块在BC段所受的摩擦力大小为6NB.上述过程,物块重力势能的减少量为9.6JC.上述过程,因摩擦而产生的热量为1.6JD.物块到达C点的速度大小为4m/s8、如图所示,一磁感强度为B的匀强磁场垂直纸面向里,且范围足够大。纸面上M、N两点之间的距离为d,一质量为m的带电粒子(不计重力)以水平速度v0从M点垂直进入磁场后会经过N点,已知M、N两点连线与速度v0的方向成角。以下说法正确的是()A.粒子可能带负电B.粒子一定带正电,电荷量为C.粒子从M点运动到N点的时间可能是D.粒子从M点运动到N点的时间可能是9、如图所示,等量同种正电荷固定在M、N两点,虚线框ABCD是以MN连线的中点为中心的正方形,其中G、H、E、F分别为四条边的中点,则以下说法中正确的是()A.若A点电势为5V,则B点电势为5VB.同一正电荷在A点具有的电势能大于在D点具有的电势能C.在G点释放一个带正电粒子(不计重力),粒子将沿GH连线向H点运动D.在E点释放一个带正电粒子(不计重力),粒子将沿EF连线向F点运动10、如图甲所示,一足够长的传送带倾斜放置,倾角为θ,以恒定速率v=4m/s顺时针转动。一煤块以初速度v0=12m/s从A端冲上传送带,煤块的速度随时间变化的图像如...

1、当您付费下载文档后,您只拥有了使用权限,并不意味着购买了版权,文档只能用于自身使用,不得用于其他商业用途(如 [转卖]进行直接盈利或[编辑后售卖]进行间接盈利)。
2、本站所有内容均由合作方或网友上传,本站不对文档的完整性、权威性及其观点立场正确性做任何保证或承诺!文档内容仅供研究参考,付费前请自行鉴别。
3、如文档内容存在违规,或者侵犯商业秘密、侵犯著作权等,请点击“违规举报”。

碎片内容

2023-2024学年湖北省黄冈市荆州中学高三下第一次测试物理试题含解析.doc

您可能关注的文档

确认删除?