电脑桌面
添加内谋知识网--内谋文库,文书,范文下载到电脑桌面
安装后可以在桌面快捷访问

2023-2024学年甘肃省天水市秦安县二中高三第四次模拟考试物理试卷含解析.doc

2023-2024学年甘肃省天水市秦安县二中高三第四次模拟考试物理试卷含解析.doc_第1页
1/18
2023-2024学年甘肃省天水市秦安县二中高三第四次模拟考试物理试卷含解析.doc_第2页
2/18
2023-2024学年甘肃省天水市秦安县二中高三第四次模拟考试物理试卷含解析.doc_第3页
3/18
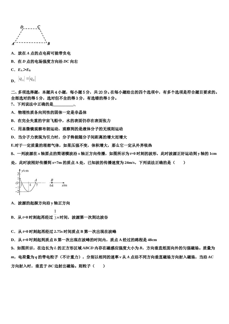
2023-2024学年甘肃省天水市秦安县二中高三第四次模拟考试物理试卷注意事项:1.答题前,考生先将自己的姓名、准考证号填写清楚,将条形码准确粘贴在考生信息条形码粘贴区。2.选择题必须使用2B铅笔填涂;非选择题必须使用0.5毫米黑色字迹的签字笔书写,字体工整、笔迹清楚。3.请按照题号顺序在各题目的答题区域内作答,超出答题区域书写的答案无效;在草稿纸、试题卷上答题无效。4.保持卡面清洁,不要折叠,不要弄破、弄皱,不准使用涂改液、修正带、刮纸刀。一、单项选择题:本题共6小题,每小题4分,共24分。在每小题给出的四个选项中,只有一项是符合题目要求的。1、理想变压器连接灯泡和滑动变阻器的电路如图所示,M、N端连接一个稳压交流电源,三个灯泡L1、L2和L3接入电路中发光,当滑动变阻器的滑片P向上移动时,下列说法正确的是()A.灯泡L1变亮,L2变暗B.灯泡L1、L2都变亮C.灯泡L2、L3都变亮D.电源输出功率减小2、一带电粒子从电场中的A点运动到B点,其运动轨迹如图中虚线所示,若不计粒子所受重力,下列说法中正确的是()A.粒子带负电荷B.粒子的初速度不为零C.粒子在A点的速度大于在B点的速度D.粒子的加速度大小先减小后增大3、如图所示为氢原子的能级图,用某种频率的光照射大量处于基态的氢原子,受到激发后的氢原子只辐射出三种不同频率的光a、b、c,频率νa>νb>νc,下列说法正确的是A.照射氢原子的光子能量为12.75eVB.从n=3能级跃迁到n=2能级辐射出的光频率为νaC.从n=3能级跃迁到n=1能级辐射出的光频率为νcD.光a能使逸出功为10.2eV的某金属发生光电效应4、甲、乙、丙、丁四辆小车从同一地点向同一方向运动的图象如图所示,下列说法中正确的是()A.甲车做直线运动,乙车做曲线运动B.在0~t1时间内,甲车平均速度等于乙车平均速度C.在0~t2时间内,丙、丁两车在t2时刻相遇D.在0~t2时间内,丙、丁两车加速度总是不相同的5、如图所示,质量均为的物块A、B压在置于地面上的竖直轻弹簧上,上端弹簧弹性系数为1,下端弹簧的弹性系数为,弹簧与地面、弹簧与物块间均没有栓接,A、B处于静止状态,现给A一个竖直向上的拉力,的大小自0开始缓慢增大,物块B自初始位置能上升的最大高度为()A.B.C.D.6、如图所示,ABCD为等腰梯形,∠A=∠B=60º,AB=2CD,在底角A、B分别放上一个点电荷,电荷量分别为qA和qB,在C点的电场强度方向沿DC向右,A点的点电荷在C点产生的场强大小为EA,B点的点电荷在C点产生的场强大小为EB,则下列说法正确的是A.放在A点的点电荷可能带负电B.在D点的电场强度方向沿DC向右C.EA>EBD.二、多项选择题:本题共4小题,每小题5分,共20分。在每小题给出的四个选项中,有多个选项是符合题目要求的。全部选对的得5分,选对但不全的得3分,有选错的得0分。7、下列说法中正确的是__________.A.物理性质各向同性的固体一定是非晶体B.在完全失重的宇宙飞船中,水的表面仍存在表面张力C.用显微镜观察布朗运动,观察到的是液体分子的无规则运动D.当分子力表现为引力时,分子势能随分子间距离的增大而增大E.对于一定质量的理想气体,如果压强不变,体积增大,那么它一定从外界吸热8、一列波源在x轴原点的简谐横波沿x轴正方向传播,如图所示为t=0时刻的波形,此时波源正好运动到y轴的1cm处,此时波刚好传播到x=7m的质点A处,已知波的传播速度为24m/s,下列说法正确的是()A.波源的起振方向沿y轴正方向B.从t=0时刻起再经过s时间,波源第一次到达波谷C.从t=0时刻起再经过2.75s时间质点B第一次出现在波峰D.从t=0吋刻起到质点B第一次出现在波峰的时间内,质点A经过的路程是48cm9、如图所示,在边长为L的正方形区域ABCD内存在磁感应强度大小为B,方向垂直纸面向外的匀强磁场。质量为m,电荷量为q的带电粒子(不计重力),分别以相同的速率v从A点沿不同方向垂直磁场方向射入磁场,当沿AC方向射入时,垂直于BC边射出磁场。则粒子()A.带负电B.运动速率C.在磁场中运动的最长时间D.在磁场中运动的最长时间10、如图所示的电路中,电源电动势,内阻,定值电阻,R为滑动变阻器,电容器的电容,闭合开关S,下列说法中正确的是()A...

1、当您付费下载文档后,您只拥有了使用权限,并不意味着购买了版权,文档只能用于自身使用,不得用于其他商业用途(如 [转卖]进行直接盈利或[编辑后售卖]进行间接盈利)。
2、本站所有内容均由合作方或网友上传,本站不对文档的完整性、权威性及其观点立场正确性做任何保证或承诺!文档内容仅供研究参考,付费前请自行鉴别。
3、如文档内容存在违规,或者侵犯商业秘密、侵犯著作权等,请点击“违规举报”。

碎片内容

2023-2024学年甘肃省天水市秦安县二中高三第四次模拟考试物理试卷含解析.doc

您可能关注的文档

确认删除?