电脑桌面
添加内谋知识网--内谋文库,文书,范文下载到电脑桌面
安装后可以在桌面快捷访问

2023-2024学年福建省福州市八县高考临考冲刺物理试卷含解析.doc

2023-2024学年福建省福州市八县高考临考冲刺物理试卷含解析.doc_第1页
1/19
2023-2024学年福建省福州市八县高考临考冲刺物理试卷含解析.doc_第2页
2/19
2023-2024学年福建省福州市八县高考临考冲刺物理试卷含解析.doc_第3页
3/19
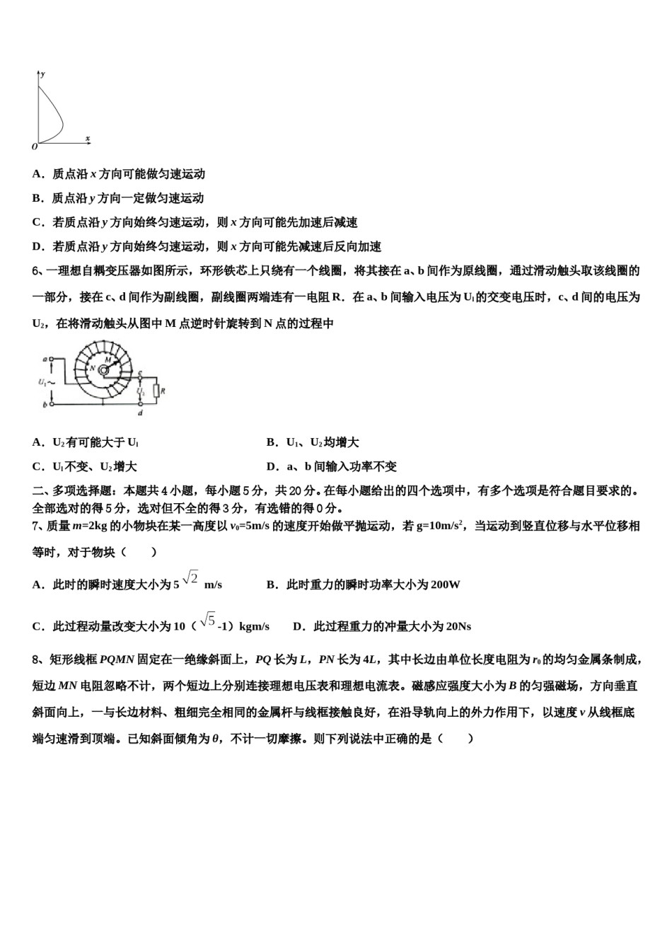
2023-2024学年福建省福州市八县高考临考冲刺物理试卷注意事项:1.答卷前,考生务必将自己的姓名、准考证号填写在答题卡上。2.回答选择题时,选出每小题答案后,用铅笔把答题卡上对应题目的答案标号涂黑,如需改动,用橡皮擦干净后,再选涂其它答案标号。回答非选择题时,将答案写在答题卡上,写在本试卷上无效。3.考试结束后,将本试卷和答题卡一并交回。一、单项选择题:本题共6小题,每小题4分,共24分。在每小题给出的四个选项中,只有一项是符合题目要求的。1、如图所示,理想变压器的原副线圈的匝数比为10:1,在原线圈接入u=30sin(100πt)V的正弦交变电压。若闭合开关后灯泡L正常发光,且灯泡L正常发光时的电阻为1.5Ω,电压表和电流表均为理想交流电表,则下列说法正确的是()A.副线圈中交变电流的频率为5HzB.电压表的示数为3VC.电流表的示数为20AD.灯泡L的額定功率为3W2、如图所示,在天花板下用细线悬挂一个闭合金属圆环,圆环处于静止状态。上半圆环处在垂直于环面的水平匀强磁场中,规定垂直于纸面向外的方向为磁场的正方向,磁感应强度B随时间t变化的关系如图乙所示。t=0时刻,悬线的拉力为F。CD为圆环的直径,CD=d,圆环的电阻为R。下列说法正确的是()A.时刻,圆环中有逆时针方向的感应电流B.时刻,C点的电势低于D点C.悬线拉力的大小不超过D.0~T时间内,圆环产生的热量为3、某行星的自转周期为T,赤道半径为R.研究发现,当该行星的自转角速度变为原来的2倍时会导致该行星赤道上的物体恰好对行星表面没有压力,已知引力常量为G.则A.该行星的质量为B.该行星的同步卫星轨道半径为C.质量为m的物体对行星赤道地面的压力为D.环绕该行星做匀速圆周运动的卫星的最大线速度为7.9km/s4、如图,一个质量为m的刚性圆环套在竖直固定细杆上,圆环的直径略大于细杆的直径,圆环的两边与两个相同的轻质弹簧的一端相连,轻质弹簧的另一端相连在和圆环同一高度的墙壁上的P、Q两点处,弹簧的劲度系数为k,起初圆环处于O点,弹簧处于原长状态且原长为L;将圆环拉至A点由静止释放,OA=OB=L,重力加速度为g,对于圆环从A点运动到B点的过程中,弹簧处于弹性范围内,下列说法正确的是A.圆环通过O点的加速度小于gB.圆环在O点的速度最大C.圆环在A点的加速度大小为g+D.圆环在B点的速度为25、一质点在xOy平面内运动轨迹如图所示,下列判断正确的是()A.质点沿x方向可能做匀速运动B.质点沿y方向一定做匀速运动C.若质点沿y方向始终匀速运动,则x方向可能先加速后减速D.若质点沿y方向始终匀速运动,则x方向可能先减速后反向加速6、一理想自耦变压器如图所示,环形铁芯上只绕有一个线圈,将其接在a、b间作为原线圈,通过滑动触头取该线圈的一部分,接在c、d间作为副线圈,副线圈两端连有一电阻R.在a、b间输入电压为Ul的交变电压时,c、d间的电压为U2,在将滑动触头从图中M点逆时针旋转到N点的过程中A.U2有可能大于UlB.U1、U2均增大C.Ul不变、U2增大D.a、b间输入功率不变二、多项选择题:本题共4小题,每小题5分,共20分。在每小题给出的四个选项中,有多个选项是符合题目要求的。全部选对的得5分,选对但不全的得3分,有选错的得0分。7、质量m=2kg的小物块在某一高度以v0=5m/s的速度开始做平抛运动,若g=10m/s2,当运动到竖直位移与水平位移相等时,对于物块()A.此时的瞬时速度大小为5m/sB.此时重力的瞬时功率大小为200WC.此过程动量改变大小为10(-1)kgm/sD.此过程重力的冲量大小为20Ns8、矩形线框PQMN固定在一绝缘斜面上,PQ长为L,PN长为4L,其中长边由单位长度电阻为r0的均匀金属条制成,短边MN电阻忽略不计,两个短边上分别连接理想电压表和理想电流表。磁感应强度大小为B的匀强磁场,方向垂直斜面向上,一与长边材料、粗细完全相同的金属杆与线框接触良好,在沿导轨向上的外力作用下,以速度v从线框底端匀速滑到顶端。已知斜面倾角为θ,不计一切摩擦。则下列说法中正确的是()A.金属杆上滑过程中电流表的示数先变大后变小B.作用于金属杆的外力一直变大C.金属杆运动到长边正中间时,电压表示数为D.当金属杆向上运动到距线框底端3.5L的位置时,金...

1、当您付费下载文档后,您只拥有了使用权限,并不意味着购买了版权,文档只能用于自身使用,不得用于其他商业用途(如 [转卖]进行直接盈利或[编辑后售卖]进行间接盈利)。
2、本站所有内容均由合作方或网友上传,本站不对文档的完整性、权威性及其观点立场正确性做任何保证或承诺!文档内容仅供研究参考,付费前请自行鉴别。
3、如文档内容存在违规,或者侵犯商业秘密、侵犯著作权等,请点击“违规举报”。

碎片内容

2023-2024学年福建省福州市八县高考临考冲刺物理试卷含解析.doc

您可能关注的文档

确认删除?