电脑桌面
添加内谋知识网--内谋文库,文书,范文下载到电脑桌面
安装后可以在桌面快捷访问

2023-2024学年自贡市重点中学高考物理五模试卷含解析.doc

2023-2024学年自贡市重点中学高考物理五模试卷含解析.doc_第1页
1/14
2023-2024学年自贡市重点中学高考物理五模试卷含解析.doc_第2页
2/14
2023-2024学年自贡市重点中学高考物理五模试卷含解析.doc_第3页
3/14
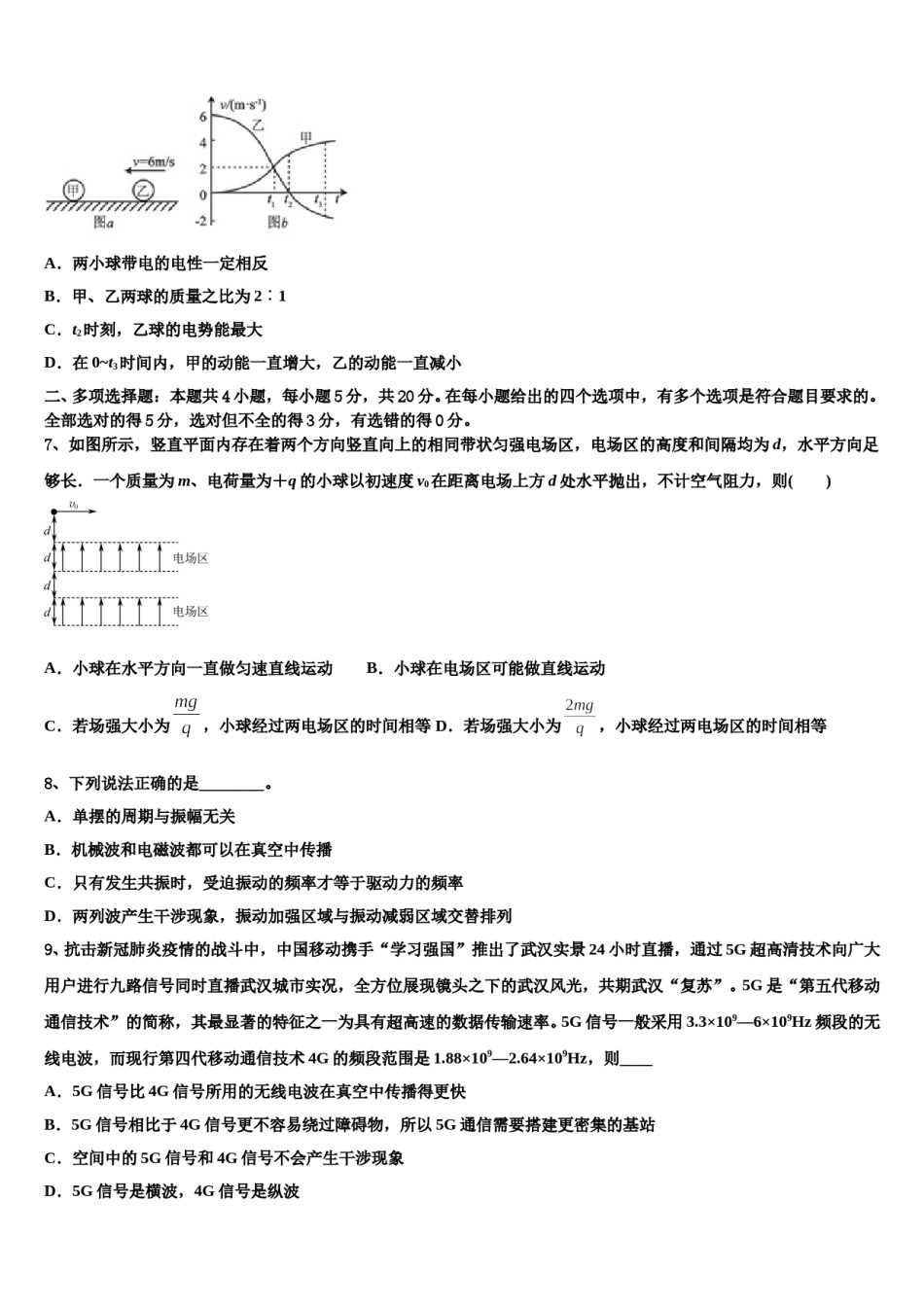
2023-2024学年自贡市重点中学高考物理五模试卷注意事项:1.答题前,考生先将自己的姓名、准考证号填写清楚,将条形码准确粘贴在考生信息条形码粘贴区。2.选择题必须使用2B铅笔填涂;非选择题必须使用0.5毫米黑色字迹的签字笔书写,字体工整、笔迹清楚。3.请按照题号顺序在各题目的答题区域内作答,超出答题区域书写的答案无效;在草稿纸、试题卷上答题无效。4.保持卡面清洁,不要折叠,不要弄破、弄皱,不准使用涂改液、修正带、刮纸刀。一、单项选择题:本题共6小题,每小题4分,共24分。在每小题给出的四个选项中,只有一项是符合题目要求的。1、用传感器观察电容器放电过程的实验电路如图甲所示,电源电动势为8V、内阻忽略不计。先使开关S与1端相连,稍后掷向2端,电流传感器将电流信息传入计算机,屏幕上显示的电流随时间变化的i—t图像如图乙所示。下列说法正确的是()A.图中画出的靠近i轴的竖立狭长矩形面积表示电容器所带的总电荷量B.电容器在全部放电过程中释放的电荷量约为20CC.电容器在全部放电过程中释放的电荷量约为CD.电容器的电容约为2、如图所示为某稳定电场的电场线分布情况,A、B、C、D为电场中的四个点,B、C点为空心导体表面两点,A、D为电场中两点。下列说法中正确的是()A.D点的电势高于A点的电势B.A点的电场强度大于B点的电场强度C.将电子从D点移到C点,电场力做正功D.将电子从B点移到C点,电势能增大3、如图所示,真空中,垂直于纸面向里的匀强磁场只在两个同心圆所夹的环状区域存在(含边界),两圆的半径分别为R、3R,圆心为O.一重力不计的带正电粒子从大圆边缘的P点沿PO方向以速度v1射入磁场,其运动轨迹如图,轨迹所对的圆心角为120°.若将该带电粒子从P点射入的速度大小变为v2时,不论其入射方向如何,都不可能进入小圆内部区域,则v1:v2至少为A.B.C.D.24、新型冠状病毒在显微镜下的形状如图所示,他的大小在纳米的数量级下,根据我们高中所学内容,下列单位属于国际基本单位的是()A.长度B.mC.nmD.m/s5、2019年4月10日,事件视界望远镜(EHT)项目团队发布了人类历史上的首张黑洞照片,我国科学家也参与其中做出了巨大贡献。经典的“黑洞”理论认为,当恒星收缩到一定程度时,会变成密度非常大的天体,这种天体的逃逸速度非常大,大到光从旁边经过时都不能逃逸,也就是其第二宇宙速度大于等于光速,此时该天体就变成了一个黑洞。若太阳演变成一个黑洞后的密度为、半径为,设光速为,第二宇宙速度是第一宇宙速度的倍,引力常量为G,则的最小值是()A.B.C.D.6、如图所示,光滑绝缘水平面上有甲、乙两个带电小球,t=0时,甲静止,乙以6m/s的初速度向甲运动。它们仅在静电力的作用下沿同一直线运动(整个运动过程中没有接触),它们运动的v—t图像分别如图(b)中甲、乙两曲线所示。则由图线可知A.两小球带电的电性一定相反B.甲、乙两球的质量之比为2∶1C.t2时刻,乙球的电势能最大D.在0~t3时间内,甲的动能一直增大,乙的动能一直减小二、多项选择题:本题共4小题,每小题5分,共20分。在每小题给出的四个选项中,有多个选项是符合题目要求的。全部选对的得5分,选对但不全的得3分,有选错的得0分。7、如图所示,竖直平面内存在着两个方向竖直向上的相同带状匀强电场区,电场区的高度和间隔均为d,水平方向足够长.一个质量为m、电荷量为+q的小球以初速度v0在距离电场上方d处水平抛出,不计空气阻力,则()A.小球在水平方向一直做匀速直线运动B.小球在电场区可能做直线运动C.若场强大小为,小球经过两电场区的时间相等D.若场强大小为,小球经过两电场区的时间相等8、下列说法正确的是________。A.单摆的周期与振幅无关B.机械波和电磁波都可以在真空中传播C.只有发生共振时,受迫振动的频率才等于驱动力的频率D.两列波产生干涉现象,振动加强区域与振动减弱区域交替排列9、抗击新冠肺炎疫情的战斗中,中国移动携手“学习强国”推出了武汉实景24小时直播,通过5G超高清技术向广大用户进行九路信号同时直播武汉城市实况,全方位展现镜头之下的武汉风光,共期武汉“复苏”。5G是“第五代移动通信技术”的简称,其...

1、当您付费下载文档后,您只拥有了使用权限,并不意味着购买了版权,文档只能用于自身使用,不得用于其他商业用途(如 [转卖]进行直接盈利或[编辑后售卖]进行间接盈利)。
2、本站所有内容均由合作方或网友上传,本站不对文档的完整性、权威性及其观点立场正确性做任何保证或承诺!文档内容仅供研究参考,付费前请自行鉴别。
3、如文档内容存在违规,或者侵犯商业秘密、侵犯著作权等,请点击“违规举报”。

碎片内容

2023-2024学年自贡市重点中学高考物理五模试卷含解析.doc

您可能关注的文档

确认删除?