电脑桌面
添加内谋知识网--内谋文库,文书,范文下载到电脑桌面
安装后可以在桌面快捷访问

2023-2024学年贵阳市重点中学高考物理五模试卷含解析.doc

2023-2024学年贵阳市重点中学高考物理五模试卷含解析.doc_第1页
1/17
2023-2024学年贵阳市重点中学高考物理五模试卷含解析.doc_第2页
2/17
2023-2024学年贵阳市重点中学高考物理五模试卷含解析.doc_第3页
3/17
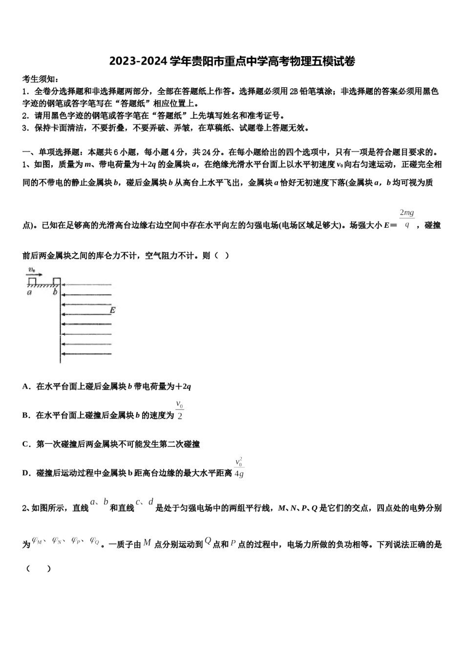
2023-2024学年贵阳市重点中学高考物理五模试卷考生须知:1.全卷分选择题和非选择题两部分,全部在答题纸上作答。选择题必须用2B铅笔填涂;非选择题的答案必须用黑色字迹的钢笔或答字笔写在“答题纸”相应位置上。2.请用黑色字迹的钢笔或答字笔在“答题纸”上先填写姓名和准考证号。3.保持卡面清洁,不要折叠,不要弄破、弄皱,在草稿纸、试题卷上答题无效。一、单项选择题:本题共6小题,每小题4分,共24分。在每小题给出的四个选项中,只有一项是符合题目要求的。1、如图,质量为m、带电荷量为+2q的金属块a,在绝缘光滑水平台面上以水平初速度v0向右匀速运动,正碰完全相同的不带电的静止金属块b,碰后金属块b从高台上水平飞出,金属块a恰好无初速度下落(金属块a,b均可视为质点)。已知在足够高的光滑高台边缘右边空间中存在水平向左的匀强电场(电场区域足够大)。场强大小E=,碰撞前后两金属块之间的库仑力不计,空气阻力不计。则()A.在水平台面上碰后金属块b带电荷量为+2qB.在水平台面上碰撞后金属块b的速度为C.第一次碰撞后两金属块不可能发生第二次碰撞D.碰撞后运动过程中金属块b距高台边缘的最大水平距离2、如图所示,直线和直线是处于匀强电场中的两组平行线,M、N、P、Q是它们的交点,四点处的电势分别为。一质子由点分别运动到点和点的过程中,电场力所做的负功相等。下列说法正确的是()A.直线位于某一等势面内,B.直线位于某一等势面内,C.若质子由点运动到点,电场力做正功D.若质子由点运动到点,电场力做负功3、如图所示,两根相距为L的平行直导轨水平放置,R为固定电阻,导轨电阻不计。电阻阻值也为R的金属杆MN垂直于导轨放置,杆与导轨之间有摩擦,整个装置处在竖直向下的匀强磁场中,磁感应强度大小为B。t=0时刻对金属杆施加一水平外力F作用,使金属杆从静止开始做匀加速直线运动。下列关于通过R的电流I、杆与导轨间的摩擦生热Q、外力F、外力F的功率P随时间t变化的图像中正确的是()A.B.C.D.4、图像法具有自己独特的优势,它能把复杂的物理过程直观形象清楚地展现出来,同时也能够形象地描述两个物理量之间的关系,如图所示,若x轴表示一个物理量,y轴表示一个物理量,其中在实验数据处理时,会发现图像与两个坐标轴的交点(称为截距)具有特殊的物理意义。对该交点的物理意义,下列说法不正确的是()A.在测电源电动势和电源内阻时,若x轴表示流过电源的电流,y轴表示闭合电路电源两端的电压,则该图像与x轴的交点的物理意义是短路电流B.在利用自由落体法验证机械能守恒实验时,若x轴表示重锤下落到某点时速度的平方,y轴表示重锤落到该点的距离,则该图像与x轴交点的物理意义是重锤下落时的初速度C.在用单摆测重力加速度的实验中,若x轴表示摆线长度,y轴表示单摆周期的平方,则该图像与x轴交点绝对值的物理意义是该单摆摆球的半径D.在研究光电效应的实验中,若x轴表示入射光的频率,y轴表示光电子的最大初动能,则该图像与x轴的交点物理意义是该金属的极限频率5、如图所示,一个内壁光滑、导热性能良好的汽缸竖直吊在天花板上,开口向下,质量与厚度均不计、导热性能良好的活塞横截面积为S=2×10-3m2,与汽缸底部之间封闭了一定质量的理想气体,此时活塞与汽缸底部之间的距离h=24cm,活塞距汽缸口10cm。汽缸所处环境的温度为300K,大气压强p0=1.0×105Pa,取g=10m/s2;现将质量为m=4kg的物块挂在活塞中央位置上,活塞挂上重物后,活塞下移,则稳定后活塞与汽缸底部之间的距离为()A.25cmB.26cmC.28cmD.30cm6、一宇宙飞船的横截面积,以的恒定速率航行,当进入有宇宙尘埃的区域时,设在该区域,单位体积内有颗尘埃,每颗尘埃的质量为,若尘埃碰到飞船前是静止的,且碰到飞船后就粘在飞船上,不计其他阻力,为保持飞船匀速航行,飞船发动机的牵引力功率为()A.B.C.snmD.二、多项选择题:本题共4小题,每小题5分,共20分。在每小题给出的四个选项中,有多个选项是符合题目要求的。全部选对的得5分,选对但不全的得3分,有选错的得0分。7、质谱仪是用来分析同位素的装置,如图为质谱仪的示意图,其由竖直放置的速度选择器、偏转...

1、当您付费下载文档后,您只拥有了使用权限,并不意味着购买了版权,文档只能用于自身使用,不得用于其他商业用途(如 [转卖]进行直接盈利或[编辑后售卖]进行间接盈利)。
2、本站所有内容均由合作方或网友上传,本站不对文档的完整性、权威性及其观点立场正确性做任何保证或承诺!文档内容仅供研究参考,付费前请自行鉴别。
3、如文档内容存在违规,或者侵犯商业秘密、侵犯著作权等,请点击“违规举报”。

碎片内容

2023-2024学年贵阳市重点中学高考物理五模试卷含解析.doc

您可能关注的文档

确认删除?