电脑桌面
添加内谋知识网--内谋文库,文书,范文下载到电脑桌面
安装后可以在桌面快捷访问

2023-2024学年辽宁省沈阳市四校协作体高三第二次联考物理试卷含解析.doc

2023-2024学年辽宁省沈阳市四校协作体高三第二次联考物理试卷含解析.doc_第1页
1/17
2023-2024学年辽宁省沈阳市四校协作体高三第二次联考物理试卷含解析.doc_第2页
2/17
2023-2024学年辽宁省沈阳市四校协作体高三第二次联考物理试卷含解析.doc_第3页
3/17
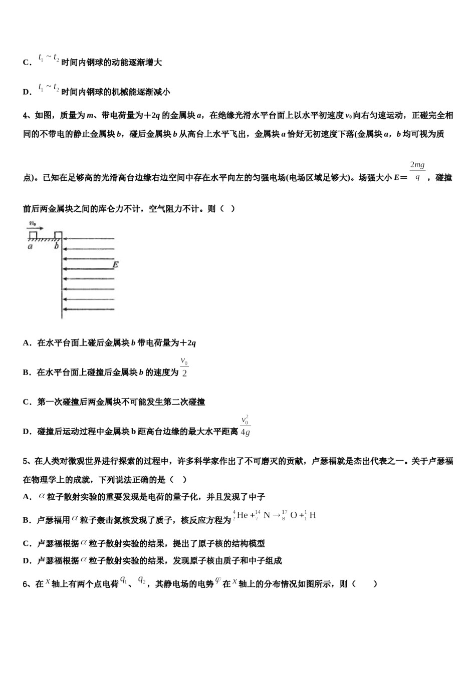
2023-2024学年辽宁省沈阳市四校协作体高三第二次联考物理试卷注意事项:1.答题前,考生先将自己的姓名、准考证号码填写清楚,将条形码准确粘贴在条形码区域内。2.答题时请按要求用笔。3.请按照题号顺序在答题卡各题目的答题区域内作答,超出答题区域书写的答案无效;在草稿纸、试卷上答题无效。4.作图可先使用铅笔画出,确定后必须用黑色字迹的签字笔描黑。5.保持卡面清洁,不要折暴、不要弄破、弄皱,不准使用涂改液、修正带、刮纸刀。一、单项选择题:本题共6小题,每小题4分,共24分。在每小题给出的四个选项中,只有一项是符合题目要求的。1、中国自主研发的“暗剑”无人机,时速可超过2马赫.在某次试飞测试中,起飞前沿地面做匀加速直线运动,加速过程中连续经过两段均为120m的测试距离,用时分别为2s和ls,则无人机的加速度大小是A.20m/s2B.40m/s2C.60m/s2D.80m/s2为电感线圈,C为电容器,先将开关S1闭合,稳定后再将开关S2闭合,则()2、如图所示,电路中A.S1闭合时,灯A、B都逐渐变亮B.S1闭合时,灯A中无电流通过C.S2闭合时,灯B立即熄灭D.S2闭合时,灯A中电流由b到a3、如图1所示,轻弹簧上端固定,下端悬吊一个钢球,把钢球从平衡位置向下拉下一段距离A,由静止释放。以钢球的平衡位置为坐标原点,竖直向上为正方向建立轴,当钢球在振动过程中某一次经过平衡位置时开始计时,钢球运动的位移—时间图像如图2所示。已知钢球振动过程中弹簧始终处于拉伸状态,则()A.时刻钢球处于超重状态B.时刻钢球的速度方向向上C.时间内钢球的动能逐渐增大D.时间内钢球的机械能逐渐减小4、如图,质量为m、带电荷量为+2q的金属块a,在绝缘光滑水平台面上以水平初速度v0向右匀速运动,正碰完全相同的不带电的静止金属块b,碰后金属块b从高台上水平飞出,金属块a恰好无初速度下落(金属块a,b均可视为质点)。已知在足够高的光滑高台边缘右边空间中存在水平向左的匀强电场(电场区域足够大)。场强大小E=,碰撞前后两金属块之间的库仑力不计,空气阻力不计。则()A.在水平台面上碰后金属块b带电荷量为+2qB.在水平台面上碰撞后金属块b的速度为C.第一次碰撞后两金属块不可能发生第二次碰撞D.碰撞后运动过程中金属块b距高台边缘的最大水平距离5、在人类对微观世界进行探索的过程中,许多科学家作岀了不可磨灭的贡献,卢瑟福就是杰出代表之一。关于卢瑟福在物理学上的成就,下列说法正确的是()A.粒子散射实验的重要发现是电荷的量子化,并且发现了中子B.卢瑟福用粒子轰击氮核发现了质子,核反应方程为C.卢瑟福根据粒子散射实验的结果,提出了原子核的结构模型D.卢瑟福根据粒子散射实验的结果,发现原子核由质子和中子组成6、在轴上有两个点电荷、,其静电场的电势在轴上的分布情况如图所示,则()A.和带有同种电荷B.处的电场强度为零C.将一负电荷从处移动到处,其电势能增加D.将一负电荷从处移到处,电场力做功为零二、多项选择题:本题共4小题,每小题5分,共20分。在每小题给出的四个选项中,有多个选项是符合题目要求的。全部选对的得5分,选对但不全的得3分,有选错的得0分。7、甲、乙两列简谐横波在同一介质中同向独立传播,传播方向沿轴正方向。如图所示为时刻的部分波形。时刻质点第一次振动至平衡位置。对此现象,下列说法正确的是()A.乙波的波长为B.甲波的周期为C.甲波的传播速度为D.时刻两列波没有波峰重合处E.时刻在处两列波的波峰重合8、水面下深h处有一点光源,发出两种不同颜色的光a和b,光在水面上形成了如图所示的一个有光线射出的圆形区域,该区域的中间为由a、b两种单色光所构成的复色光圆形区域,周围为a光构成的圆环。若b光的折射率为n,下列说法正确的是(选对1个得2分,选对2个得4分,选对3个得5分;每选错1个扣3分,最低得分为0分)。A.在水中,a光的波长比b光小B.水对a光的折射率比b光小C.在水中,a光的传播速度比b光大D.复色光圆形区域的面积为E.用同一装置做双缝干涉实验,a光的干涉条纹比b光窄9、下列说法中正确的是()A.只要知道气体的摩尔体积和阿伏加德罗常数,就可以算出气体分子的体积B.悬浮在液体中微粒的无规则运...

1、当您付费下载文档后,您只拥有了使用权限,并不意味着购买了版权,文档只能用于自身使用,不得用于其他商业用途(如 [转卖]进行直接盈利或[编辑后售卖]进行间接盈利)。
2、本站所有内容均由合作方或网友上传,本站不对文档的完整性、权威性及其观点立场正确性做任何保证或承诺!文档内容仅供研究参考,付费前请自行鉴别。
3、如文档内容存在违规,或者侵犯商业秘密、侵犯著作权等,请点击“违规举报”。

碎片内容

2023-2024学年辽宁省沈阳市四校协作体高三第二次联考物理试卷含解析.doc

您可能关注的文档

确认删除?