电脑桌面
添加内谋知识网--内谋文库,文书,范文下载到电脑桌面
安装后可以在桌面快捷访问

2023-2024学年鄂西北四校高三第二次联考物理试卷含解析.doc

2023-2024学年鄂西北四校高三第二次联考物理试卷含解析.doc_第1页
1/15
2023-2024学年鄂西北四校高三第二次联考物理试卷含解析.doc_第2页
2/15
2023-2024学年鄂西北四校高三第二次联考物理试卷含解析.doc_第3页
3/15
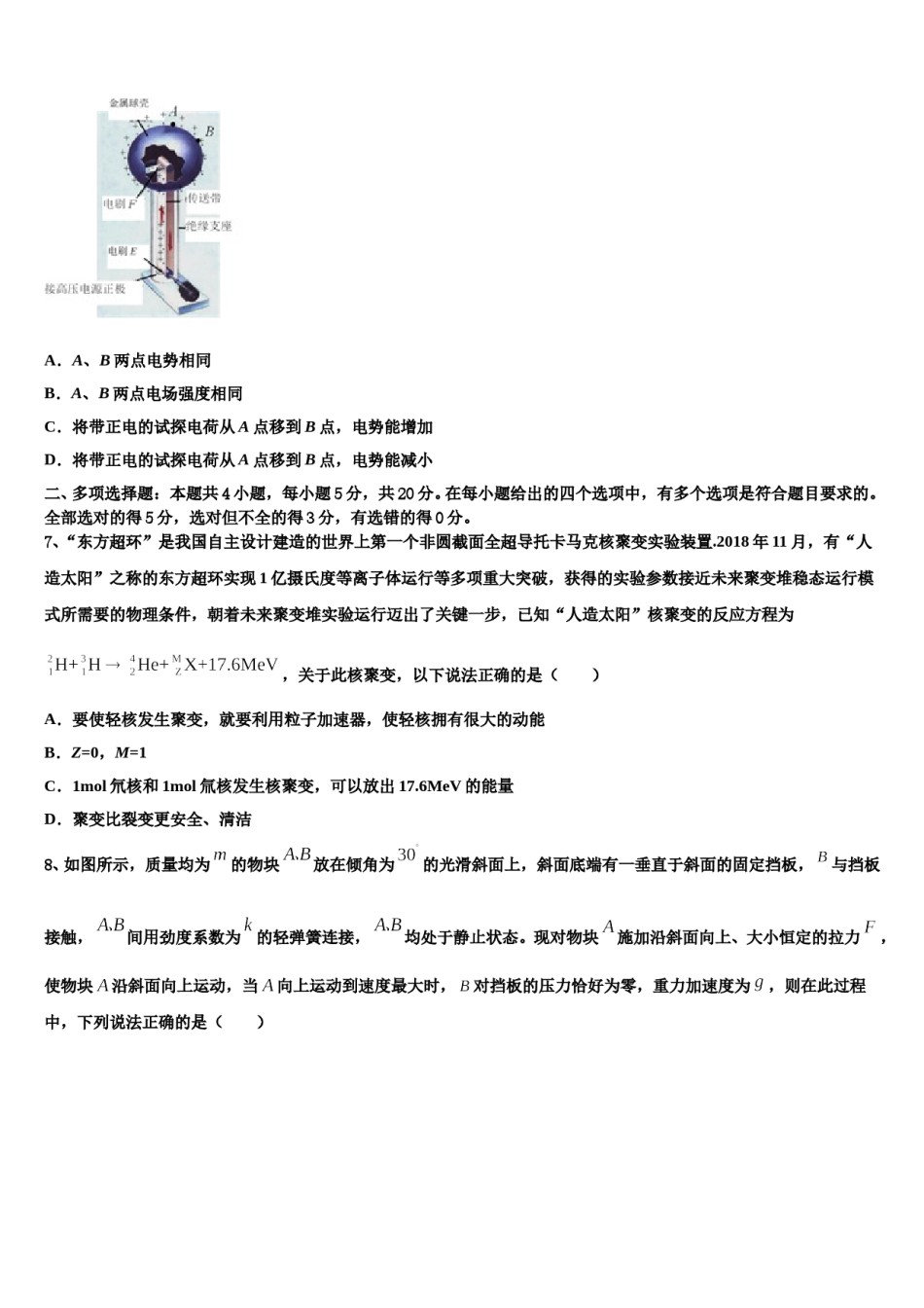
2023-2024学年鄂西北四校高三第二次联考物理试卷注意事项铅笔作答;第二部分必须用黑1.考生要认真填写考场号和座位序号。2.试题所有答案必须填涂或书写在答题卡上,在试卷上作答无效。第一部分必须用2B色字迹的签字笔作答。3.考试结束后,考生须将试卷和答题卡放在桌面上,待监考员收回。一、单项选择题:本题共6小题,每小题4分,共24分。在每小题给出的四个选项中,只有一项是符合题目要求的。1、如图所示,一轻绳绕过光滑的轻质定滑轮,一端挂一水平托盘,另一端被托盘上的人拉住,滑轮两侧的轻绳均沿竖直方向。已知人的质量为60kg,托盘的质量为20kg,取g=10m/s2。若托盘随人一起竖直向上做匀加速直线运动,则当人的拉力与自身所受重力大小相等时,人与托盘的加速度大小为()A.5m/s2B.6m/s2C.7.5m/s2D.8m/s22、法拉第电磁感应定律是现代发电机、电动机、变压器技术的基础。如图所示,通有恒定电流的导线AB均竖直且足够长,图甲.丙中正方形闭合铜线圈均关于AB左右对称,图乙、丁中AB//ad且与正方形闭合铜线圈共面。下列四种情况中.线圈中能产生感应电流的是()A.甲图中线圈自由下落B.乙图中线圈自由下落C.丙图中线圈绕AB匀速转动D.丁图中线圈匀速向右移动3、如图所示,在空间中水平面MN的下方存在竖直向下的匀强电场,质量为m的带电小球由MN上方的A点以一定初速度水平抛出,从B点进入电场,到达C点时速度方向恰好水平,A、B、C三点在同一直线上,且电场力为3mg。重力加速度为g,由此可知()A.AB=3BCB.小球从A到B与从B到C的运动时间相等C.小球从A到B与从B到C的动量变化量相同D.小球从A到C的过程中重力对小球做的功与电场力对小球做的功的绝对值相等4、如图所示,等量异种点电荷连线水平,O为两点电荷连线的中点,点A与B、B与C分别关于O点和水平连线对称。下列说法正确的是()A.点A与B的电势一定相等B.点A与C的场强一定相同C.将一负电荷沿直线AC从A移至C,电场力不做功D.将一正电荷沿直线AB从A移至B,电荷电势能一直减小5、2016年2月,物理学界掀起了“引力波”风暴,证实了爱因斯坦100年前所做的预测。据报道,各种各样的引力波探测器正在建造或者使用当中。可能的引力波探测源包括致密双星系统(白矮星、中子星和黑洞)。若质量分别为m1和m2的A、B两天体构成双星,如图所示。某同学由此对该双星系统进行了分析并总结,其中结论不正确的是()A.A、B做圆周运动的半径之比为m2:m1B.A、B做圆周运动所需向心力大小之比为1:1C.A、B做圆周运动的转速之比为1:1D.A、B做圆周运动的向心加速度大小之比为1:16、如图所示为范德格拉夫起电机示意图,直流高压电源的正电荷,通过电刷E、传送带和电刷F,不断地传到球壳的外表面,并可视为均匀地分布在外表面上,从而在金属球壳与大地之间形成高电压.关于金属球壳上的A、B两点,以下判断正确的是A.A、B两点电势相同B.A、B两点电场强度相同C.将带正电的试探电荷从A点移到B点,电势能增加D.将带正电的试探电荷从A点移到B点,电势能减小二、多项选择题:本题共4小题,每小题5分,共20分。在每小题给出的四个选项中,有多个选项是符合题目要求的。全部选对的得5分,选对但不全的得3分,有选错的得0分。7、“东方超环”是我国自主设计建造的世界上第一个非圆截面全超导托卡马克核聚变实验装置.2018年11月,有“人造太阳”之称的东方超环实现1亿摄氏度等离子体运行等多项重大突破,获得的实验参数接近未来聚变堆稳态运行模式所需要的物理条件,朝着未来聚变堆实验运行迈出了关键一步,已知“人造太阳”核聚变的反应方程为,关于此核聚变,以下说法正确的是()A.要使轻核发生聚变,就要利用粒子加速器,使轻核拥有很大的动能B.Z=0,M=1C.1mol氘核和1mol氚核发生核聚变,可以放出17.6MeV的能量D.聚变比裂变更安全、清洁8、如图所示,质量均为的物块放在倾角为的光滑斜面上,斜面底端有一垂直于斜面的固定挡板,与挡板接触,间用劲度系数为的轻弹簧连接,均处于静止状态。现对物块施加沿斜面向上、大小恒定的拉力,使物块沿斜面向上运动,当向上运动到速度最大时,对挡板的压力恰好为零,重力加速度为,则在此...

1、当您付费下载文档后,您只拥有了使用权限,并不意味着购买了版权,文档只能用于自身使用,不得用于其他商业用途(如 [转卖]进行直接盈利或[编辑后售卖]进行间接盈利)。
2、本站所有内容均由合作方或网友上传,本站不对文档的完整性、权威性及其观点立场正确性做任何保证或承诺!文档内容仅供研究参考,付费前请自行鉴别。
3、如文档内容存在违规,或者侵犯商业秘密、侵犯著作权等,请点击“违规举报”。

碎片内容

2023-2024学年鄂西北四校高三第二次联考物理试卷含解析.doc

您可能关注的文档

确认删除?