电脑桌面
添加内谋知识网--内谋文库,文书,范文下载到电脑桌面
安装后可以在桌面快捷访问

2023-2024学年黑龙江省哈尔滨尚志中学高考全国统考预测密卷物理试卷含解析.doc

2023-2024学年黑龙江省哈尔滨尚志中学高考全国统考预测密卷物理试卷含解析.doc_第1页
1/16
2023-2024学年黑龙江省哈尔滨尚志中学高考全国统考预测密卷物理试卷含解析.doc_第2页
2/16
2023-2024学年黑龙江省哈尔滨尚志中学高考全国统考预测密卷物理试卷含解析.doc_第3页
3/16
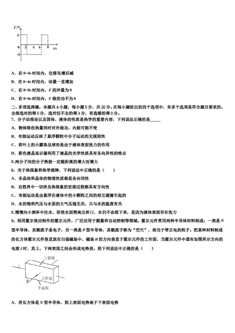
2023-2024学年黑龙江省哈尔滨尚志中学高考全国统考预测密卷物理试卷考生须知:1.全卷分选择题和非选择题两部分,全部在答题纸上作答。选择题必须用2B铅笔填涂;非选择题的答案必须用黑色字迹的钢笔或答字笔写在“答题纸”相应位置上。2.请用黑色字迹的钢笔或答字笔在“答题纸”上先填写姓名和准考证号。3.保持卡面清洁,不要折叠,不要弄破、弄皱,在草稿纸、试题卷上答题无效。一、单项选择题:本题共6小题,每小题4分,共24分。在每小题给出的四个选项中,只有一项是符合题目要求的。1、如图所示为五个点电荷产生的电场的电场线分布情况,a、b、c、d是电场中的四个点,曲线cd是一带电粒子仅在电场力作用下的运动轨迹,则下列说法正确的是()A.该带电粒子带正电B.a点的电势高于b点的电势C.带电粒子在c点的动能小于在d点的动能D.带电粒子在c点的加速度小于在d点的加速度2、如图所示,在屏MN的上方有磁感应强度为B的匀强磁场,磁场方向垂直纸面向里。P为屏上的一小孔,PC与MN垂直。一群质量为m、带电荷量为-q(q>0)的粒子(不计重力),以相同的速率v,从P处沿垂直于磁场的方向射入磁场区域。粒子入射方向在与磁场B垂直的平面内,且散开在与PC夹角为θ的范围内。则在屏MN上被粒子打中的区域的长度为()A.B.C.D.3、甲、乙两车某时刻由同一地点、沿同一方向开始做直线运动。甲、乙两车的位置x随时间t的变化如图所示,则()A.0时刻,甲车速度比乙车小B.t2时刻,甲乙两车速度相等C.0~t1时间内,甲车的平均速度比乙车大D.0~t2时间内,甲车通过的距离大4、一定质量的理想气体,从状态M开始,经状态N、Q回到原状态M,其p-V图象如图所示,其中QM平行于横轴,NQ平行于纵轴.则()A.M→N过程气体温度不变B.N→Q过程气体对外做功C.N→Q过程气体内能减小D.Q→M过程气体放出热量5、如图所示,AB是固定在竖直平面内的光滑绝缘细杆,A、B两点恰好位于圆周上,杆上套有质量为m、电荷量为+q的小球(可看成点电荷),第一次在圆心O处放一点电荷+Q,让小球从A点沿杆由静止开始下落,通过B点时的速度为,加速度为a1;第二次去掉点电荷,在圆周平面加上磁感应强度大小为B、方向垂直纸面向里的匀强磁场,让小球仍从A点沿杆由静止开始下落,经过B点时速度为,加速度为a2,则()A.<B.>C.a1<a2D.a1>a26、一质点静止在光滑水平面上,现对其施加水平外力F,F随时间变化规律如图所示,下列说法正确的是()A.在0~4s时间内,位移先增后减B.在0~4s时间内,动量一直增加C.在0~8s时间内,F的冲量为0D.在0~8s时间内,F做的功不为0二、多项选择题:本题共4小题,每小题5分,共20分。在每小题给出的四个选项中,有多个选项是符合题目要求的。全部选对的得5分,选对但不全的得3分,有选错的得0分。7、分子动理论以及固体、液体的性质是热学的重要内容,下列说法正确的是_____A.物体吸收热量同时对外做功,内能可能不变B.布朗运动反映了悬浮颗粒中分子运动的无规则性C.荷叶上的小露珠呈球形是由于液体表面张力的作用D.彩色液晶显示器利用了液晶的光学性质具有各向异性的特点E.两分子间的分子势能一定随距离的增大而增大8、关于热现象和热学规律,下列说法中正确的是()A.非晶体和晶体的物理性质都是各向同性B.自然界中一切涉及热现象的宏观过程都具有方向性C.布朗运动是由悬浮在液体中的小颗粒之间的相互碰撞引起的D.水的饱和汽压与水面的大气压强无关,只与水的温度有关E.慢慢向小酒杯中注水,即使水面稍高出杯口,水仍不会流下来,是因为液体表面存在张力9、利用霍尔效应制作的霍尔元件,广泛应用于测量和自动控制等领域。霍尔元件常用两种半导体材料制成:一类是N型半导体,其载流子是电子,另一类是P型半导体,其载流子称为“空穴”,相当于带正电的粒子。把某种材料制成的长方体霍尔元件竖直放在匀强磁场中,磁场B的方向垂直于霍尔元件的工作面,当霍尔元件中通有如图所示方向的电流I时,其上、下两表面之间会形成电势差。则下列说法中正确的是()A.若长方体是N型半导体,则上表面电势高于下表面电势B.若长方体是P型半导体,则上表面电势高于下表面电势C.在测地球...

1、当您付费下载文档后,您只拥有了使用权限,并不意味着购买了版权,文档只能用于自身使用,不得用于其他商业用途(如 [转卖]进行直接盈利或[编辑后售卖]进行间接盈利)。
2、本站所有内容均由合作方或网友上传,本站不对文档的完整性、权威性及其观点立场正确性做任何保证或承诺!文档内容仅供研究参考,付费前请自行鉴别。
3、如文档内容存在违规,或者侵犯商业秘密、侵犯著作权等,请点击“违规举报”。

碎片内容

2023-2024学年黑龙江省哈尔滨尚志中学高考全国统考预测密卷物理试卷含解析.doc

您可能关注的文档

确认删除?