电脑桌面
添加内谋知识网--内谋文库,文书,范文下载到电脑桌面
安装后可以在桌面快捷访问

2023-2024学年黑龙江省牡丹江市爱民区牡丹江一中高三第二次模拟考试物理试卷含解析.doc

2023-2024学年黑龙江省牡丹江市爱民区牡丹江一中高三第二次模拟考试物理试卷含解析.doc_第1页
1/17
2023-2024学年黑龙江省牡丹江市爱民区牡丹江一中高三第二次模拟考试物理试卷含解析.doc_第2页
2/17
2023-2024学年黑龙江省牡丹江市爱民区牡丹江一中高三第二次模拟考试物理试卷含解析.doc_第3页
3/17
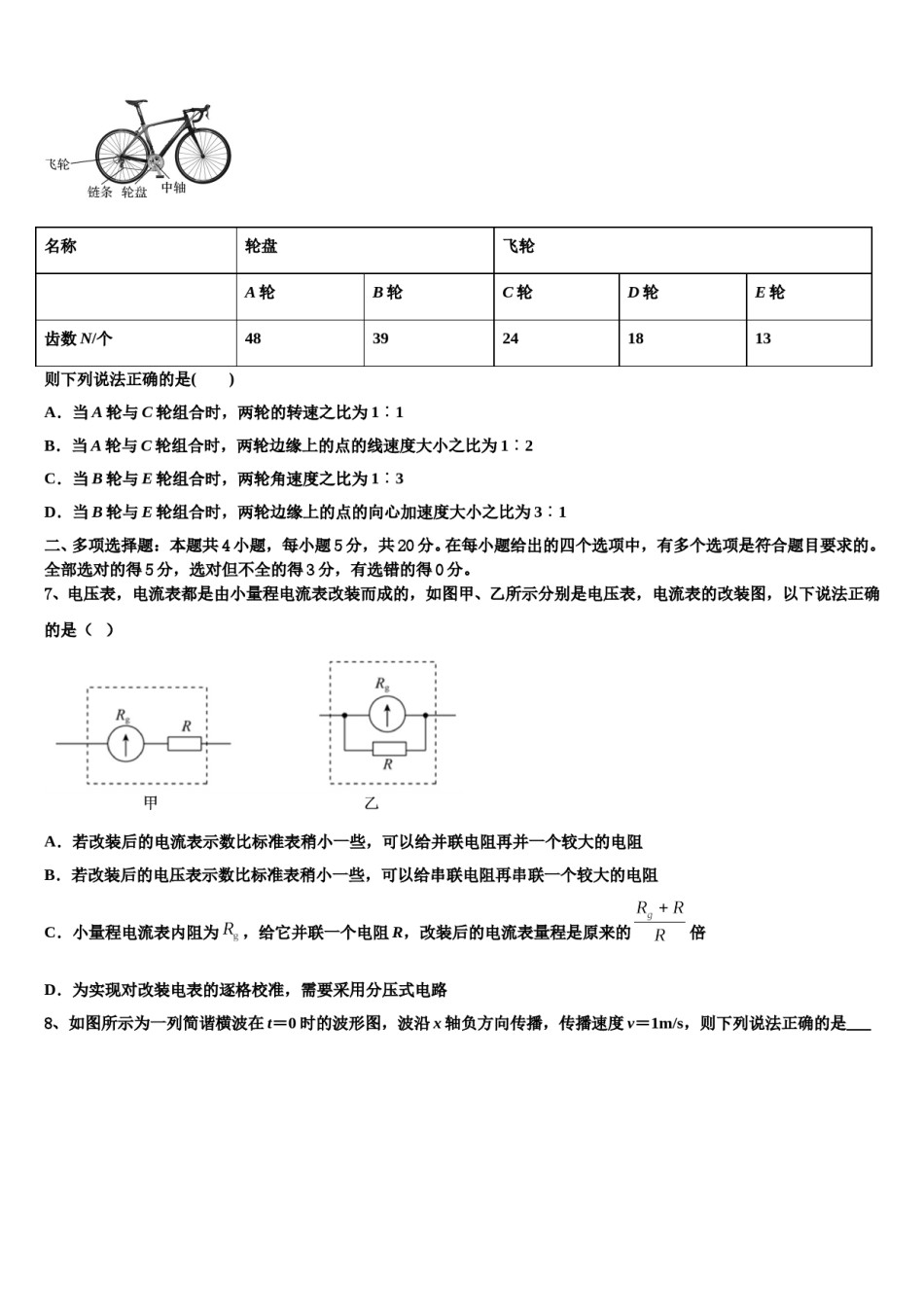
2023-2024学年黑龙江省牡丹江市爱民区牡丹江一中高三第二次模拟考试物理试卷注意事项:1.答卷前,考生务必将自己的姓名、准考证号、考场号和座位号填写在试题卷和答题卡上。用2B铅笔将试卷类型(B)填涂在答题卡相应位置上。将条形码粘贴在答题卡右上角"条形码粘贴处"。2.作答选择题时,选出每小题答案后,用2B铅笔把答题卡上对应题目选项的答案信息点涂黑;如需改动,用橡皮擦干净后,再选涂其他答案。答案不能答在试题卷上。3.非选择题必须用黑色字迹的钢笔或签字笔作答,答案必须写在答题卡各题目指定区域内相应位置上;如需改动,先划掉原来的答案,然后再写上新答案;不准使用铅笔和涂改液。不按以上要求作答无效。4.考生必须保证答题卡的整洁。考试结束后,请将本试卷和答题卡一并交回。一、单项选择题:本题共6小题,每小题4分,共24分。在每小题给出的四个选项中,只有一项是符合题目要求的。1、甲、乙两运动员在做花样滑冰表演,沿同一直线相向运动,速度大小都是1m/s,甲、乙相遇时用力推对方,此后都沿各自原方向的反方向运动,速度大小分别为1m/s和2m/s.求甲、乙两运动员的质量之比()A.B.C.D.2、下列说法中正确的是()射线弱A.β射线与γ射线一样是电磁波,但穿透本领远比B.氡的半衰期为3.8天,4个氡原子核经过7.6天后就一定只剩下1个氡原子核C.已知质子、中子、α粒子的质量分别为m1、m2、m3,那么,质子和中子结合成一个α粒子,释放的能量是(2m1+2m2-m3)c2D.放射性元素发生β衰变时所释放的电子是原子核外的电子发生电离产生的3、据悉我国计划于2022年左右建成天宫空间站,它离地面高度为400~450km的轨道上绕地球做匀速圆周运动,其轨道半径大约为地球同步卫星轨道半径的六分之一,则下列说法正确的是()A.空间站运行的加速度等于地球同步卫星运行的加速度的6倍B.空间站运行的速度约等于地球同步卫星运行速度的倍C.空间站运行的周期等于地球的自转周期D.空间站运行的角速度小于地球自转的角速度4、如图所示,A、B是两个带电小球,质量相等,A球用绝缘细线悬挂于O点,A、B球用绝缘细线相连,两线长度相等,整个装置处于水平向右的匀强电场中,平衡时B球恰好处于O点正下方,OA和AB绳中拉力大小分别为TOA和TAB,则()A.两球的带电量相等B.TOA=2TABC.增大电场强度,B球上移,仍在O点正下方D.增大电场强度,B球左移,在O点正下方的左侧5、如图(甲)所示,劲度系数为k的轻弹簧竖直放置,下端固定在水平地面上,一质量为m的小球,从高弹簧上端高h处自由下落.若以小球开始下落的位置为原点,沿竖直向下建立一坐标轴OX,小球的速度v随时间t变化的图象如图(乙)所示.其中OA段为直线,切于A点的曲线AB和BC都是平滑的曲线,则关于A、B、C三点对应的x坐标及加速度大小,下列说法正确的是()A.B.C.D.6、如图所示,“共享单车”极大地方便了老百姓的出行,某高档“共享单车”通过变速器调整链条在轮盘和飞轮的挂入位置,改变行驶速度。轮盘和飞轮的齿数如下表所示:名称轮盘飞轮A轮B轮C轮D轮E轮齿数N/个4839241813则下列说法正确的是()A.当A轮与C轮组合时,两轮的转速之比为1∶1B.当A轮与C轮组合时,两轮边缘上的点的线速度大小之比为1∶2C.当B轮与E轮组合时,两轮角速度之比为1∶3D.当B轮与E轮组合时,两轮边缘上的点的向心加速度大小之比为3∶1二、多项选择题:本题共4小题,每小题5分,共20分。在每小题给出的四个选项中,有多个选项是符合题目要求的。全部选对的得5分,选对但不全的得3分,有选错的得0分。7、电压表,电流表都是由小量程电流表改装而成的,如图甲、乙所示分别是电压表,电流表的改装图,以下说法正确的是()A.若改装后的电流表示数比标准表稍小一些,可以给并联电阻再并一个较大的电阻B.若改装后的电压表示数比标准表稍小一些,可以给串联电阻再串联一个较大的电阻C.小量程电流表内阻为,给它并联一个电阻R,改装后的电流表量程是原来的倍D.为实现对改装电表的逐格校准,需要采用分压式电路8、如图所示为一列简谐横波在t=0时的波形图,波沿x轴负方向传播,传播速度v=1m/s,则下列说法正确的是A.此时x=1.25m处的质点正...

1、当您付费下载文档后,您只拥有了使用权限,并不意味着购买了版权,文档只能用于自身使用,不得用于其他商业用途(如 [转卖]进行直接盈利或[编辑后售卖]进行间接盈利)。
2、本站所有内容均由合作方或网友上传,本站不对文档的完整性、权威性及其观点立场正确性做任何保证或承诺!文档内容仅供研究参考,付费前请自行鉴别。
3、如文档内容存在违规,或者侵犯商业秘密、侵犯著作权等,请点击“违规举报”。

碎片内容

2023-2024学年黑龙江省牡丹江市爱民区牡丹江一中高三第二次模拟考试物理试卷含解析.doc

您可能关注的文档

确认删除?