电脑桌面
添加内谋知识网--内谋文库,文书,范文下载到电脑桌面
安装后可以在桌面快捷访问

2024届上海高中高三下学期第一次联考物理试卷含解析.doc

2024届上海高中高三下学期第一次联考物理试卷含解析.doc_第1页
1/18
2024届上海高中高三下学期第一次联考物理试卷含解析.doc_第2页
2/18
2024届上海高中高三下学期第一次联考物理试卷含解析.doc_第3页
3/18
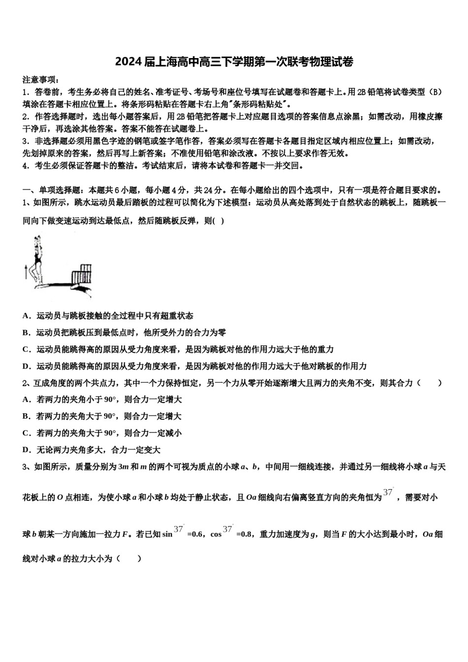
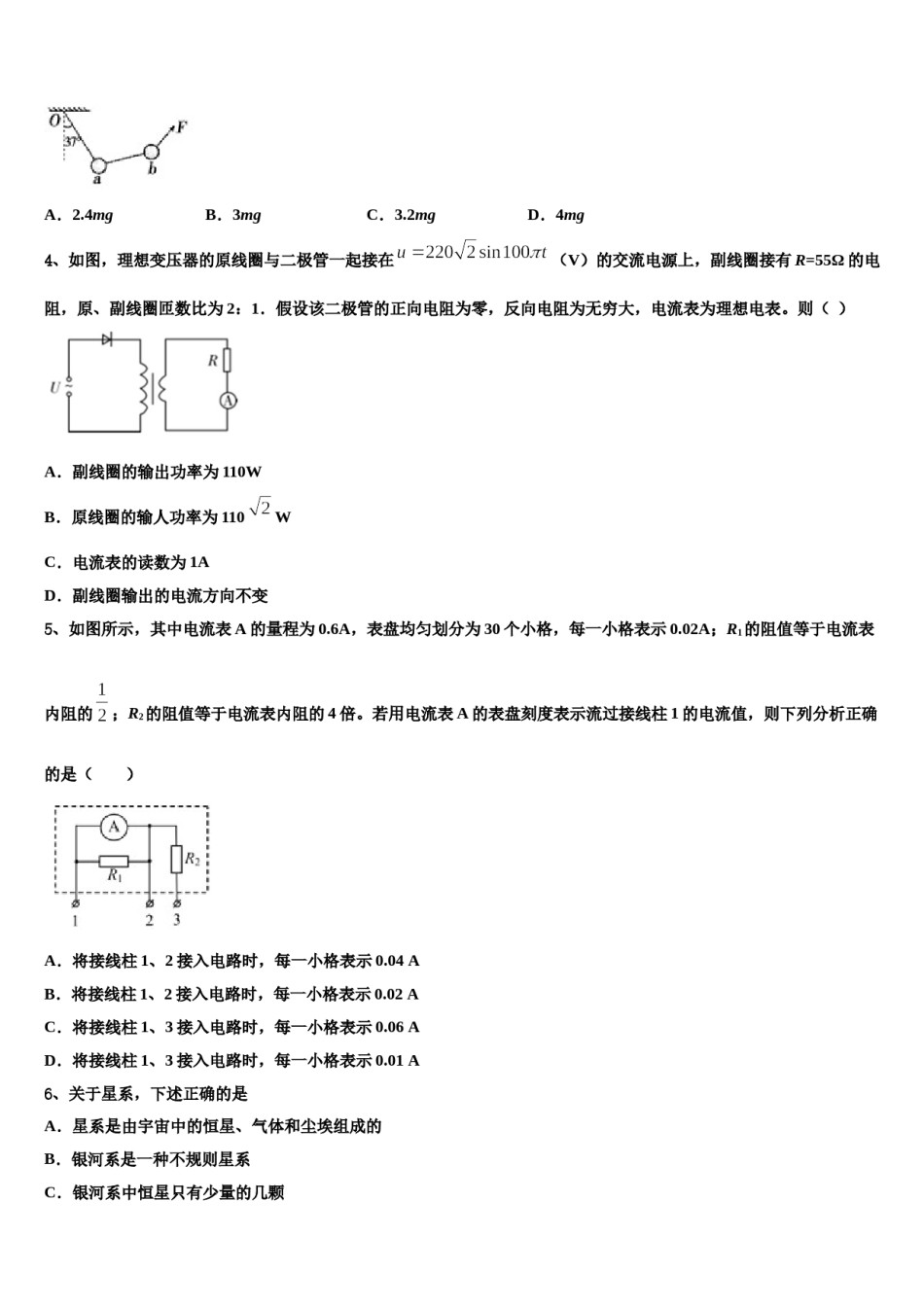
2024届上海高中高三下学期第一次联考物理试卷注意事项:1.答卷前,考生务必将自己的姓名、准考证号、考场号和座位号填写在试题卷和答题卡上。用2B铅笔将试卷类型(B)填涂在答题卡相应位置上。将条形码粘贴在答题卡右上角"条形码粘贴处"。2.作答选择题时,选出每小题答案后,用2B铅笔把答题卡上对应题目选项的答案信息点涂黑;如需改动,用橡皮擦干净后,再选涂其他答案。答案不能答在试题卷上。3.非选择题必须用黑色字迹的钢笔或签字笔作答,答案必须写在答题卡各题目指定区域内相应位置上;如需改动,先划掉原来的答案,然后再写上新答案;不准使用铅笔和涂改液。不按以上要求作答无效。4.考生必须保证答题卡的整洁。考试结束后,请将本试卷和答题卡一并交回。一、单项选择题:本题共6小题,每小题4分,共24分。在每小题给出的四个选项中,只有一项是符合题目要求的。1、如图所示,跳水运动员最后踏板的过程可以简化为下述模型:运动员从高处落到处于自然状态的跳板上,随跳板一同向下做变速运动到达最低点,然后随跳板反弹,则()A.运动员与跳板接触的全过程中只有超重状态B.运动员把跳板压到最低点时,他所受外力的合力为零C.运动员能跳得高的原因从受力角度来看,是因为跳板对他的作用力远大于他的重力D.运动员能跳得高的原因从受力角度来看,是因为跳板对他的作用力远大于他对跳板的作用力2、互成角度的两个共点力,其中一个力保持恒定,另一个力从零开始逐渐增大且两力的夹角不变,则其合力()A.若两力的夹角小于90°,则合力一定增大B.若两力的夹角大于90°,则合力一定增大C.若两力的夹角大于90°,则合力一定减小D.无论两力夹角多大,合力一定变大3、如图所示,质量分别为3m和m的两个可视为质点的小球a、b,中间用一细线连接,并通过另一细线将小球a与天花板上的O点相连,为使小球a和小球b均处于静止状态,且Oa细线向右偏离竖直方向的夹角恒为,需要对小球b朝某一方向施加一拉力F。若已知sin=0.6,cos=0.8,重力加速度为g,则当F的大小达到最小时,Oa细线对小球a的拉力大小为()A.2.4mgB.3mgC.3.2mgD.4mg(V)的交流电源上,副线圈接有R=55Ω的电4、如图,理想变压器的原线圈与二极管一起接在阻,原、副线圈匝数比为2:1.假设该二极管的正向电阻为零,反向电阻为无穷大,电流表为理想电表。则()A.副线圈的输出功率为110WB.原线圈的输人功率为110WC.电流表的读数为1AD.副线圈输出的电流方向不变5、如图所示,其中电流表A的量程为0.6A,表盘均匀划分为30个小格,每一小格表示0.02A;R1的阻值等于电流表内阻的;R2的阻值等于电流表内阻的4倍。若用电流表A的表盘刻度表示流过接线柱1的电流值,则下列分析正确的是()A.将接线柱1、2接入电路时,每一小格表示0.04AB.将接线柱1、2接入电路时,每一小格表示0.02AC.将接线柱1、3接入电路时,每一小格表示0.06AD.将接线柱1、3接入电路时,每一小格表示0.01A6、关于星系,下述正确的是A.星系是由宇宙中的恒星、气体和尘埃组成的B.银河系是一种不规则星系C.银河系中恒星只有少量的几颗D.太阳处于河外星系中二、多项选择题:本题共4小题,每小题5分,共20分。在每小题给出的四个选项中,有多个选项是符合题目要求的。全部选对的得5分,选对但不全的得3分,有选错的得0分。7、如图所示为一简化后的跳台滑雪的雪道示意图,运动员从O点由静止开始,在不借助其它外力的情况下,自由滑过一段圆心角为60°的光滑圆弧轨道后从A点水平飞出,落到斜坡上的B点。已知A点是斜坡的起点,光滑圆弧轨道半径为,斜坡与水平面的夹角,运动员的质量,重力加速度。下列说法正确的是()A.运动员从O运动到B的整个过程中机械能守恒B.运动员到达A点时的速度为2m/sC.运动员到达B点时的动能为JD.运动员从A点飞出到落到B点所用的时间为s8、如图所示,圆心在O点、半径为R的圆弧轨道abc竖直固定在水平桌面上,Oc与Oa的夹角为60°,轨道最低点a与桌面相切.一轻绳两端分别系着质量为m1和m2的小球(均可视为质点),挂在圆弧轨道边缘c的两边,开始时,m1在c点从静止释放.设轻绳足够长,不计一切摩擦.则()A.在m1下滑过程中...

1、当您付费下载文档后,您只拥有了使用权限,并不意味着购买了版权,文档只能用于自身使用,不得用于其他商业用途(如 [转卖]进行直接盈利或[编辑后售卖]进行间接盈利)。
2、本站所有内容均由合作方或网友上传,本站不对文档的完整性、权威性及其观点立场正确性做任何保证或承诺!文档内容仅供研究参考,付费前请自行鉴别。
3、如文档内容存在违规,或者侵犯商业秘密、侵犯著作权等,请点击“违规举报”。

碎片内容

2024届上海高中高三下学期第一次联考物理试卷含解析.doc

您可能关注的文档

确认删除?