电脑桌面
添加内谋知识网--内谋文库,文书,范文下载到电脑桌面
安装后可以在桌面快捷访问

2024届云南省元江第一中学高三下第一次测试物理试题含解析.doc

2024届云南省元江第一中学高三下第一次测试物理试题含解析.doc_第1页
1/17
2024届云南省元江第一中学高三下第一次测试物理试题含解析.doc_第2页
2/17
2024届云南省元江第一中学高三下第一次测试物理试题含解析.doc_第3页
3/17
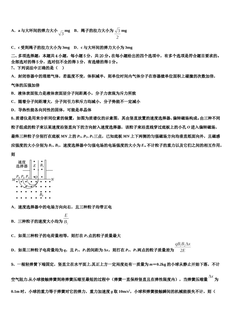
2024届云南省元江第一中学高三下第一次测试物理试题请考生注意:1.请用2B铅笔将选择题答案涂填在答题纸相应位置上,请用0.5毫米及以上黑色字迹的钢笔或签字笔将主观题的答案写在答题纸相应的答题区内。写在试题卷、草稿纸上均无效。2.答题前,认真阅读答题纸上的《注意事项》,按规定答题。一、单项选择题:本题共6小题,每小题4分,共24分。在每小题给出的四个选项中,只有一项是符合题目要求的。1、如图所示,D是一只理想二极管(正向电阻为零,反向电阻无穷大),电流只能从a流向b,A、B为间距很小且正对的平行金属板,现有一带电粒子(不计重力),从B板的边缘沿平行B板的方向射入极板中,刚好落到A板正中央,以E表示两极板间的电场强度,U表示两极板间的电压,表示粒子电势能的减少量,若保持极板B不动,粒子射入板间的初速度不变,仅将极板A稍向上平移,则下列说法中正确的是A.E变小B.U变大C.不变D.若极板间距加倍,粒子刚好落到A板边缘2、在“用单摆测定重力加速度”的实验中,实验时用拉力传感器测得摆线的拉力大小F随时间t变化的图象如图所示,则该单摆的周期为()A.tB.2tC.3tD.4t3、如图是德国物理学家史特恩设计的最早测定气体分子速率的示意图.M、N是两个共轴圆筒的横截面,外筒N的半径为R,内筒的半径比R小得多,可忽略不计.筒的两端封闭,两筒之间抽成真空,两筒以相同角速度ω绕其中心轴线匀速转动.M筒开有与转轴平行的狭缝S,且不断沿半径方向向外射出速率分别为v1和v2的分子,分子到达N筒后被吸附,如果R、v1、v2保持不变,ω取某合适值,则以下结论中正确的是()A.当时(n为正整数),分子落在不同的狭条上B.当时(n为正整数),分子落在同一个狭条上C.只要时间足够长,N筒上到处都落有分子D.分子不可能落在N筒上某两处且与S平行的狭条上4、下列说法正确的是A.布朗运动是在显微镜中看到的液体分子的无规则运动B.气体温度不变,运动速度越大,其内能越大C.温度降低物体内每个分子动能一定减小D.用活塞压缩气缸里空气,对空气做功4.5×105J,空气内能增加了3.5×105J,则空气向外界放出热量1×105J5、光电效应实验,得到光电子最大初动能Ekm与入射光频率ν的关系如图所示。普朗克常量、金属材料的逸出功分别为()A.,B.,C.,D.,6、如图所示,光滑的圆环固定在竖直平面内,圆心为O,三个完全相同的小圆环a、b、c穿在大环上,小环c上穿过一根轻质细绳,绳子的两端分别固定着小环a、b,通过不断调整三个小环的位置,最终三小环恰好处于平衡位置,平衡时a、b的距离等于绳子长度的一半.已知小环的质量为m,重力加速度为g,轻绳与c的摩擦不计.则A.a与大环间的弹力大小mgB.绳子的拉力大小为mgC.c受到绳子的拉力大小为3mgD.c与大环间的弹力大小为3mg二、多项选择题:本题共4小题,每小题5分,共20分。在每小题给出的四个选项中,有多个选项是符合题目要求的。全部选对的得5分,选对但不全的得3分,有选错的得0分。7、下列说法中正确的是()A.封闭容器中的理想气体,若温度不变,体积减半,则单位时间内气体分子在容器壁单位面积上碰撞的次数加倍,气体的压强加倍B.液体表面张力是液体表面层分子间距离小,分子力表现为斥力所致C.随着分子间距增大,分子间引力和斥力均减小,分子势能不一定减小D.导热性能各向同性的固体,可能是单晶体8、质谱仪是用来分析同位素的装置,如图为质谱仪的示意图,其由竖直放置的速度选择器、偏转磁场构成。由三种不同粒子组成的粒子束以某速度沿竖直向下的方向射入速度选择器,该粒子束沿直线穿过底板上的小孔O进入偏转磁场,最终三种粒子分别打在底板MN上的P1、P2、P3三点,已知底板MN上下两侧的匀强磁场方向均垂直纸面向外,且磁感应强度的大小分别为B1、B2,速度选择器中匀强电场的电场强度的大小为E。不计粒子的重力以及它们之间的相互作用,则A.速度选择器中的电场方向向右,且三种粒子均带正电B.三种粒子的速度大小均为C.如果三种粒子的电荷量相等,则打在P3点的粒子质量最大D.如果三种粒子电荷量均为q,且P1、P3的间距为Δx,则打在P1、P3两点的粒子质量差为9、一根轻弹賛下端固定,竖直...

1、当您付费下载文档后,您只拥有了使用权限,并不意味着购买了版权,文档只能用于自身使用,不得用于其他商业用途(如 [转卖]进行直接盈利或[编辑后售卖]进行间接盈利)。
2、本站所有内容均由合作方或网友上传,本站不对文档的完整性、权威性及其观点立场正确性做任何保证或承诺!文档内容仅供研究参考,付费前请自行鉴别。
3、如文档内容存在违规,或者侵犯商业秘密、侵犯著作权等,请点击“违规举报”。

碎片内容

2024届云南省元江第一中学高三下第一次测试物理试题含解析.doc

您可能关注的文档

确认删除?