电脑桌面
添加内谋知识网--内谋文库,文书,范文下载到电脑桌面
安装后可以在桌面快捷访问

2024届山东省济南四校高考物理五模试卷含解析.doc

2024届山东省济南四校高考物理五模试卷含解析.doc_第1页
1/17
2024届山东省济南四校高考物理五模试卷含解析.doc_第2页
2/17
2024届山东省济南四校高考物理五模试卷含解析.doc_第3页
3/17
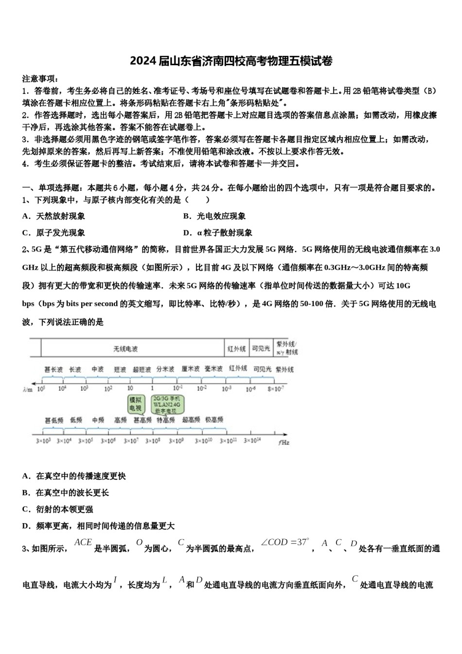
2024届山东省济南四校高考物理五模试卷注意事项:1.答卷前,考生务必将自己的姓名、准考证号、考场号和座位号填写在试题卷和答题卡上。用2B铅笔将试卷类型(B)填涂在答题卡相应位置上。将条形码粘贴在答题卡右上角"条形码粘贴处"。2.作答选择题时,选出每小题答案后,用2B铅笔把答题卡上对应题目选项的答案信息点涂黑;如需改动,用橡皮擦干净后,再选涂其他答案。答案不能答在试题卷上。3.非选择题必须用黑色字迹的钢笔或签字笔作答,答案必须写在答题卡各题目指定区域内相应位置上;如需改动,先划掉原来的答案,然后再写上新答案;不准使用铅笔和涂改液。不按以上要求作答无效。4.考生必须保证答题卡的整洁。考试结束后,请将本试卷和答题卡一并交回。一、单项选择题:本题共6小题,每小题4分,共24分。在每小题给出的四个选项中,只有一项是符合题目要求的。1、下列现象中,与原子核内部变化有关的是()A.天然放射现象B.光电效应现象C.原子发光现象D.α粒子散射现象2、5G是“第五代移动通信网络”的简称,目前世界各国正大力发展5G网络.5G网络使用的无线电波通信频率在3.0GHz以上的超高频段和极高频段(如图所示),比目前4G及以下网络(通信频率在0.3GHz~3.0GHz间的特高频段)拥有更大的带宽和更快的传输速率.未来5G网络的传输速率(指单位时间传送的数据量大小)可达10Gbps(bps为bitspersecond的英文缩写,即比特率、比特/秒),是4G网络的50-100倍.关于5G网络使用的无线电波,下列说法正确的是A.在真空中的传播速度更快B.在真空中的波长更长C.衍射的本领更强D.频率更高,相同时间传递的信息量更大3、如图所示,是半圆弧,为圆心,为半圆弧的最高点,,、、处各有一垂直纸面的通电直导线,电流大小均为,长度均为,和处通电直导线的电流方向垂直纸面向外,处通电直导线的电流方向垂直纸面向里,三根通电直导线在点处产生的磁感应强度大小均为,则处的磁感应强度大小为()A.B.C.D.04、与下列图片相关的物理知识说法正确的是()A.甲图,汤姆生通过α粒子散射实验,提出了原子核的概念,建立了原子核式结构模型B.乙图,氢原子的能级结构图,大量处于n=4能级的原子向低能级跃迁时,能辐射6种不同频率的光子C.丙图,“光电效应”实验揭示了光的粒子性,爱因斯坦为此提出了相对论学说,建立了光电效应方程D.丁图,重核裂变产生的中子能使核裂变反应连续得进行,称为链式反应,其中一种核裂变反应方程为5、如图所示,一导热良好的汽缸内用活塞封住一定量的气体(不计活塞厚度及与缸壁之间的摩擦),用一弹簧连接活塞,将整个汽缸悬挂在天花板上。弹簧长度为L,活塞距地面的高度为h,汽缸底部距地面的高度为H,活塞内气体压强为p,体积为V,下列说法正确的是()A.当外界温度升高(大气压不变)时,L变大、H减小、p变大、V变大B.当外界温度升高(大气压不变)时,h减小、H变大、p变大、V减小C.当外界大气压变小(温度不变)时,h不变、H减小、p减小、V变大D.当外界大气压变小(温度不变)时,L不变、H变大、p减小、V不变6、如图所示,斜面体B放置在粗糙的水平地面上,在水平向左的推力F作用下,物体A和斜面体B均保持靜止。若减小推力F,物体A仍然静止在斜面体B上,则()A.物体A受斜面体B的作用力一定减小B.物体A所受摩擦力一定减小C.斜面体B所受合力一定减小D.斜面体B所受地面的摩擦力可能增大二、多项选择题:本题共4小题,每小题5分,共20分。在每小题给出的四个选项中,有多个选项是符合题目要求的。全部选对的得5分,选对但不全的得3分,有选错的得0分。7、下列说法中正确的是________A.悬浮在液体中的微粒越小,则在某一瞬间跟它相撞的液体分子数越少,布朗运动越不明显B.随着分子间距离的增大,分子势能一定先减小后增大C.人们感到特别闷热时,说明空气的相对湿度较大D.热量可以自发的从内能小的物体转移给内能大的物体E.气体分子单位时间内与单位面积器壁碰撞的次数,与单位体积内气体的分子数和气体温度有关8、我国成功研制了世界最高水平的“”石墨烯超级电容器。超级电容器充电时,电极表面将吸引周围电解质溶液中的异性离子,...

1、当您付费下载文档后,您只拥有了使用权限,并不意味着购买了版权,文档只能用于自身使用,不得用于其他商业用途(如 [转卖]进行直接盈利或[编辑后售卖]进行间接盈利)。
2、本站所有内容均由合作方或网友上传,本站不对文档的完整性、权威性及其观点立场正确性做任何保证或承诺!文档内容仅供研究参考,付费前请自行鉴别。
3、如文档内容存在违规,或者侵犯商业秘密、侵犯著作权等,请点击“违规举报”。

碎片内容

2024届山东省济南四校高考物理五模试卷含解析.doc

您可能关注的文档

确认删除?