电脑桌面
添加内谋知识网--内谋文库,文书,范文下载到电脑桌面
安装后可以在桌面快捷访问

2024届山西省朔州市怀仁市高考物理二模试卷含解析.doc

2024届山西省朔州市怀仁市高考物理二模试卷含解析.doc_第1页
1/14
2024届山西省朔州市怀仁市高考物理二模试卷含解析.doc_第2页
2/14
2024届山西省朔州市怀仁市高考物理二模试卷含解析.doc_第3页
3/14
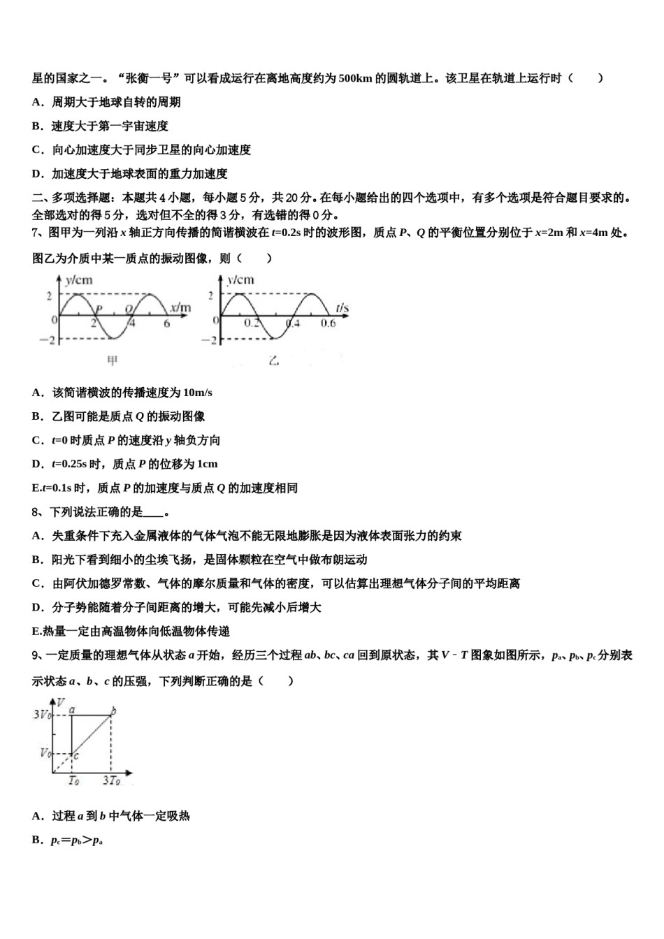
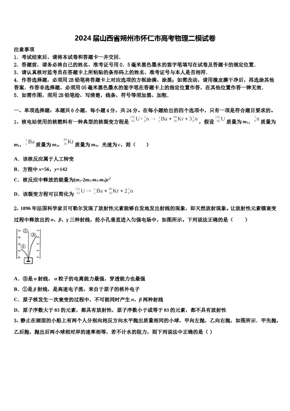
2024届山西省朔州市怀仁市高考物理二模试卷注意事项1.考试结束后,请将本试卷和答题卡一并交回.2.答题前,请务必将自己的姓名、准考证号用0.5毫米黑色墨水的签字笔填写在试卷及答题卡的规定位置.3.请认真核对监考员在答题卡上所粘贴的条形码上的姓名、准考证号与本人是否相符.4.作答选择题,必须用2B铅笔将答题卡上对应选项的方框涂满、涂黑;如需改动,请用橡皮擦干净后,再选涂其他答案.作答非选择题,必须用05毫米黑色墨水的签字笔在答题卡上的指定位置作答,在其他位置作答一律无效.5.如需作图,须用2B铅笔绘、写清楚,线条、符号等须加黑、加粗.一、单项选择题:本题共6小题,每小题4分,共24分。在每小题给出的四个选项中,只有一项是符合题目要求的。1、核电站使用的核燃料有一种典型的核裂变方程是,假设质量为m1,质量为m2,质量为m3,质量为m4,光速为c,则()A.该核反应属于人工转变B.方程中x=56,y=142C.核反应中释放的能量为(m1-2m2-m3-m4)c2D.该裂变方程可以简化为2、1896年法国科学家贝可勒尔发现了放射性元素能够自发地发出射线的现象,即天然放射现象。让放射性元素镭衰变过程中释放出的α、β、γ三种射线,经小孔垂直进入匀强电场中,如图所示。下列说法正确的是()A.③是α射线,α粒子的电离能力最强,穿透能力也最强B.①是β射线,是高速电子流,来自于原子的核外电子C.原子核发生一次衰变的过程中,不可能同时产生α、β两种射线D.原子序数大于83的元素,都具有放射性,原子序数小于或等于83的元素,都不具有放射性3、静止在湖面的小船上有两个人分别向相反方向水平抛出质量相同的小球,甲向左抛,乙向右抛,如图所示.甲先抛,乙后抛,抛出后两小球相对岸的速率相等,若不计水的阻力,则下列说法中正确的是()A.两球抛出后,船往左以一定速度运动,乙球受到的冲量大一些的光滑斜面顶端由静止自由滑下。B.两球抛出后,船往右以一定速度运动,甲球受到的冲量大一些C.两球抛出后,船的速度为零,甲球受到的冲量大一些D.两球抛出后,船的速度为零,两球所受的冲量相等4、如图所示,A、B两个质量相等的小球,分别从同一高度、倾角分别为、在小球从开始下滑到到达斜面底端的过程中,下列判断正确的是()A.A球和B球到达斜面底端的速度大小不相等B.A球重力做功的平均功率比B球重力做功的平均功率小C.A球运动的加速度比B球运动的加速度大D.A球所受重力的冲量大小比B球所受重力的冲量大小小5、2012年12月26日,世界上最长的高铁京广线全线开通.如图所示,京广高铁从北京出发,经石家庄、郑州、武汉、长沙、衡阳,到达广州,途经北京、河北、河南、湖北、湖南、广东等6省市,全程2230公里,全程运行时间8小时.同学们根据上述材料,可以求出A.北京到广州的路程B.北京到广州的平均速度C.北京到广州的加速度D.北京到广州的位移6、2018年2月2日,“张衡一号”卫星成功发射,标志着我国成为世界上少数拥有在轨运行高精度地球物理场探测卫星的国家之一。“张衡一号”可以看成运行在离地高度约为500km的圆轨道上。该卫星在轨道上运行时()A.周期大于地球自转的周期B.速度大于第一宇宙速度C.向心加速度大于同步卫星的向心加速度D.加速度大于地球表面的重力加速度二、多项选择题:本题共4小题,每小题5分,共20分。在每小题给出的四个选项中,有多个选项是符合题目要求的。全部选对的得5分,选对但不全的得3分,有选错的得0分。7、图甲为一列沿x轴正方向传播的简谐横波在t=0.2s时的波形图,质点P、Q的平衡位置分别位于x=2m和x=4m处。图乙为介质中某一质点的振动图像,则()A.该简谐横波的传播速度为10m/sB.乙图可能是质点Q的振动图像C.t=0时质点P的速度沿y轴负方向D.t=0.25s时,质点P的位移为1cmE.t=0.1s时,质点P的加速度与质点Q的加速度相同8、下列说法正确的是。A.失重条件下充入金属液体的气体气泡不能无限地膨胀是因为液体表面张力的约束B.阳光下看到细小的尘埃飞扬,是固体颗粒在空气中做布朗运动C.由阿伏加德罗常数、气体的摩尔质量和气体的密度,可以估算出理想气体分子间的平均距离D.分子势能随着分子间距离的增...

1、当您付费下载文档后,您只拥有了使用权限,并不意味着购买了版权,文档只能用于自身使用,不得用于其他商业用途(如 [转卖]进行直接盈利或[编辑后售卖]进行间接盈利)。
2、本站所有内容均由合作方或网友上传,本站不对文档的完整性、权威性及其观点立场正确性做任何保证或承诺!文档内容仅供研究参考,付费前请自行鉴别。
3、如文档内容存在违规,或者侵犯商业秘密、侵犯著作权等,请点击“违规举报”。

碎片内容

2024届山西省朔州市怀仁市高考物理二模试卷含解析.doc

您可能关注的文档

确认删除?