电脑桌面
添加内谋知识网--内谋文库,文书,范文下载到电脑桌面
安装后可以在桌面快捷访问

2024届广东省海珠区等四区高三最后一卷物理试卷含解析.doc

2024届广东省海珠区等四区高三最后一卷物理试卷含解析.doc_第1页
1/16
2024届广东省海珠区等四区高三最后一卷物理试卷含解析.doc_第2页
2/16
2024届广东省海珠区等四区高三最后一卷物理试卷含解析.doc_第3页
3/16
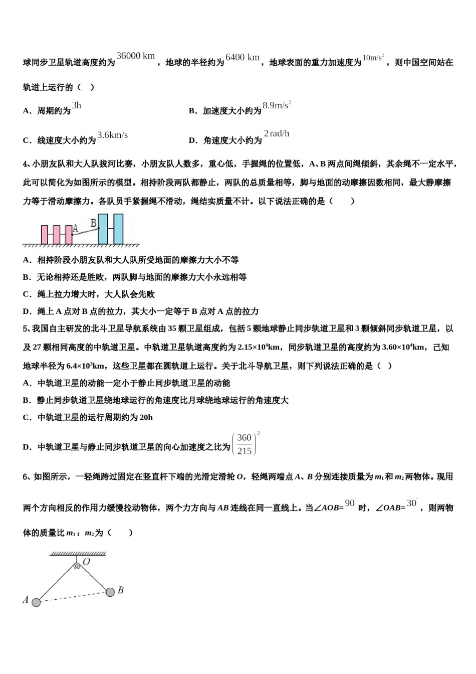
2024届广东省海珠区等四区高三最后一卷物理试卷考生请注意:1.答题前请将考场、试室号、座位号、考生号、姓名写在试卷密封线内,不得在试卷上作任何标记。2.第一部分选择题每小题选出答案后,需将答案写在试卷指定的括号内,第二部分非选择题答案写在试卷题目指定的位置上。3.考生必须保证答题卡的整洁。考试结束后,请将本试卷和答题卡一并交回。一、单项选择题:本题共6小题,每小题4分,共24分。在每小题给出的四个选项中,只有一项是符合题目要求的。1、一辆汽车以20m/s的速度在平直的公路上行驶,当驾驶员发现前方有险情时,立即进行急刹车,刹车后的速度v随刹车位移x的变化关系如图所示,设汽车刹车后做匀减速直线运动,则当汽车刹车后的速度减小为12m/s时,刹车的距离x1为A.12mB.12.8mC.14mD.14.8m2、2018年12月8日2时23分,我国成功发射“嫦娥四号”探测器。“嫦娥四号”探测器经历地月转移、近月制动、环月飞行,最终于2019年1月3日10时26分实现人类首次月球背面软着陆。假设“嫦娥四号"在环月圆轨道和椭圆轨道上运动时,只受到月球的万有引力,则有关“嫦娥四号”的说法中不正确的是()A.由地月转移轨道进人环月轨道,可以通过点火减速的方法实现B.在减速着陆过程中,其引力势能逐渐减小C.嫦娥四号分别在绕地球的椭圆轨道和环月椭圆轨道上运行时,半长轴的三次方与周期的平方比不相同D.若知其环月圆轨道距月球表面的高度、运行周期和引力常量,则可算出月球的密度3、中国将于2022年前后建成空间站。假设该空间站在离地面高度约的轨道上绕地球做匀速圆周运动,已知地球同步卫星轨道高度约为,地球的半径约为,地球表面的重力加速度为,则中国空间站在轨道上运行的()A.周期约为B.加速度大小约为C.线速度大小约为D.角速度大小约为4、小朋友队和大人队拔河比赛,小朋友队人数多,重心低,手握绳的位置低,A、B两点间绳倾斜,其余绳不一定水平,此可以简化为如图所示的模型。相持阶段两队都静止,两队的总质量相等,脚与地面的动摩擦因数相同,最大静摩擦力等于滑动摩擦力。各队员手紧握绳不滑动,绳结实质量不计。以下说法正确的是()A.相持阶段小朋友队和大人队所受地面的摩擦力大小不等B.无论相持还是胜败,两队脚与地面的摩擦力大小永远相等C.绳上拉力增大时,大人队会先败D.绳上A点对B点的拉力,其大小一定等于B点对A点的拉力5、我国自主研发的北斗卫星导航系统由35颗卫星组成,包括5颗地球静止同步轨道卫星和3颗倾斜同步轨道卫星,以及27颗相同高度的中轨道卫星。中轨道卫星轨道高度约为2.15×104km,同步轨道卫星的高度约为3.60×104km,己知地球半径为6.4×103km,这些卫星都在圆轨道上运行。关于北斗导航卫星,则下列说法正确的是()A.中轨道卫星的动能一定小于静止同步轨道卫星的动能B.静止同步轨道卫星绕地球运行的角速度比月球绕地球运行的角速度大C.中轨道卫星的运行周期约为20hD.中轨道卫星与静止同步轨道卫星的向心加速度之比为6、如图所示,一轻绳跨过固定在竖直杆下端的光滑定滑轮O,轻绳两端点A、B分别连接质量为m1和m2两物体。现用两个方向相反的作用力缓慢拉动物体,两个力方向与AB连线在同一直线上。当∠AOB=时,∠OAB=,则两物体的质量比m1:m2为()A.1:1B.1:2C.1:D.1:二、多项选择题:本题共4小题,每小题5分,共20分。在每小题给出的四个选项中,有多个选项是符合题目要求的。全部选对的得5分,选对但不全的得3分,有选错的得0分。7、有关对热学的基础知识理解正确的是________。A.液体的表面张力使液体的表面有扩张的趋势B.低温的物体可以自发把热量传递给高温的物体,最终两物体可达到热平衡状态C.当装满水的某一密闭容器自由下落时,容器中的水的压强为零D.空气相对湿度越大时,空气中水蒸气压强越接近同温度水的饱和汽压,水蒸发变慢E.在“用油膜法测分子直径”的实验中,作出了把油膜视为单分子层、忽略油酸分子间的间距并把油酸分子视为球形这三方面的近似处理8、下列说法正确的是____________A.两个分子间的距离r存在某一值r0(平衡位置处),当r大于r0时,分子间斥力大于引力;当r小于r0时分子间斥力...

1、当您付费下载文档后,您只拥有了使用权限,并不意味着购买了版权,文档只能用于自身使用,不得用于其他商业用途(如 [转卖]进行直接盈利或[编辑后售卖]进行间接盈利)。
2、本站所有内容均由合作方或网友上传,本站不对文档的完整性、权威性及其观点立场正确性做任何保证或承诺!文档内容仅供研究参考,付费前请自行鉴别。
3、如文档内容存在违规,或者侵犯商业秘密、侵犯著作权等,请点击“违规举报”。

碎片内容

2024届广东省海珠区等四区高三最后一卷物理试卷含解析.doc

您可能关注的文档

确认删除?