电脑桌面
添加内谋知识网--内谋文库,文书,范文下载到电脑桌面
安装后可以在桌面快捷访问

2024届广西贵港市高考物理必刷试卷含解析.doc

2024届广西贵港市高考物理必刷试卷含解析.doc_第1页
1/16
2024届广西贵港市高考物理必刷试卷含解析.doc_第2页
2/16
2024届广西贵港市高考物理必刷试卷含解析.doc_第3页
3/16
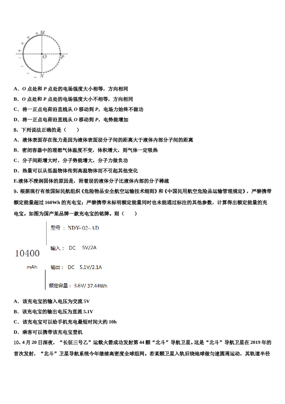
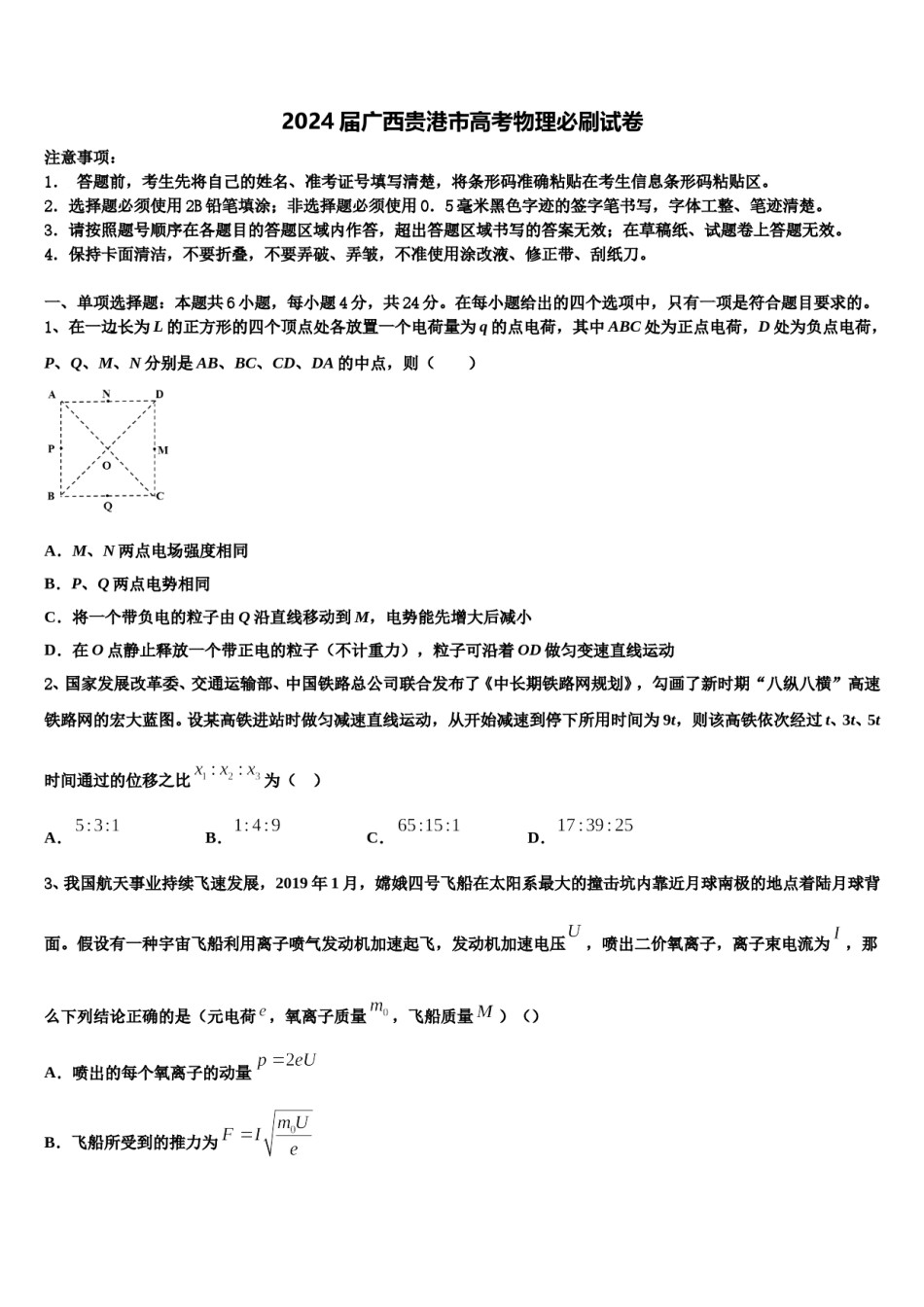
2024届广西贵港市高考物理必刷试卷注意事项:1.答题前,考生先将自己的姓名、准考证号填写清楚,将条形码准确粘贴在考生信息条形码粘贴区。2.选择题必须使用2B铅笔填涂;非选择题必须使用0.5毫米黑色字迹的签字笔书写,字体工整、笔迹清楚。3.请按照题号顺序在各题目的答题区域内作答,超出答题区域书写的答案无效;在草稿纸、试题卷上答题无效。4.保持卡面清洁,不要折叠,不要弄破、弄皱,不准使用涂改液、修正带、刮纸刀。一、单项选择题:本题共6小题,每小题4分,共24分。在每小题给出的四个选项中,只有一项是符合题目要求的。1、在一边长为L的正方形的四个顶点处各放置一个电荷量为q的点电荷,其中ABC处为正点电荷,D处为负点电荷,P、Q、M、N分别是AB、BC、CD、DA的中点,则()A.M、N两点电场强度相同B.P、Q两点电势相同C.将一个带负电的粒子由Q沿直线移动到M,电势能先增大后减小D.在O点静止释放一个带正电的粒子(不计重力),粒子可沿着OD做匀变速直线运动2、国家发展改革委、交通运输部、中国铁路总公司联合发布了《中长期铁路网规划》,勾画了新时期“八纵八横”高速铁路网的宏大蓝图。设某高铁进站时做匀减速直线运动,从开始减速到停下所用时间为9t,则该高铁依次经过t、3t、5t时间通过的位移之比为()A.B.C.D.3、我国航天事业持续飞速发展,2019年1月,嫦娥四号飞船在太阳系最大的撞击坑内靠近月球南极的地点着陆月球背面。假设有一种宇宙飞船利用离子喷气发动机加速起飞,发动机加速电压,喷出二价氧离子,离子束电流为,那么下列结论正确的是(元电荷,氧离子质量,飞船质量)()A.喷出的每个氧离子的动量B.飞船所受到的推力为C.飞船的加速度为D.推力做功的功率为4、已知钙和钾的截止频率分别为7.73×1014Hz和5.44×1014Hz,在某种单色光的照射下两种金属均发生光电效应,比较它们表面逸出的具有最大初动能的光电子,钙逸出的光电子具有较大的()A.波长B.频率C.能量D.动量5、下列对图中的甲、乙、丙、丁四个图像叙述正确的是()A.图甲是流过导体某个横截面的电量随时间变化的图像,则电流在均匀增大B.图乙是某物体的位移随时间变化的图像,则该物体受不为零的恒定合力作用C.图丙是光电子最大初动能随入射光频率变化的图像,则与实线对应金属的逸出功比虚线的大D.图丁是某物体的速度随时间变化的图像,则该物体所受的合力随时间增大6、如图所示,同时作用在质点O上有三个共点力F1、F2、F3,其中F1、F2是正六边形的两条边,F3是正六边形的一条对角线。已知F1=F2=2N,则这三个力的合力大小等于A.6NB.8NC.10ND.12N二、多项选择题:本题共4小题,每小题5分,共20分。在每小题给出的四个选项中,有多个选项是符合题目要求的。全部选对的得5分,选对但不全的得3分,有选错的得0分。7、如图所示,MN是一半圆形绝缘线,O点为圆心,P为绝缘线所在圆上一点,且OP垂直于MN,等量异种电荷分别均匀分布在绝缘线上、下圆弧上.下列说法中正确的()A.O点处和P点处的电场强度大小相等,方向相同B.O点处和P点处的电场强度大小不相等,方向相同C.将一正点电荷沿直线从O移动到P,电场力始终不做功D.将一正点电荷沿直线从O移动到P,电势能增加8、下列说法正确的是()A.液体表面存在张力是因为液体表面层分子间的距离大于液体内部分子间的距离B.密闭容器中的理想气体温度不变,体积增大,则气体一定吸热C.分子间距增大时,分子势能增大,分子力做负功D.热量可以从低温物体传到高温物体而不引起其他变化E.液体不浸润固体的原因是,附着层的液体分子比液体内部的分子稀疏9、根据现行有效国际民航组织《危险物品安全航空运输技术细则》和《中国民用航空危险品运输管理规定》,严禁携带额定能量超过160Wh的充电宝;严禁携带未标明额定能量同时也未能通过标注的其他参数,计算得出额定能量的充电宝。如图为国产某品牌一款充电宝的铭牌。则()A.该充电宝的输入电压为交流5VB.该充电宝的输出电压为直流5.1VC.该充电宝可以给手机充电最短时间大约10hD.乘客可以携带该充电宝登机10、4月20日深夜,“长征三号乙”运载火箭成功发射第44颗“北斗”...

1、当您付费下载文档后,您只拥有了使用权限,并不意味着购买了版权,文档只能用于自身使用,不得用于其他商业用途(如 [转卖]进行直接盈利或[编辑后售卖]进行间接盈利)。
2、本站所有内容均由合作方或网友上传,本站不对文档的完整性、权威性及其观点立场正确性做任何保证或承诺!文档内容仅供研究参考,付费前请自行鉴别。
3、如文档内容存在违规,或者侵犯商业秘密、侵犯著作权等,请点击“违规举报”。

碎片内容

2024届广西贵港市高考物理必刷试卷含解析.doc

您可能关注的文档

确认删除?