电脑桌面
添加内谋知识网--内谋文库,文书,范文下载到电脑桌面
安装后可以在桌面快捷访问

2024届新疆维吾尔自治区昌吉市教育共同体四校高考冲刺模拟物理试题含解析.doc

2024届新疆维吾尔自治区昌吉市教育共同体四校高考冲刺模拟物理试题含解析.doc_第1页
1/16
2024届新疆维吾尔自治区昌吉市教育共同体四校高考冲刺模拟物理试题含解析.doc_第2页
2/16
2024届新疆维吾尔自治区昌吉市教育共同体四校高考冲刺模拟物理试题含解析.doc_第3页
3/16
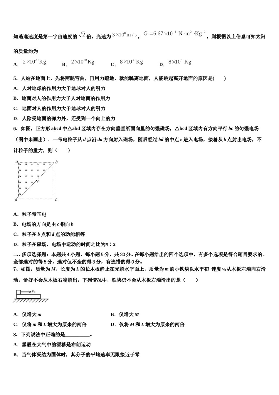
2024届新疆维吾尔自治区昌吉市教育共同体四校高考冲刺模拟物理试题注意事项:1.答卷前,考生务必将自己的姓名、准考证号、考场号和座位号填写在试题卷和答题卡上。用2B铅笔将试卷类型(B)填涂在答题卡相应位置上。将条形码粘贴在答题卡右上角"条形码粘贴处"。2.作答选择题时,选出每小题答案后,用2B铅笔把答题卡上对应题目选项的答案信息点涂黑;如需改动,用橡皮擦干净后,再选涂其他答案。答案不能答在试题卷上。3.非选择题必须用黑色字迹的钢笔或签字笔作答,答案必须写在答题卡各题目指定区域内相应位置上;如需改动,先划掉原来的答案,然后再写上新答案;不准使用铅笔和涂改液。不按以上要求作答无效。4.考生必须保证答题卡的整洁。考试结束后,请将本试卷和答题卡一并交回。一、单项选择题:本题共6小题,每小题4分,共24分。在每小题给出的四个选项中,只有一项是符合题目要求的。1、1934年,约里奥-居里夫妇用α粒子轰击铝核,产生了第一个人工放射性核素X:.X的原子序数和质量数分别为A.15和28B.15和30C.16和30D.17和312、物体做匀速圆周运动时,在任意相同时间间隔内,速度的变化量()A.大小相同、方向相同B.大小相同、方向不同C.大小不同、方向不同D.大小不同、方向相同3、我国建立在北纬43°的内蒙古赤峰草原天文观测站在金鸽牧场揭牌并投入使用,该天文观测站应用了先进的天文望远镜.现有一颗绕地球做匀速圆周运动的卫星,一位观测员在对该卫星的天文观测时发现:每天晚上相同时刻总能出现在天空正上方同一位置,则卫星的轨道必须满足下列哪些条件(已知地球质量为M,地球自转的周期为T,地球半径为R,引力常量为G)()A.该卫星一定在同步卫星轨道上B.卫星轨道平面与地球北纬43°线所确定的平面共面C.满足轨道半径r=(n=1、2、3…)的全部轨道都可以D.满足轨道半径r=(n=1、2、3…)的部分轨道4、2019年4月10日,事件视界望远镜捕获到人类历史上的首张黑洞“照片”,这是人类第一次凝视曾经只存在于理论中的天体.如果把太阳压缩到半径只有3km且质量不变,太阳就变成了一个黑洞,连光也无法从太阳表面逃逸.已知逃逸速度是第一宇宙速度的倍,光速为,,则根据以上信息可知太阳的质量约为A.B.C.D.5、人站在地面上,先将两腿弯曲,再用力蹬地,就能跳离地面,人能跳起离开地面的原因是()A.人对地球的作用力大于地球对人的引力B.地面对人的作用力大于人对地面的作用力C.地面对人的作用力大于地球对人的引力D.人除受地面的弹力外,还受到一个向上的力6、如图,正方形abcd中△abd区域内存在方向垂直纸面向里的匀强磁场,△bcd区域内有方向平行bc的匀强电场(图中未画出).一带电粒子从d点沿da方向射入磁场,随后经过bd的中点e进入电场,接着从b点射出电场,不计粒子的重力,则()A.粒子带正电B.电场的方向是由c指向bC.粒子在b点和d点的动能相等D.粒子在磁场、电场中运动的时间之比为∶2二、多项选择题:本题共4小题,每小题5分,共20分。在每小题给出的四个选项中,有多个选项是符合题目要求的。全部选对的得5分,选对但不全的得3分,有选错的得0分。7、如图,质量为M、长度为L的长木板静止在光滑水平面上,质量为m的小铁块以水平初速度v0从木板左端向右滑动,恰好不会从木板右端滑出。下列情况中,铁块仍不会从木板右端滑出的是()A.仅增大mB.仅增大MC.仅将m和L增大为原来的两倍D.仅将M和L增大为原来的两倍8、下列说法中正确的是__________。A.雾霾在大气中的漂移是布朗运动B.当气体凝结为固体时,其分子的平均速率无限接近于零C.把玻璃管的裂口放在火焰上烧熔,它的尖端就会变钝,这是因为表面张力的作用D.在等压变化过程中,温度升高,单位时间内单位面积上分子碰撞次数减少E.当人们感到潮湿时,空气的相对湿度一定大9、已知均匀带电的球壳在球外空间产生的电场等效于电荷集中于球心处产生的电场。如图所示,一个均匀带正电的金属球壳的球心位于x轴上的O点,球壳与x轴相交于A、B两点,球壳半径为r,带电量为Q。现将球壳A处开有半径远小于球半径的小孔,减少的电荷量为q,不影响球壳上电荷的分布。已知球壳外侧两点C、D...

1、当您付费下载文档后,您只拥有了使用权限,并不意味着购买了版权,文档只能用于自身使用,不得用于其他商业用途(如 [转卖]进行直接盈利或[编辑后售卖]进行间接盈利)。
2、本站所有内容均由合作方或网友上传,本站不对文档的完整性、权威性及其观点立场正确性做任何保证或承诺!文档内容仅供研究参考,付费前请自行鉴别。
3、如文档内容存在违规,或者侵犯商业秘密、侵犯著作权等,请点击“违规举报”。

碎片内容

2024届新疆维吾尔自治区昌吉市教育共同体四校高考冲刺模拟物理试题含解析.doc

您可能关注的文档

确认删除?