电脑桌面
添加内谋知识网--内谋文库,文书,范文下载到电脑桌面
安装后可以在桌面快捷访问

2024届江苏省无锡市江南中学高考物理四模试卷含解析.doc

2024届江苏省无锡市江南中学高考物理四模试卷含解析.doc_第1页
1/18
2024届江苏省无锡市江南中学高考物理四模试卷含解析.doc_第2页
2/18
2024届江苏省无锡市江南中学高考物理四模试卷含解析.doc_第3页
3/18
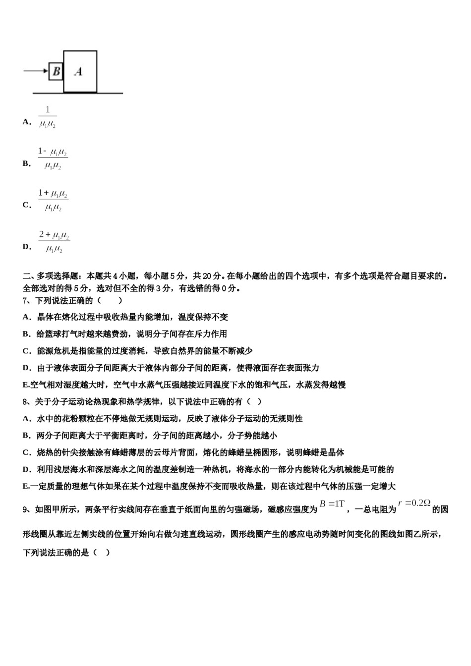
2024届江苏省无锡市江南中学高考物理四模试卷注意事项:1.答卷前,考生务必将自己的姓名、准考证号、考场号和座位号填写在试题卷和答题卡上。用2B铅笔将试卷类型(B)填涂在答题卡相应位置上。将条形码粘贴在答题卡右上角"条形码粘贴处"。2.作答选择题时,选出每小题答案后,用2B铅笔把答题卡上对应题目选项的答案信息点涂黑;如需改动,用橡皮擦干净后,再选涂其他答案。答案不能答在试题卷上。3.非选择题必须用黑色字迹的钢笔或签字笔作答,答案必须写在答题卡各题目指定区域内相应位置上;如需改动,先划掉原来的答案,然后再写上新答案;不准使用铅笔和涂改液。不按以上要求作答无效。4.考生必须保证答题卡的整洁。考试结束后,请将本试卷和答题卡一并交回。一、单项选择题:本题共6小题,每小题4分,共24分。在每小题给出的四个选项中,只有一项是符合题目要求的。1、如图所示,空间P点离地面足够高,从P点以很小的速度向右水平抛出一个小球,小球能打在竖直的墙壁上,若不断增大小球从P点向右水平抛出的初速度,则小球打在竖直墙壁上的速度大小A.一定不断增大B.一定不断减小C.可能先增大后减小D.可能先减小后增大2、下列说法中正确的是A.用打气筒的活塞压缩气体很费力,说明分子间有斥力B.在阳光照射下,可以观察到教室空气中飞舞的尘埃作无规则运动,属于布朗运动C.一定质量的理想气体温度升高其压强一定增大D.一定质量的理想气体温度升高其内能一定增大3、如图所示,a、b两个小球用一根不可伸长的细线连接,细线绕过固定光滑水平细杆CD,与光滑水平细杆口接触,C、D在同一水平线上。D到小球b的距离是L,在D的正下方也固定有一光滑水平细杆DE。D、E间距为,小球a放在水平地面上,细线水平拉直,由静止释放b,当细线与水平细杆E接触的一瞬间,小球a对地面的压力恰好为0,不计小球大小,则下列说法正确的是A.细线与水平细杆E接触的一瞬间,小球b加速度大小不变B.细线与水平细杆E接触的一瞬间,小球b速度发生变化C.小球a与小球b质量比为5:1D.将D、E细杆向左平移相同的一小段距离再固定,由静止释放小球b,线与E相碰的一瞬间,小球a会离开地面。4、2019年8月31日7时41分,我国在酒泉卫星发射中心用“快舟一号”甲运载火箭,以“一箭双星”方式,成功将微重力技术实验卫星和潇湘一号07卫星发射升空,卫星均进入预定轨道。假设微重力技术试验卫星轨道半径为,潇湘一号07卫星轨道半径为,两颗卫星的轨道半径,两颗卫星都作匀速圆周运动。已知地球表面的重力加速度为,则下面说法中正确的是()A.微重力技术试验卫星在预定轨道的运行速度为B.卫星在轨道上运行的线速度大于卫星在轨道上运行的线速度C.卫星在轨道上运行的向心加速度小于卫星在轨道上运行的向心加速度D.卫星在轨道上运行的周期小于卫星在轨道上运行的周期5、下列属于理想化物理模型的是()A.电阻B.点电荷C.力的合成D.瞬时速度6、如图,滑块A置于水平地面上,滑块B在一水平力作用下紧靠滑块、B接触面竖直,此时A恰好不滑动,B刚好不下滑已知A与B间的动摩擦因数为,A与地面间的动摩擦因数为,最大静摩擦力等于滑动摩擦力与B的质量之比为A.B.C.D.二、多项选择题:本题共4小题,每小题5分,共20分。在每小题给出的四个选项中,有多个选项是符合题目要求的。全部选对的得5分,选对但不全的得3分,有选错的得0分。7、下列说法正确的()A.晶体在熔化过程中吸收热量内能增加,温度保持不变B.给篮球打气时越来越费劲,说明分子间存在斥力作用C.能源危机是指能量的过度消耗,导致自然界的能量不断减少D.由于液体表面分子间距离大于液体内部分子间的距离,使得液面存在表面张力E.空气相对湿度越大时,空气中水蒸气压强越接近同温度下水的饱和气压,水蒸发得越慢8、关于分子运动论热现象和热学规律,以下说法中正确的有()A.水中的花粉颗粒在不停地做无规则运动,反映了液体分子运动的无规则性B.两分子间距离大于平衡距离时,分子间的距离越小,分子势能越小C.烧热的针尖接触涂有蜂蜡薄层的云母片背面,熔化的蜂蜡呈椭圆形,说明蜂蜡是晶体D.利用浅层海水和深层海水之间的温度差制造一种热...

1、当您付费下载文档后,您只拥有了使用权限,并不意味着购买了版权,文档只能用于自身使用,不得用于其他商业用途(如 [转卖]进行直接盈利或[编辑后售卖]进行间接盈利)。
2、本站所有内容均由合作方或网友上传,本站不对文档的完整性、权威性及其观点立场正确性做任何保证或承诺!文档内容仅供研究参考,付费前请自行鉴别。
3、如文档内容存在违规,或者侵犯商业秘密、侵犯著作权等,请点击“违规举报”。

碎片内容

2024届江苏省无锡市江南中学高考物理四模试卷含解析.doc

您可能关注的文档

确认删除?