电脑桌面
添加内谋知识网--内谋文库,文书,范文下载到电脑桌面
安装后可以在桌面快捷访问

2024届江西省白鹭洲中学高三第五次模拟考试物理试卷含解析.doc

2024届江西省白鹭洲中学高三第五次模拟考试物理试卷含解析.doc_第1页
1/16
2024届江西省白鹭洲中学高三第五次模拟考试物理试卷含解析.doc_第2页
2/16
2024届江西省白鹭洲中学高三第五次模拟考试物理试卷含解析.doc_第3页
3/16
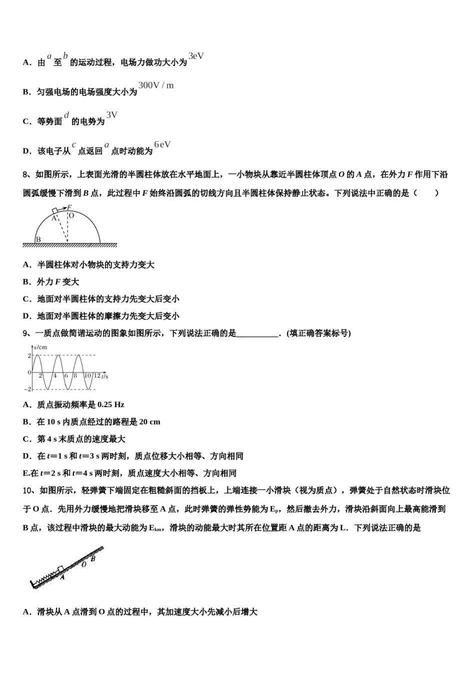
2024届江西省白鹭洲中学高三第五次模拟考试物理试卷注意事项铅笔作答;第二部分必须用黑1.考生要认真填写考场号和座位序号。2.试题所有答案必须填涂或书写在答题卡上,在试卷上作答无效。第一部分必须用2B色字迹的签字笔作答。3.考试结束后,考生须将试卷和答题卡放在桌面上,待监考员收回。一、单项选择题:本题共6小题,每小题4分,共24分。在每小题给出的四个选项中,只有一项是符合题目要求的。1、根据爱因斯坦的“光子说”可知()A.“光子说”本质就是牛顿的“微粒说”B.只有光子数很多时,光才具有粒子性C.一束单色光的能量可以连续变化D.光的波长越长,光子的能量越小2、下列说法正确的是:A.国际单位制中力学中的三个基本物理量的单位是m、kg、m/sB.滑动摩擦力可以对物体不做功,滑动摩擦力可以是动力C.在渡河问题中,渡河的最短时间由河宽、水流速度和静水速度共同决定D.牛顿第一定律是经过多次的实验验证而得出的3、下列说法正确的是()A.氢原子从能级3跃迁到能级2辐射出的光子的波长小于从能级2跃迁到能级1辐射出的光光子的波长B.结合能越大,原子核结构一定越稳定C.根据玻尔理论可知,氢原子辐射出一个光子后,氢原子的电势能增大,核外电子的运动动能减小D.原子核发生β衰变生成的新核原子序数增加4、如图所示,边长为l的单匝正方形线圈放在光滑水平面上,其有一半处于磁感应强度大小为B、方向竖直向下的匀强磁场中。第一次保持磁场不变,使线圈在水平向右的拉力作用下,以恒定速度v向右运动;第二次保持线圈不动,使磁感应强度大小发生变化。若线圈的总电阻为R,则有()A.若要使两次产生的感应电流方向相同,则第二次时磁感应强度大小必须逐渐增大B.若要使两次产生的感应电流大小相同,则第二次时磁感应强度大小随时间必须均匀变化,且变化率C.第一次时,在线圈离开磁场的过程中,水平拉力做的功为D.第一次时,在线圈离开磁场的过程中,通过线圈某一横截面的电荷量为5、一简谐机械波沿x轴正方向传播,周期为T,波长为。若在x=0处质点的振动图像如图所示,则该波在时刻的波形曲线为()A.B.C.D.6、下雨天,大量雨滴落在地面上会形成对地面的平均压强。某次下雨时用仪器测得地面附近雨滴的速度约为10m/s。查阅当地气象资料知该次降雨连续30min降雨量为10mm。又知水的密度为。假设雨滴撞击地面的时间为0.1s,且撞击地面后不反弹。则此压强为()A.0.06PaB.0.05PaC.0.6PaD.0.5Pa二、多项选择题:本题共4小题,每小题5分,共20分。在每小题给出的四个选项中,有多个选项是符合题目要求的。全部选对的得5分,选对但不全的得3分,有选错的得0分。7、空间中有水平方向的匀强电场,同一电场线上等间距的五个点如图所示,相邻各点间距均为。一个电子在该水平线上向右运动,电子过点时动能为,运动至点时电势能为,再运动至点时速度为零。电子电荷量的大小为,不计重力。下列说法正确的是()A.由至的运动过程,电场力做功大小为B.匀强电场的电场强度大小为C.等势面的电势为D.该电子从点返回点时动能为8、如图所示,上表面光滑的半圆柱体放在水平地面上,一小物块从靠近半圆柱体顶点O的A点,在外力F作用下沿圆弧缓慢下滑到B点,此过程中F始终沿圆弧的切线方向且半圆柱体保持静止状态。下列说法中正确的是()A.半圆柱体对小物块的支持力变大B.外力F变大C.地面对半圆柱体的支持力先变大后变小D.地面对半圆柱体的摩擦力先变大后变小9、一质点做简谐运动的图象如图所示,下列说法正确的是__________.(填正确答案标号)A.质点振动频率是0.25HzB.在10s内质点经过的路程是20cmC.第4s末质点的速度最大D.在t=1s和t=3s两时刻,质点位移大小相等、方向相同E.在t=2s和t=4s两时刻,质点速度大小相等、方向相同10、如图所示,轻弹簧下端固定在粗糙斜面的挡板上,上端连接一小滑块(视为质点),弹簧处于自然状态时滑块位于O点.先用外力缓慢地把滑块移至A点,此时弹簧的弹性势能为Ep,然后撤去外力,滑块沿斜面向上最高能滑到B点,该过程中滑块的最大动能为Ekm,滑块的动能最大时其所在位置距A点的距离为L.下列说法正确的是A.滑块从A点滑到O...

1、当您付费下载文档后,您只拥有了使用权限,并不意味着购买了版权,文档只能用于自身使用,不得用于其他商业用途(如 [转卖]进行直接盈利或[编辑后售卖]进行间接盈利)。
2、本站所有内容均由合作方或网友上传,本站不对文档的完整性、权威性及其观点立场正确性做任何保证或承诺!文档内容仅供研究参考,付费前请自行鉴别。
3、如文档内容存在违规,或者侵犯商业秘密、侵犯著作权等,请点击“违规举报”。

碎片内容

2024届江西省白鹭洲中学高三第五次模拟考试物理试卷含解析.doc

您可能关注的文档

确认删除?