电脑桌面
添加内谋知识网--内谋文库,文书,范文下载到电脑桌面
安装后可以在桌面快捷访问

2024届河南周口市中英文学校高三3月份第一次模拟考试物理试卷含解析.doc

2024届河南周口市中英文学校高三3月份第一次模拟考试物理试卷含解析.doc_第1页
1/18
2024届河南周口市中英文学校高三3月份第一次模拟考试物理试卷含解析.doc_第2页
2/18
2024届河南周口市中英文学校高三3月份第一次模拟考试物理试卷含解析.doc_第3页
3/18
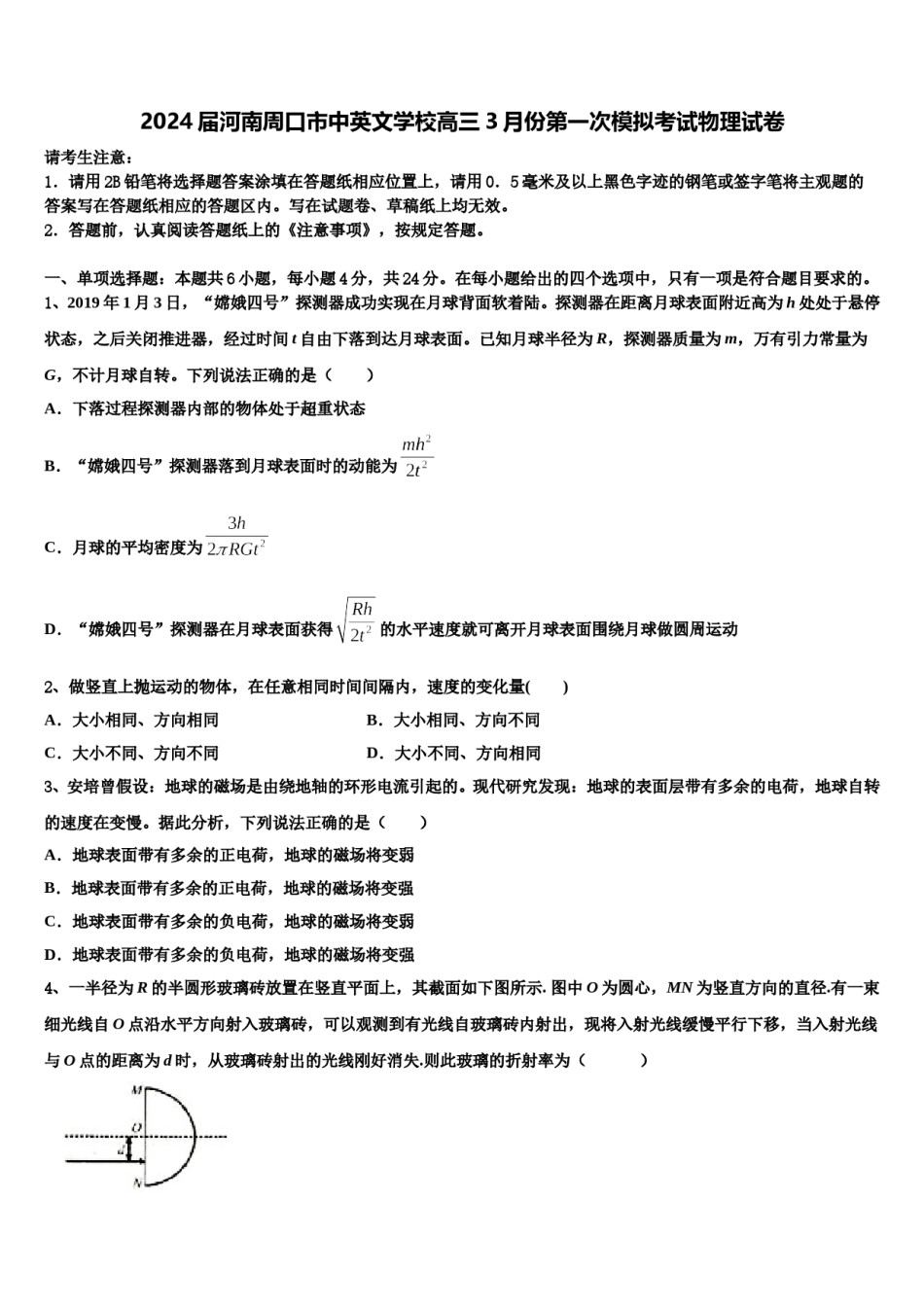
2024届河南周口市中英文学校高三3月份第一次模拟考试物理试卷请考生注意:1.请用2B铅笔将选择题答案涂填在答题纸相应位置上,请用0.5毫米及以上黑色字迹的钢笔或签字笔将主观题的答案写在答题纸相应的答题区内。写在试题卷、草稿纸上均无效。2.答题前,认真阅读答题纸上的《注意事项》,按规定答题。一、单项选择题:本题共6小题,每小题4分,共24分。在每小题给出的四个选项中,只有一项是符合题目要求的。1、2019年1月3日,“嫦娥四号”探测器成功实现在月球背面软着陆。探测器在距离月球表面附近高为h处处于悬停状态,之后关闭推进器,经过时间t自由下落到达月球表面。已知月球半径为R,探测器质量为m,万有引力常量为G,不计月球自转。下列说法正确的是()A.下落过程探测器内部的物体处于超重状态B.“嫦娥四号”探测器落到月球表面时的动能为C.月球的平均密度为D.“嫦娥四号”探测器在月球表面获得的水平速度就可离开月球表面围绕月球做圆周运动2、做竖直上抛运动的物体,在任意相同时间间隔内,速度的变化量()A.大小相同、方向相同B.大小相同、方向不同C.大小不同、方向不同D.大小不同、方向相同3、安培曾假设:地球的磁场是由绕地轴的环形电流引起的。现代研究发现:地球的表面层带有多余的电荷,地球自转的速度在变慢。据此分析,下列说法正确的是()A.地球表面带有多余的正电荷,地球的磁场将变弱B.地球表面带有多余的正电荷,地球的磁场将变强C.地球表面带有多余的负电荷,地球的磁场将变弱D.地球表面带有多余的负电荷,地球的磁场将变强4、一半径为R的半圆形玻璃砖放置在竖直平面上,其截面如下图所示.图中O为圆心,MN为竖直方向的直径.有一束细光线自O点沿水平方向射入玻璃砖,可以观测到有光线自玻璃砖内射出,现将入射光线缓慢平行下移,当入射光线与O点的距离为d时,从玻璃砖射出的光线刚好消失.则此玻璃的折射率为()A.B.C.D.5、关于元电荷,正确的说法是()A.元电荷就是点电荷.B.1C电量叫元电荷.C.元电荷就是质子.D.元电荷目前被认为是自然界中电荷的最小单元.6、在光滑的水平桌面上有两个质量均为m的小球,由长度为2l的拉紧细线相连.以一恒力作用于细线中点,恒力的大小为F,方向平行于桌面.两球开始运动时,细线与恒力方向垂直.在两球碰撞前瞬间,两球的速度在垂直于恒力方向的分量为()A.B.C.D.二、多项选择题:本题共4小题,每小题5分,共20分。在每小题给出的四个选项中,有多个选项是符合题目要求的。全部选对的得5分,选对但不全的得3分,有选错的得0分。7、关于电磁波,下列说法正确的是()A.麦克斯韦第一次用实验证实了电磁波的存在B.非均匀周期性变化的电场和磁场可以相互激发,形成电磁波C.手摇动用丝绸摩擦过的玻璃棒,在空气中产生电磁波,只能沿着摇动的方向传播D.频率在200MHz~1000MHz内的雷达发射的电磁波,波长范围在0.3m~1.5m之间E.根据多普勒效应可以判断遥远天体相对于地球的运动速度8、如图甲所示,轻弹簧竖直固定在水平面上,一质量为m=0.2kg的小球,从弹簧上端某高度处自由下落,从它接触弹簧到弹簧压缩至最短的过程中(弹簧始终在弹性限度内),其速度v和弹簧压缩量x之间的函数图象如图乙所示,其中A为曲线的最高点,小球和弹簧接触瞬间机械能损失不计,(弹性势能,g取10m/s2),则下列说法正确的是()A.小球刚接触弹簧时加速度最大B.当x=0.1m时,小球的加速度为零C.小球的最大加速度为51m/s2D.小球释放时距弹簧原长的高度约为1.35m9、关于热力学定律,下列说法正确的是()A.气体吸热后温度一定升高B.对气体做功可以改变其内能C.理想气体等压膨胀过程一定放热D.理想气体绝热膨胀过程内能一定减少E.热量不可能自发地从低温物体传到高温物体10、大量天文观测表明宇宙中的恒星(其实是银河系中的恒星)超过70%是以双星形式存在的。如图所示为某星系中由两颗恒星A。B组成的双星系统,两恒星环绕连线上的O点(未画出)做匀速圆周运动,观测到它们球心间的距离为L,转动的周期为T,已知引力常量为G,根据观测结果可以确定的物理量是()A.两恒星的线速度之和B.两恒星的线速度之比C.两恒星的...

1、当您付费下载文档后,您只拥有了使用权限,并不意味着购买了版权,文档只能用于自身使用,不得用于其他商业用途(如 [转卖]进行直接盈利或[编辑后售卖]进行间接盈利)。
2、本站所有内容均由合作方或网友上传,本站不对文档的完整性、权威性及其观点立场正确性做任何保证或承诺!文档内容仅供研究参考,付费前请自行鉴别。
3、如文档内容存在违规,或者侵犯商业秘密、侵犯著作权等,请点击“违规举报”。

碎片内容

2024届河南周口市中英文学校高三3月份第一次模拟考试物理试卷含解析.doc

您可能关注的文档

确认删除?