电脑桌面
添加内谋知识网--内谋文库,文书,范文下载到电脑桌面
安装后可以在桌面快捷访问

2024届海口市第十中学高三(最后冲刺)物理试卷含解析.doc

2024届海口市第十中学高三(最后冲刺)物理试卷含解析.doc_第1页
1/14
2024届海口市第十中学高三(最后冲刺)物理试卷含解析.doc_第2页
2/14
2024届海口市第十中学高三(最后冲刺)物理试卷含解析.doc_第3页
3/14
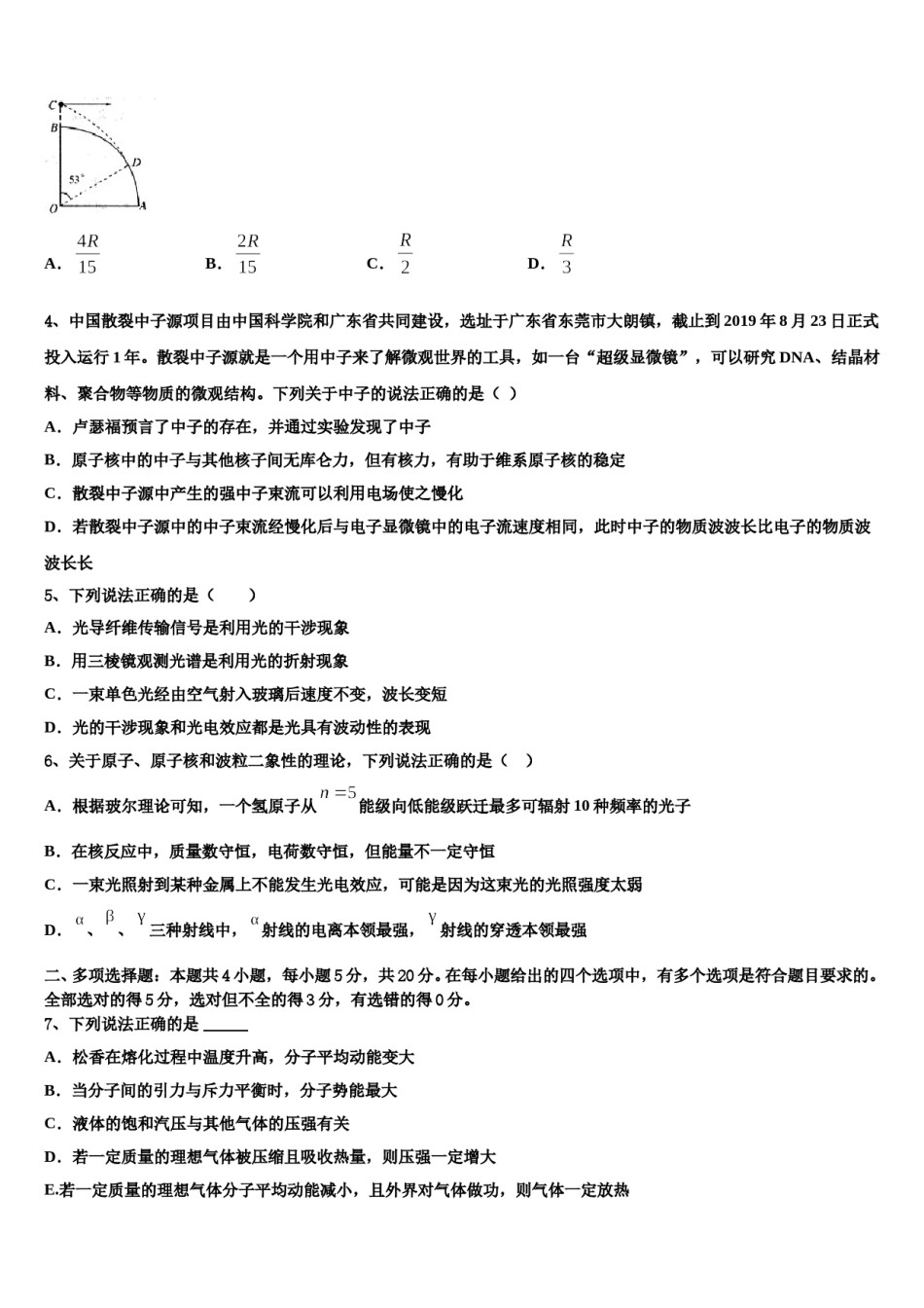
2024届海口市第十中学高三(最后冲刺)物理试卷注意事项:1.答题前,考生先将自己的姓名、准考证号填写清楚,将条形码准确粘贴在考生信息条形码粘贴区。2.选择题必须使用2B铅笔填涂;非选择题必须使用0.5毫米黑色字迹的签字笔书写,字体工整、笔迹清楚。3.请按照题号顺序在各题目的答题区域内作答,超出答题区域书写的答案无效;在草稿纸、试题卷上答题无效。4.保持卡面清洁,不要折叠,不要弄破、弄皱,不准使用涂改液、修正带、刮纸刀。一、单项选择题:本题共6小题,每小题4分,共24分。在每小题给出的四个选项中,只有一项是符合题目要求的。1、如图所示,质量相同的两物体a、b,用不可伸长的轻绳跨接在同一光滑的轻质定滑轮两侧,a在水平桌面的上方,b在水平粗糙桌面上.初始时用力压住b使a、b静止,撤去此压力后,a开始运动,在a下降的过程中,b始终未离开桌面.在此过程中A.a的动能一定小于b的动能B.两物体机械能的变化量相等C.a的重力势能的减小量等于两物体总动能的增加量D.绳的拉力对a所做的功与对b所做的功的代数和为正2、如图所示,在两等量异种点电荷的电场中,MN为两电荷连线的中垂线,a、b、c三点所在直线平行于两电荷的连线,且a与c关于MN对称,b点位于MN上,d点位于两电荷的连线上。以下判断正确的是()A.b点场强大于d点场强B.b点场强为零C.a、b两点间的电势差等于b、c两点间的电势差D.试探电荷+q在a点的电势能小于在c点的电势能3、如图所示,OAB为四分之一圆柱体的竖直截面,半径为R,在B点上方的C点水平抛出一个小球,小球轨迹恰好在D点与圆柱体相切,OD与OB的夹角为53°,则C点到B点的距离为(sin53°=0.8,cos53°=0.6)()A.B.C.D.4、中国散裂中子源项目由中国科学院和广东省共同建设,选址于广东省东莞市大朗镇,截止到2019年8月23日正式投入运行1年。散裂中子源就是一个用中子来了解微观世界的工具,如一台“超级显微镜”,可以研究DNA、结晶材料、聚合物等物质的微观结构。下列关于中子的说法正确的是()A.卢瑟福预言了中子的存在,并通过实验发现了中子B.原子核中的中子与其他核子间无库仑力,但有核力,有助于维系原子核的稳定C.散裂中子源中产生的强中子束流可以利用电场使之慢化D.若散裂中子源中的中子束流经慢化后与电子显微镜中的电子流速度相同,此时中子的物质波波长比电子的物质波波长长5、下列说法正确的是()A.光导纤维传输信号是利用光的干涉现象B.用三棱镜观测光谱是利用光的折射现象C.一束单色光经由空气射入玻璃后速度不变,波长变短D.光的干涉现象和光电效应都是光具有波动性的表现6、关于原子、原子核和波粒二象性的理论,下列说法正确的是()A.根据玻尔理论可知,一个氢原子从能级向低能级跃迁最多可辐射10种频率的光子B.在核反应中,质量数守恒,电荷数守恒,但能量不一定守恒C.一束光照射到某种金属上不能发生光电效应,可能是因为这束光的光照强度太弱D.、、三种射线中,射线的电离本领最强,射线的穿透本领最强二、多项选择题:本题共4小题,每小题5分,共20分。在每小题给出的四个选项中,有多个选项是符合题目要求的。全部选对的得5分,选对但不全的得3分,有选错的得0分。7、下列说法正确的是A.松香在熔化过程中温度升高,分子平均动能变大B.当分子间的引力与斥力平衡时,分子势能最大C.液体的饱和汽压与其他气体的压强有关D.若一定质量的理想气体被压缩且吸收热量,则压强一定增大E.若一定质量的理想气体分子平均动能减小,且外界对气体做功,则气体一定放热8、一辆小汽车在水平路面上由静止启动,在前5s内做匀加速直线运动,5s末达到额定功率,之后保持以额定功率运动其图象如图所示已知汽车的质量为,汽车受到地面的阻力为车重的倍,则以下说法正确的是A.汽车在前5s内的牵引力为B.汽车速度为时的加速度为C.汽车的额定功率为100kWD.汽车的最大速度为809、如图所示,以O为圆心、半径为R的虚线圆位于足够大的匀强电场中,圆所在平面与电场方向平行,M、N为圆周上的两点。带正电粒子只在电场力作用下运动,在M点速度方向如图所示,经过M、N两点时速度大小相等。已知M点电势高于O点...

1、当您付费下载文档后,您只拥有了使用权限,并不意味着购买了版权,文档只能用于自身使用,不得用于其他商业用途(如 [转卖]进行直接盈利或[编辑后售卖]进行间接盈利)。
2、本站所有内容均由合作方或网友上传,本站不对文档的完整性、权威性及其观点立场正确性做任何保证或承诺!文档内容仅供研究参考,付费前请自行鉴别。
3、如文档内容存在违规,或者侵犯商业秘密、侵犯著作权等,请点击“违规举报”。

碎片内容

2024届海口市第十中学高三(最后冲刺)物理试卷含解析.doc

您可能关注的文档

确认删除?