电脑桌面
添加内谋知识网--内谋文库,文书,范文下载到电脑桌面
安装后可以在桌面快捷访问

2024届湖南省岳阳县一中普通高中学高三考前热身物理试卷含解析.doc

2024届湖南省岳阳县一中普通高中学高三考前热身物理试卷含解析.doc_第1页
1/16
2024届湖南省岳阳县一中普通高中学高三考前热身物理试卷含解析.doc_第2页
2/16
2024届湖南省岳阳县一中普通高中学高三考前热身物理试卷含解析.doc_第3页
3/16
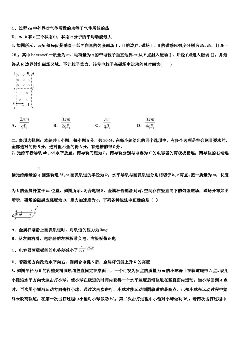
2024届湖南省岳阳县一中普通高中学高三考前热身物理试卷注意事项:1.答卷前,考生务必将自己的姓名、准考证号、考场号和座位号填写在试题卷和答题卡上。用2B铅笔将试卷类型(B)填涂在答题卡相应位置上。将条形码粘贴在答题卡右上角"条形码粘贴处"。2.作答选择题时,选出每小题答案后,用2B铅笔把答题卡上对应题目选项的答案信息点涂黑;如需改动,用橡皮擦干净后,再选涂其他答案。答案不能答在试题卷上。3.非选择题必须用黑色字迹的钢笔或签字笔作答,答案必须写在答题卡各题目指定区域内相应位置上;如需改动,先划掉原来的答案,然后再写上新答案;不准使用铅笔和涂改液。不按以上要求作答无效。4.考生必须保证答题卡的整洁。考试结束后,请将本试卷和答题卡一并交回。一、单项选择题:本题共6小题,每小题4分,共24分。在每小题给出的四个选项中,只有一项是符合题目要求的。1、如图为氢原子的能级示意图,锌的逸出功是3.34ev,那么对氢原子在能量跃迁过程中发射或吸收光子的特征,认识正确的是()A.用氢原子从高能级向基态跃迁时发射的光照射锌板一定不能产生光电效应B.一群处于n=3能级的氢原子向基态跃迁时,能放出4种不同频率的光C.用能量为10.3eV的光子照射,可使处于基态的氢原子跃迁到激发态D.一群处于n=3能级的氢原子向基态跃迁时,发出的光照射锌板,锌板表面所发出的光电子的最大初动能为8.75eV2、在如图所示的位移(x)—时间(t)图象和速度(v)—时间(t)图象中,给出的四条图线甲、乙、丙、丁分别代表四辆车由同一地点向同一方向运动的情况,则下列说法正确的是()A.0~t1时间内,乙车的速度一直大于甲车的速度B.0~t1时间内,甲车与乙车之间的距离先增大后减小C.0~t2时间内,丙、丁两车的距离逐渐减小D.0~t2时间内,丁车的速度先大于丙车,后小于丙车3、将一物体竖直向上抛出,不计空气阻力。用x表示物体运动的路程,t表示物体运动的时间,Ek表示物体的动能,下列图像正确的是()A.B.C.D.4、一个中子与某原子核发生核反应,生成一个氘核,该反应放出的能量为Q,则氘核的比结合能为()A.B.QC.D.2Q5、一定量的理想气体从状态a开始,经历三个过程ab、bc、ca回到原状态,其p-T图象如图所示.下列判断正确的是()A.过程ab中气体一定吸热B.过程bc中气体既不吸热也不放热C.过程ca中外界对气体所做的功等于气体所放的热D.a、b和c三个状态中,状态a分子的平均动能最大6、如图所示,aefc和befd是垂直于纸面向里的匀强磁场Ⅰ、Ⅱ的边界。磁场Ⅰ、Ⅱ的磁感应强度分别为B1、B2,且B2=2B1,其中bc=ea=ef.一质量为m、电荷量为q的带电粒子垂直边界ae从P点射入磁场Ⅰ,后经f点进入磁场Ⅱ,并最终从fc边界射出磁场区域。不计粒子重力,该带电粒子在磁场中运动的总时间为()A.B.C.D.二、多项选择题:本题共4小题,每小题5分,共20分。在每小题给出的四个选项中,有多个选项是符合题目要求的。全部选对的得5分,选对但不全的得3分,有选错的得0分。7、光滑平行导轨ab、cd水平放置,两导轨间距为L,两导轨分别与电容为C的电容器的两极板相连,两导轨的右端连接光滑绝缘的圆弧轨道bf、ce圆弧轨道的半径为R,水平导轨与圆弧轨道分别相切于b、c两点。把一质量为m,长度为L的金属杆置于bc位置,如图所示。闭合电键S,金属杆恰能滑到ef。空间存在竖直向下的匀强磁场,磁场分布如图所示,磁场的磁感应强度为B,重力加速度为g,下列各种说法中正确的是()A.金属杆刚滑上圆弧轨道时,对轨道的压力为3mgB.从左向右看,电容器的左极板带负电,右极板带正电C.电容器两极板间的电势差减小了D.若磁场方向改为水平向右,则闭合电键S后,金属杆仍能上升R的高度8、如图半径为R的内壁光滑圆轨道竖直固定在桌面上,一个可视为质点的质量为m的小球静止在轨道底部A点。现用小锤沿水平方向快速击打小球,使小球在极短的时间内获得一个水平速度后沿轨道在竖直面内运动。当小球回到A点时,再次用小锤沿运动方向击打小球,通过这两次击打,小球才能运动到圆轨道的最高点。已知小球在运动过程中始终未脱离轨道,在第一次击打过程中小锤对小球做功W1,第二次击打过程中小锤对...

1、当您付费下载文档后,您只拥有了使用权限,并不意味着购买了版权,文档只能用于自身使用,不得用于其他商业用途(如 [转卖]进行直接盈利或[编辑后售卖]进行间接盈利)。
2、本站所有内容均由合作方或网友上传,本站不对文档的完整性、权威性及其观点立场正确性做任何保证或承诺!文档内容仅供研究参考,付费前请自行鉴别。
3、如文档内容存在违规,或者侵犯商业秘密、侵犯著作权等,请点击“违规举报”。

碎片内容

2024届湖南省岳阳县一中普通高中学高三考前热身物理试卷含解析.doc

您可能关注的文档

确认删除?