电脑桌面
添加内谋知识网--内谋文库,文书,范文下载到电脑桌面
安装后可以在桌面快捷访问

2024届湖南省长沙市开福区长沙一中高三下学期第一次联考物理试卷含解析.doc

2024届湖南省长沙市开福区长沙一中高三下学期第一次联考物理试卷含解析.doc_第1页
1/15
2024届湖南省长沙市开福区长沙一中高三下学期第一次联考物理试卷含解析.doc_第2页
2/15
2024届湖南省长沙市开福区长沙一中高三下学期第一次联考物理试卷含解析.doc_第3页
3/15
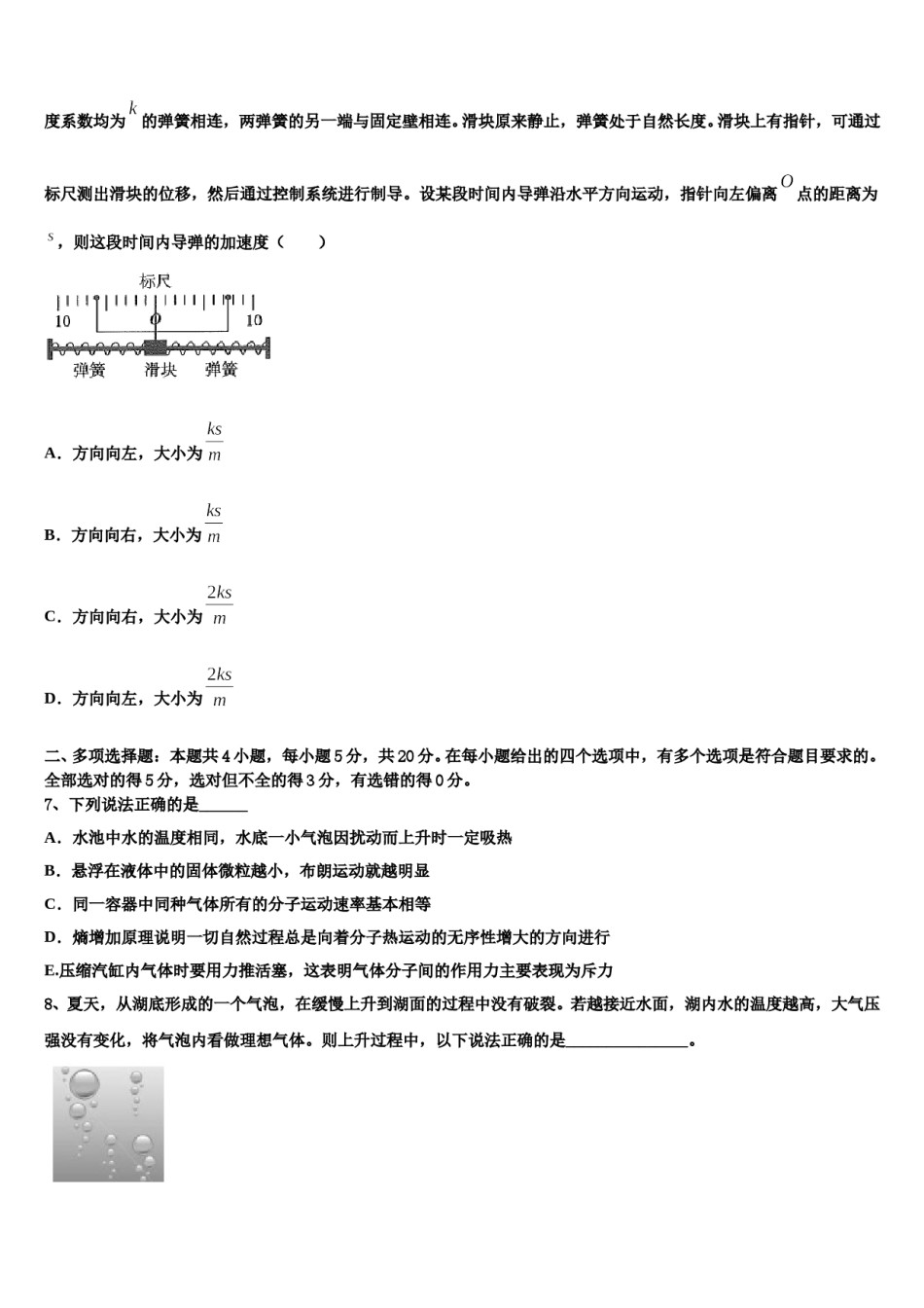
2024届湖南省长沙市开福区长沙一中高三下学期第一次联考物理试卷考生请注意:1.答题前请将考场、试室号、座位号、考生号、姓名写在试卷密封线内,不得在试卷上作任何标记。2.第一部分选择题每小题选出答案后,需将答案写在试卷指定的括号内,第二部分非选择题答案写在试卷题目指定的位置上。3.考生必须保证答题卡的整洁。考试结束后,请将本试卷和答题卡一并交回。一、单项选择题:本题共6小题,每小题4分,共24分。在每小题给出的四个选项中,只有一项是符合题目要求的。1、运动员从高山悬崖上跳伞,伞打开前可看成做自由落体运动,开伞后减速下降,最后匀速下落.和分别表示速度、合外力、重力势能和机械能.其中分别表示下落的时间和高度,在整个过程中,下列图象可能符合事实的是()A.B.C.D.2、如图所示,图中曲线为两段完全相同的六分之一圆弧连接而成的金属线框(金属线框处于纸面内),每段圆弧的长度均为L,固定于垂直纸面向外、大小为B的匀强磁场中。若给金属线框通以由A到C、大小为I的恒定电流,则金属线框所受安培力的大小和方向为()A.ILB,垂直于AC向左B.2ILB,垂直于AC向右C.,垂直于AC向左D.,垂直于AC向左3、背越式跳高采用弧线助跑,距离长,速度快,动作舒展大方。如图所示是某运动员背越式跳高过程的分解图,由图可估算出运动员在跃起过程中起跳的竖直速度大约为A.2m/sB.5m/sC.8m/sD.11m/s4、如图所示,由均匀导线绕成的直角扇形导线框OMN绕O点在竖直面内从匀强磁场边界逆时针匀速转动,周期为T,磁场的方向垂直于纸面向里,线框电阻为R,线框在进入磁场过程中回路的电流强度大小为I,则()A.线框在进入磁场过程中回路产生的电流方向为顺时针B.线框在进入与离开磁场的过程中ON段两端电压大小相等C.线框转动一周过程中产生的热量为I2RTD.线框转动一周过程中回路的等效电流大小为5、如图所示,三条平行等间距的虚线表示电场中的三个等势面,电势分别为10V、20V、30V,实线是一带电粒子(不计重力)在该区域内的运动轨迹,a、b、c是轨迹上的三个点,下列说法正确的是()A.粒子在三点所受的电场力不相等的滑块,滑块的两侧分别与劲B.粒子必先过a,再到b,然后到cC.粒子在三点所具有的动能大小关系为Ekb>Eka>EkcD.粒子在三点的电势能大小关系为Epc<Epa<Epb6、惯性制导系统的原理如图所示。沿导弹长度方向安装的固定光滑杆上套一个质量为度系数均为的弹簧相连,两弹簧的另一端与固定壁相连。滑块原来静止,弹簧处于自然长度。滑块上有指针,可通过标尺测出滑块的位移,然后通过控制系统进行制导。设某段时间内导弹沿水平方向运动,指针向左偏离点的距离为,则这段时间内导弹的加速度()A.方向向左,大小为B.方向向右,大小为C.方向向右,大小为D.方向向左,大小为二、多项选择题:本题共4小题,每小题5分,共20分。在每小题给出的四个选项中,有多个选项是符合题目要求的。全部选对的得5分,选对但不全的得3分,有选错的得0分。7、下列说法正确的是______A.水池中水的温度相同,水底一小气泡因扰动而上升时一定吸热B.悬浮在液体中的固体微粒越小,布朗运动就越明显C.同一容器中同种气体所有的分子运动速率基本相等D.熵增加原理说明一切自然过程总是向着分子热运动的无序性增大的方向进行E.压缩汽缸内气体时要用力推活塞,这表明气体分子间的作用力主要表现为斥力8、夏天,从湖底形成的一个气泡,在缓慢上升到湖面的过程中没有破裂。若越接近水面,湖内水的温度越高,大气压强没有变化,将气泡内看做理想气体。则上升过程中,以下说法正确的是_______________。A.气泡内气体对外界做功B.气泡内气体分子平均动能增大C.气泡内气体温度升高导致放热D.气泡内气体的压强可能不变E.气泡内分子单位时间内对气泡壁单位面积的撞击力减小。9、以下说法正确的是()A.某物质的密度为ρ,其分子的体积为,分子的质量为m,则B.在油膜法粗测分子直径的实验中,把油分子看成球形,是物理学中的一个理想化模型,因为分子并不真的是球形C.在装满水的玻璃杯内,可以不断地轻轻投放一定数量的大头针,水也不会流出,这是由于大头针填充了水分...

1、当您付费下载文档后,您只拥有了使用权限,并不意味着购买了版权,文档只能用于自身使用,不得用于其他商业用途(如 [转卖]进行直接盈利或[编辑后售卖]进行间接盈利)。
2、本站所有内容均由合作方或网友上传,本站不对文档的完整性、权威性及其观点立场正确性做任何保证或承诺!文档内容仅供研究参考,付费前请自行鉴别。
3、如文档内容存在违规,或者侵犯商业秘密、侵犯著作权等,请点击“违规举报”。

碎片内容

2024届湖南省长沙市开福区长沙一中高三下学期第一次联考物理试卷含解析.doc

您可能关注的文档

确认删除?