电脑桌面
添加内谋知识网--内谋文库,文书,范文下载到电脑桌面
安装后可以在桌面快捷访问

2024届琼海市嘉积中学高考物理必刷试卷含解析.doc

2024届琼海市嘉积中学高考物理必刷试卷含解析.doc_第1页
1/16
2024届琼海市嘉积中学高考物理必刷试卷含解析.doc_第2页
2/16
2024届琼海市嘉积中学高考物理必刷试卷含解析.doc_第3页
3/16
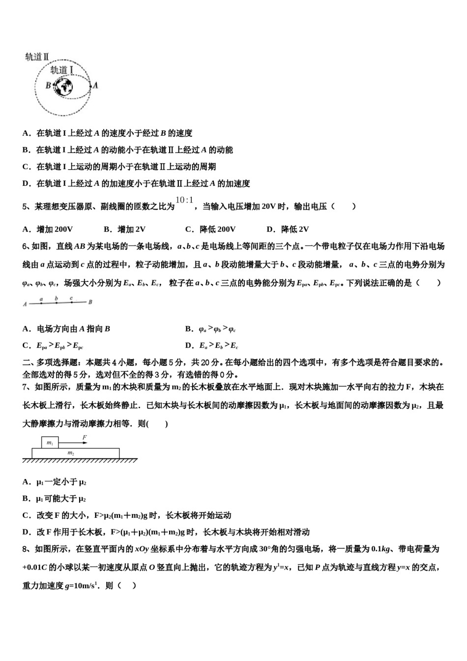
2024届琼海市嘉积中学高考物理必刷试卷注意事项铅笔作答;第二部分必须用黑1.考生要认真填写考场号和座位序号。2.试题所有答案必须填涂或书写在答题卡上,在试卷上作答无效。第一部分必须用2B色字迹的签字笔作答。3.考试结束后,考生须将试卷和答题卡放在桌面上,待监考员收回。一、单项选择题:本题共6小题,每小题4分,共24分。在每小题给出的四个选项中,只有一项是符合题目要求的。1、如图所示,轻绳一端系在物体A上,另一端与套在粗糙竖直杆MN上的轻圆环B相连接。用水平力F拉住绳子上的一点O,使物体A及轻圆环B静止在实线所示的位置。现保持力F的方向不变,使物体A缓慢移到虚线所示的位置,这一过程中圆环B保持静止。若杆对环的弹力为FN,杆对环的摩檫力为Ff,OB段绳子的张力为FT,则在上述过程中()A.F不变,FN减小B.Ff不变,FT增大C.Ff减小,FN不变D.FN减小,FT减小2、下列说法正确的是()A.电子的发现说明原子具有核式结构B.β衰变现象说明电子是原子核的组成部分C.某金属在光照射下发生光电效应,入射光频率越高,该金属的逸出功越大D.某金属在光照射下发生光电效应,入射光频率越高,逸出光电子的最大初动能越大3、已知地球质量为月球质量的81倍,地球半径约为月球半径的4倍.若在月球和地球表面同样高度处,以相同的初速度水平抛出物体,抛出点与落地点间的水平距离分别为和,则:约为A.9:4B.6:1C.3:2D.1:14、我国的航天技术处于世界先进行列,如图所示是卫星发射过程中的两个环节,即卫星先经历了椭圆轨道I,再在A点从椭圆轨道I进入圆形轨道Ⅱ,下列说法中错误的是()A.在轨道I上经过A的速度小于经过B的速度B.在轨道I上经过A的动能小于在轨道Ⅱ上经过A的动能C.在轨道I上运动的周期小于在轨道Ⅱ上运动的周期D.在轨道I上经过A的加速度小于在轨道Ⅱ上经过A的加速度5、某理想变压器原、副线圈的匝数之比为,当输入电压增加20V时,输出电压()A.增加200VB.增加2VC.降低200VD.降低2V6、如图,直线AB为某电场的一条电场线,a、b、c是电场线上等间距的三个点。一个带电粒子仅在电场力作用下沿电场线由a点运动到c点的过程中,粒子动能增加,且a、b段动能增量大于b、c段动能增量,a、b、c三点的电势分别为φa、φb、φc,场强大小分别为Ea、Eb、Ec,粒子在a、b、c三点的电势能分别为Epa、Epb、Epc。下列说法正确的是()A.电场方向由A指向BB.φaφbφcC.EpaEpbEpcD.EaEbEc二、多项选择题:本题共4小题,每小题5分,共20分。在每小题给出的四个选项中,有多个选项是符合题目要求的。全部选对的得5分,选对但不全的得3分,有选错的得0分。7、如图所示,质量为m1的木块和质量为m2的长木板叠放在水平地面上.现对木块施加一水平向右的拉力F,木块在长木板上滑行,长木板始终静止.已知木块与长木板间的动摩擦因数为μ1,长木板与地面间的动摩擦因数为μ2,且最大静摩擦力与滑动摩擦力相等.则()A.μ1一定小于μ2B.μ1可能大于μ2C.改变F的大小,F>μ2(m1+m2)g时,长木板将开始运动D.改F作用于长木板,F>(μ1+μ2)(m1+m2)g时,长木板与木块将开始相对滑动8、如图所示,在竖直平面内的xOy坐标系中分布着与水平方向成30°角的匀强电场,将一质量为0.1kg、带电荷量为+0.01C的小球以某一初速度从原点O竖直向上抛出,它的轨迹方程为y1=x,已知P点为轨迹与直线方程y=x的交点,重力加速度g=10m/s1.则()A.电场强度的大小为100N/CB.小球初速度的大小为C.小球通过P点时的动能为D.小球从O点运动到P点的过程中,电势能减少9、倾斜传送带在底端与水平面平滑连接,传送带与水平方向夹角为,如图所示。一物体从水平面以初速度v0冲上传送带,与传送带间的动摩擦因数为,已知传送带单边长为L,顺时针转动的速率为v,物体可视为质点,质量为m,重力加速度为g。则物体从底端传送到顶端的过程中()A.动能的变化可能为B.因摩擦产生的热量一定为C.因摩擦产生的热量可能为D.物体的机械能可能增加mgLsin10、如图所示,电路中有四个完全相同的灯泡,额定电压为,额定功率为,变压器为理想变压器,若四个灯泡都正常发光,则()A.变压器原副线圈的匝数比...

1、当您付费下载文档后,您只拥有了使用权限,并不意味着购买了版权,文档只能用于自身使用,不得用于其他商业用途(如 [转卖]进行直接盈利或[编辑后售卖]进行间接盈利)。
2、本站所有内容均由合作方或网友上传,本站不对文档的完整性、权威性及其观点立场正确性做任何保证或承诺!文档内容仅供研究参考,付费前请自行鉴别。
3、如文档内容存在违规,或者侵犯商业秘密、侵犯著作权等,请点击“违规举报”。

碎片内容

2024届琼海市嘉积中学高考物理必刷试卷含解析.doc

您可能关注的文档

确认删除?