电脑桌面
添加内谋知识网--内谋文库,文书,范文下载到电脑桌面
安装后可以在桌面快捷访问

2024届甘肃省嘉峪关市一中高三冲刺模拟物理试卷含解析.doc

2024届甘肃省嘉峪关市一中高三冲刺模拟物理试卷含解析.doc_第1页
1/19
2024届甘肃省嘉峪关市一中高三冲刺模拟物理试卷含解析.doc_第2页
2/19
2024届甘肃省嘉峪关市一中高三冲刺模拟物理试卷含解析.doc_第3页
3/19
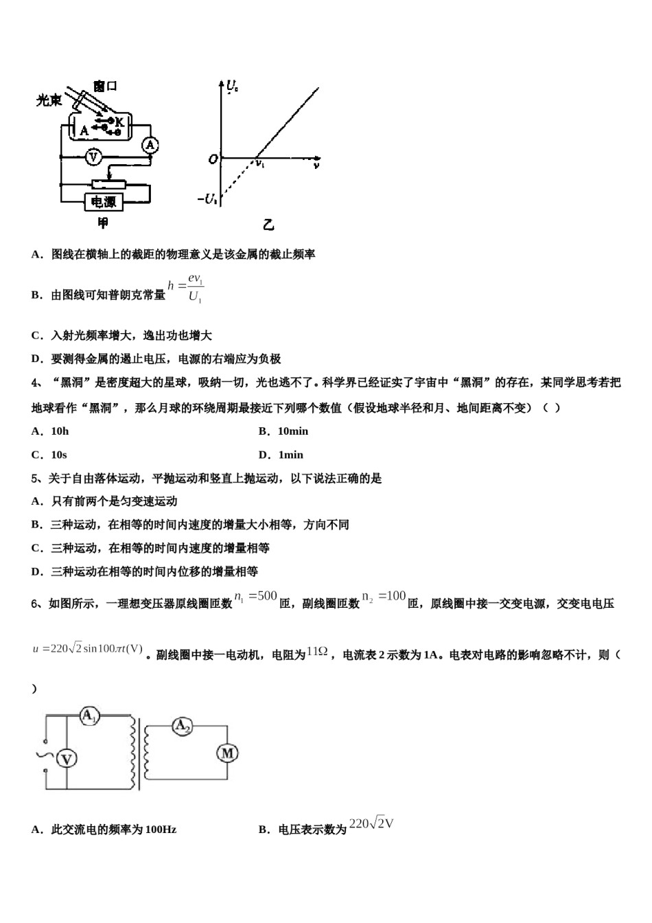
2024届甘肃省嘉峪关市一中高三冲刺模拟物理试卷注意事项:1.答题前,考生先将自己的姓名、准考证号填写清楚,将条形码准确粘贴在考生信息条形码粘贴区。2.选择题必须使用2B铅笔填涂;非选择题必须使用0.5毫米黑色字迹的签字笔书写,字体工整、笔迹清楚。3.请按照题号顺序在各题目的答题区域内作答,超出答题区域书写的答案无效;在草稿纸、试题卷上答题无效。4.保持卡面清洁,不要折叠,不要弄破、弄皱,不准使用涂改液、修正带、刮纸刀。一、单项选择题:本题共6小题,每小题4分,共24分。在每小题给出的四个选项中,只有一项是符合题目要求的。1、中微子失踪之谜是一直困扰着科学家的问题,原来中微子在离开太阳向地球运动的过程中,发生“中微子振荡”转化为一个μ子和一个τ子。科学家通过对中微子观察和理论分析,终于弄清了中微子失踪之谜,成为“2001年世界十大科技突破”之一。若中微子在运动中只转化为一个μ子和一个τ子,并已知μ子的运动方向与中微子原来的方向一致,则τ子的运动方向()A.一定与中微子方向一致B.一定与中微子方向相反C.可能与中微子方向不在同一直线上D.只能与中微子方向在同一直线上2、如图所示,曲线I是一颗绕地球做圆周运动的卫星P轨道的示意图,其半径为R;曲线Ⅱ是一颗绕地球做椭圆运动的卫星Q轨道的示意图,O点为地球球心,AB为椭圆的长轴,两轨道和地心都在同一平面内,已知在两轨道上运动的卫星的周期相等,万有引力常量为G,地球质量为M,下列说法正确的是()A.椭圆轨道的长轴长度为RB.卫星P在I轨道的速率为,卫星Q在Ⅱ轨道B点的速率为,则C.卫星P在I轨道的加速度大小为,卫星Q在Ⅱ轨道A点加速度大小为,则D.卫星P在I轨道上受到的地球引力与卫星Q在Ⅱ轨道上经过两轨道交点时受到的地球引力大小相等3、利用如图甲所示的实验装置研究光电效应,测得某种金属的遏止电压U。与入射光频率v之间的关系图线如图乙所示,则()A.图线在横轴上的截距的物理意义是该金属的截止频率B.由图线可知普朗克常量C.入射光频率增大,逸出功也增大D.要测得金属的遏止电压,电源的右端应为负极4、“黑洞”是密度超大的星球,吸纳一切,光也逃不了。科学界已经证实了宇宙中“黑洞”的存在,某同学思考若把地球看作“黑洞”,那么月球的环绕周期最接近下列哪个数值(假设地球半径和月、地间距离不变)()A.10hB.10minC.10sD.1min5、关于自由落体运动,平抛运动和竖直上抛运动,以下说法正确的是A.只有前两个是匀变速运动B.三种运动,在相等的时间内速度的增量大小相等,方向不同C.三种运动,在相等的时间内速度的增量相等D.三种运动在相等的时间内位移的增量相等6、如图所示,一理想变压器原线圈匝数匝,副线圈匝数匝,原线圈中接一交变电源,交变电电压。副线圈中接一电动机,电阻为,电流表2示数为1A。电表对电路的影响忽略不计,则()A.此交流电的频率为100HzB.电压表示数为C.电流表1示数为0.2AD.此电动机输出功率为30W二、多项选择题:本题共4小题,每小题5分,共20分。在每小题给出的四个选项中,有多个选项是符合题目要求的。全部选对的得5分,选对但不全的得3分,有选错的得0分。7、如图所示,纸面内虚线1、2、3相互平行,且间距均为L。1、2间的匀强磁场垂直纸面向里、磁感应强度大小为2B,2、3间的匀强磁场垂直纸面向外、磁感应强度大小为B。边长为的正方形线圈PQMN电阻为R,各边质量和电阻都相同,线圈平面在纸面内。开始PQ与1重合,线圈在水平向右的拉力作用下以速度为向右匀速运动。设PQ刚进入磁场时PQ两端电压为,线圈都进入2、3间磁场中时,PQ两端电压为;在线圈向右运动的整个过程中拉力最大为F,拉力所做的功为W,则下列判断正确的是()A.B.C.D.8、歼-15飞机是我国研制的多用途舰载战斗机。某飞行训练中,第一次舰保持静止,飞机从静止开始沿甲板运动,当飞机的速度为v时通过的距离为x1,经历的时间为t1;第二次舰以速度v0匀速运动,飞机相对甲板由静止开始沿舰运动的同方向加速,当飞机相对海面的速度为v时沿甲板通过的距离为x2,经历的时间为t2。设两次飞机均做匀加速运动且加速度大小相等。则()A.B.C...

1、当您付费下载文档后,您只拥有了使用权限,并不意味着购买了版权,文档只能用于自身使用,不得用于其他商业用途(如 [转卖]进行直接盈利或[编辑后售卖]进行间接盈利)。
2、本站所有内容均由合作方或网友上传,本站不对文档的完整性、权威性及其观点立场正确性做任何保证或承诺!文档内容仅供研究参考,付费前请自行鉴别。
3、如文档内容存在违规,或者侵犯商业秘密、侵犯著作权等,请点击“违规举报”。

碎片内容

2024届甘肃省嘉峪关市一中高三冲刺模拟物理试卷含解析.doc

您可能关注的文档

确认删除?