电脑桌面
添加内谋知识网--内谋文库,文书,范文下载到电脑桌面
安装后可以在桌面快捷访问

2024年湖师范大学附属中学高三3月份模拟考试物理试题含解析.doc

2024年湖师范大学附属中学高三3月份模拟考试物理试题含解析.doc_第1页
1/16
2024年湖师范大学附属中学高三3月份模拟考试物理试题含解析.doc_第2页
2/16
2024年湖师范大学附属中学高三3月份模拟考试物理试题含解析.doc_第3页
3/16
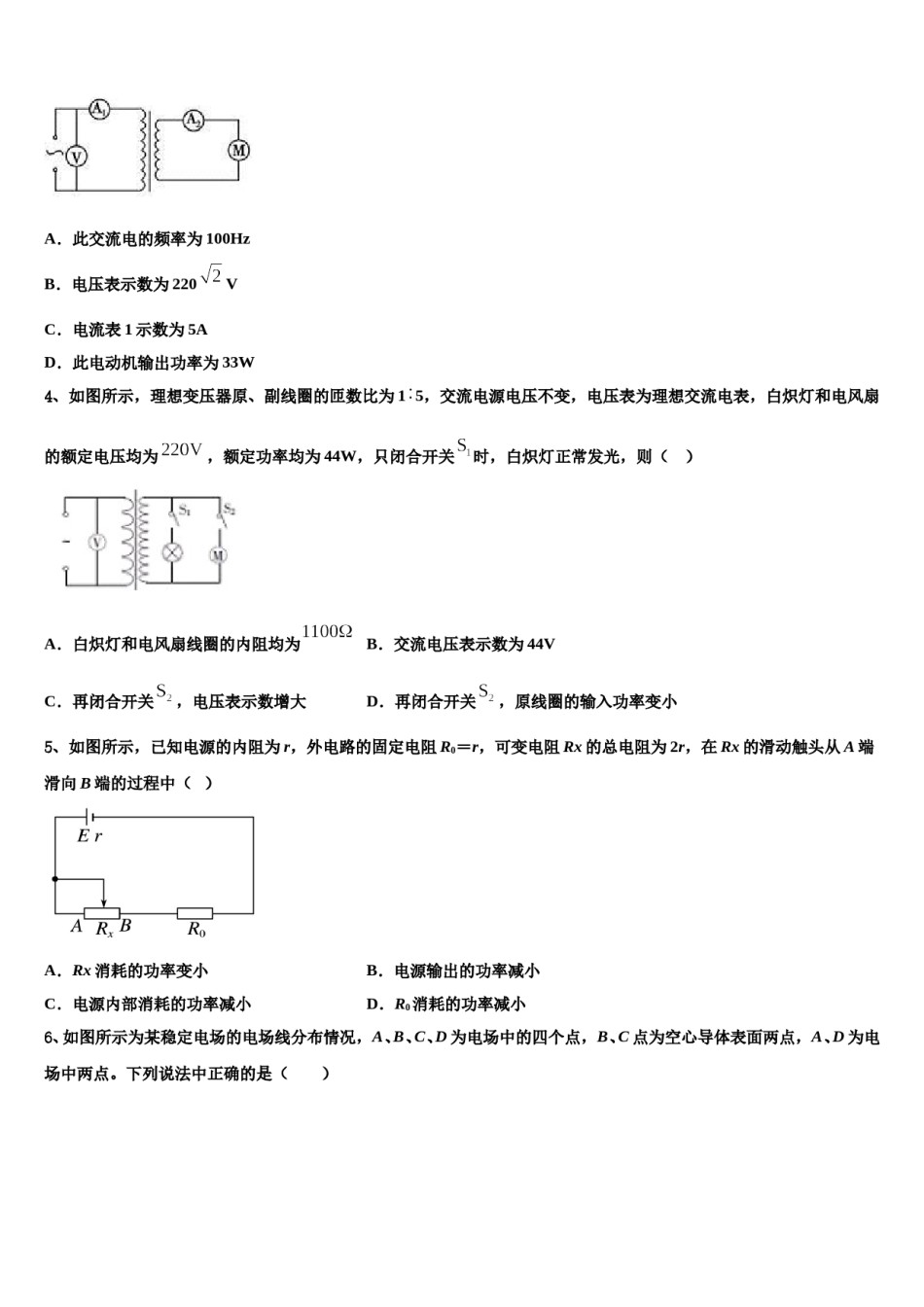
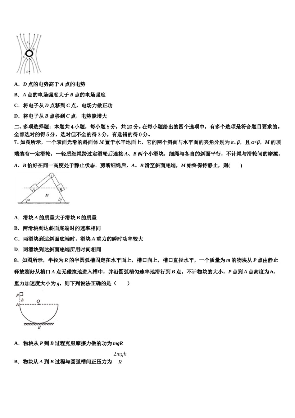
2024年湖师范大学附属中学高三3月份模拟考试物理试题注意事项铅笔作答;第二部分必须用黑1.考生要认真填写考场号和座位序号。2.试题所有答案必须填涂或书写在答题卡上,在试卷上作答无效。第一部分必须用2B色字迹的签字笔作答。3.考试结束后,考生须将试卷和答题卡放在桌面上,待监考员收回。一、单项选择题:本题共6小题,每小题4分,共24分。在每小题给出的四个选项中,只有一项是符合题目要求的。1、如图所示的电路中,AB和CD为两个水平放置的平行板电容器,AB板间有一点P,闭合开关K,待电路稳定后将开关断开。现将一有机玻璃板(图中未画出)插入CD板间,则下列说法正确的是()A.CD平行板电容器的电容减小的点电B.P点电势降低C.A、B两板间的电场强度增大D.电阻R中有向右的电流2、如图所示,真空中等边三角形OMN的边长为L=2.0m,在M、N两点分别固定电荷量均为荷,已知静电力常量,则两点电荷间的库仑力的大小和O点的电场强度的大小分别为()A.B.C.D.3、如图所示,一理想变压器原线圈匝数n1=1000匝,副线圈匝数n2=200匝,原线圈中接一交变电源,交变电源电压u=220sin100πt(V).副线圈中接一电动机,电阻为11Ω,电流表2示数为1A.电表对电路的影响忽略不计,则()A.此交流电的频率为100HzB.电压表示数为220VC.电流表1示数为5AD.此电动机输出功率为33W4、如图所示,理想变压器原、副线圈的匝数比为15,交流电源电压不变,电压表为理想交流电表,白炽灯和电风扇的额定电压均为,额定功率均为44W,只闭合开关时,白炽灯正常发光,则()A.白炽灯和电风扇线圈的内阻均为B.交流电压表示数为44VC.再闭合开关,电压表示数增大D.再闭合开关,原线圈的输入功率变小5、如图所示,已知电源的内阻为r,外电路的固定电阻R0=r,可变电阻Rx的总电阻为2r,在Rx的滑动触头从A端滑向B端的过程中()A.Rx消耗的功率变小B.电源输出的功率减小C.电源内部消耗的功率减小D.R0消耗的功率减小6、如图所示为某稳定电场的电场线分布情况,A、B、C、D为电场中的四个点,B、C点为空心导体表面两点,A、D为电场中两点。下列说法中正确的是()A.D点的电势高于A点的电势B.A点的电场强度大于B点的电场强度C.将电子从D点移到C点,电场力做正功D.将电子从B点移到C点,电势能增大二、多项选择题:本题共4小题,每小题5分,共20分。在每小题给出的四个选项中,有多个选项是符合题目要求的。全部选对的得5分,选对但不全的得3分,有选错的得0分。7、如图所示,一个表面光滑的斜面体M置于水平地面上,它的两个斜面与水平面的夹角分别为α、β,且α<β,M的顶端装有一定滑轮,一轻质细绳跨过定滑轮后连接A、B两个小滑块,细绳与各自的斜面平行,不计绳与滑轮间的摩擦,A、B恰好在同一高度处于静止状态.剪断细绳后,A、B滑至斜面底端,M始终保持静止,则()A.滑块A的质量大于滑块B的质量B.两滑块到达斜面底端时的速率相同C.两滑块到达斜面底端时,滑块A重力的瞬时功率较大D.两滑块到达斜面底端所用时间相同8、如图所示,半径为R的半圆弧槽固定在水平面上,槽口向上,槽口直径水平,一个质量为m的物块从P点由静止释放刚好从槽口A点无碰撞地进入槽中,并沿圆弧槽匀速率地滑行到B点,不计物块的大小,P点到A点高度为h,重力加速度大小为g,则下列说法正确的是()A.物块从P到B过程克服摩擦力做的功为mgRB.物块从A到B过程与圆弧槽间正压力为C.物块在B点时对槽底的压力大小为D.物块滑到C点(C点位于A、B之间)且OC和OA的夹角为θ,此时时重力的瞬时功率为9、如图所示为形状相同的两个劈形物体,它们之间的接触面光滑,两物体与地面的接触面均粗糙,现对A施加水平向右的力,两物体均保持静止,则物体B的受力个数可能是()A.2个B.3个C.4个D.5个10、如图所示质量均为m的物体AB通过轻质弹簧连接;物体A、C通过轻绳连接在光滑的轻质定滑轮两侧,用手托着质量为M的物体C使A静止在弹簧上,物体B静止在地面上,绳伸直恰无弹力。忽略空气阻力,放手后物体C下落,直至物体B对地面恰好无压力。若将C换成大小为Mg的竖直向下的拉力作用,也直至物体B对地面恰好无压力。两种情况下,此时A的...

1、当您付费下载文档后,您只拥有了使用权限,并不意味着购买了版权,文档只能用于自身使用,不得用于其他商业用途(如 [转卖]进行直接盈利或[编辑后售卖]进行间接盈利)。
2、本站所有内容均由合作方或网友上传,本站不对文档的完整性、权威性及其观点立场正确性做任何保证或承诺!文档内容仅供研究参考,付费前请自行鉴别。
3、如文档内容存在违规,或者侵犯商业秘密、侵犯著作权等,请点击“违规举报”。

碎片内容

2024年湖师范大学附属中学高三3月份模拟考试物理试题含解析.doc

您可能关注的文档

确认删除?