电脑桌面
添加内谋知识网--内谋文库,文书,范文下载到电脑桌面
安装后可以在桌面快捷访问

2024年滕州市第一中学高三考前热身物理试卷含解析.doc

2024年滕州市第一中学高三考前热身物理试卷含解析.doc_第1页
1/15
2024年滕州市第一中学高三考前热身物理试卷含解析.doc_第2页
2/15
2024年滕州市第一中学高三考前热身物理试卷含解析.doc_第3页
3/15
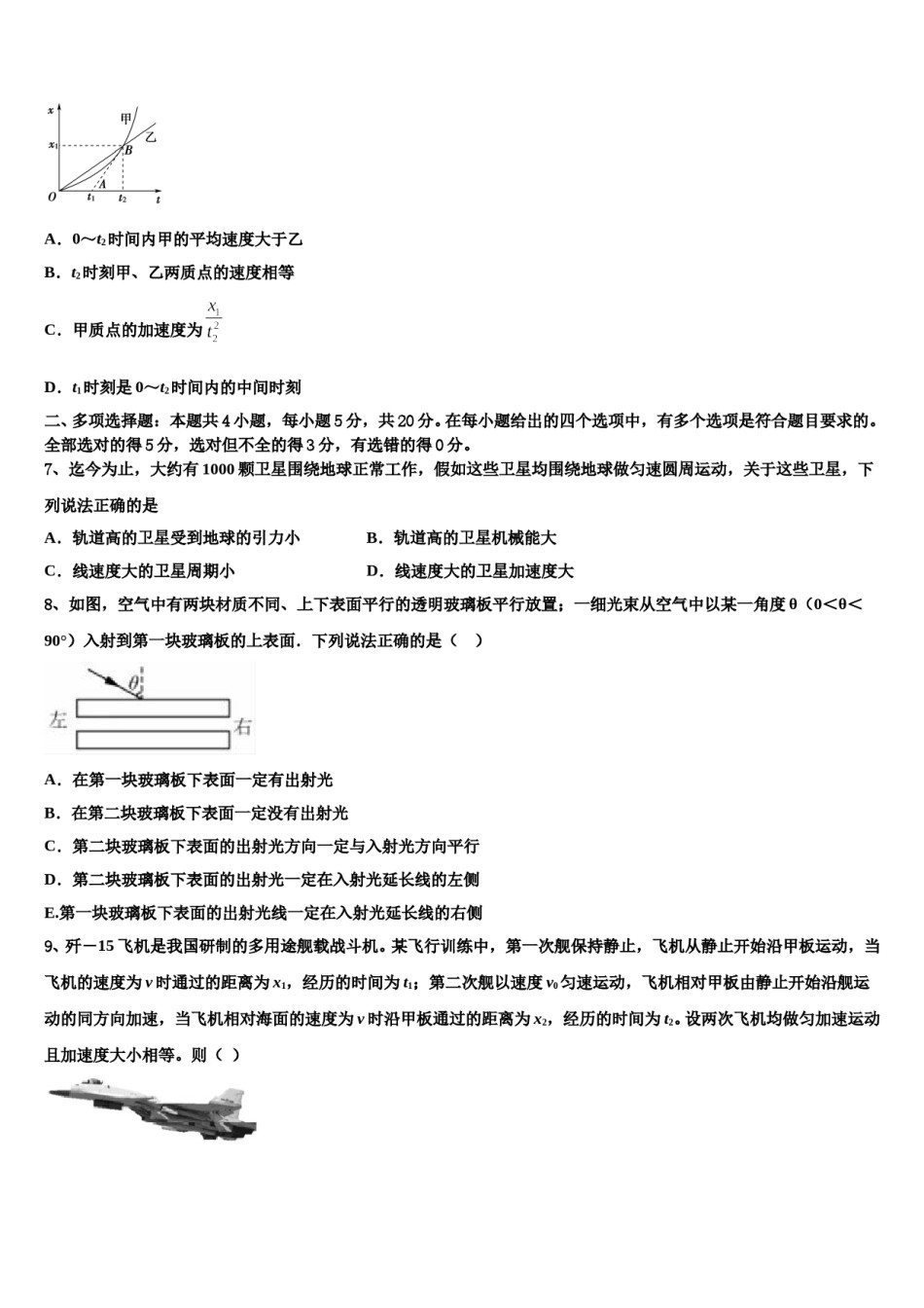
2024年滕州市第一中学高三考前热身物理试卷注意事项1.考试结束后,请将本试卷和答题卡一并交回.2.答题前,请务必将自己的姓名、准考证号用0.5毫米黑色墨水的签字笔填写在试卷及答题卡的规定位置.3.请认真核对监考员在答题卡上所粘贴的条形码上的姓名、准考证号与本人是否相符.4.作答选择题,必须用2B铅笔将答题卡上对应选项的方框涂满、涂黑;如需改动,请用橡皮擦干净后,再选涂其他答案.作答非选择题,必须用05毫米黑色墨水的签字笔在答题卡上的指定位置作答,在其他位置作答一律无效.5.如需作图,须用2B铅笔绘、写清楚,线条、符号等须加黑、加粗.一、单项选择题:本题共6小题,每小题4分,共24分。在每小题给出的四个选项中,只有一项是符合题目要求的。1、空间某区域存在一方向垂直于纸面向外、大小随时间均匀变化的匀强磁场,磁场边界ef如图所示,现有一根粗细均匀金属丝围成的边长为L的正方形线框固定在纸面内,t=0时刻磁场方向如图甲所示,磁感应强度B随时间t变化关系如图乙所示,则()A.0~t1:e点电势高于f点电势B.0~t1:C.t1~t2:金属框中电流方向顺时针D.0~t2:ab所受安培力方向始终不变2、如图甲所示,理想变压器原线圈匝数n=200匝,副线圈匝数n2=100匝,交流电压表和交流电流表均为理想电表,两个电阻R的阻值均为125Ω,图乙为原线圈两端的输入电压与时间的关系图象,下列说法正确的是()A.通过电阻的交流电频率为100HzB.电压表的示数为250VC.电流表的示数为0.25AD.每个电阻R两端电压最大值为3、如图,在点电荷Q产生的电场中,将两个带正电的检验电荷q1、q2分别置于A、B两点,虚线为等势线。取无穷远处为零电势点,若将q1、q2移动到无穷远的过程中外力克服电场力做的功相等,则()A.q1在A点的电势能大于q2在B点的电势能B.q1在A点的电势能小于q2在B点的电势能C.q1的电荷量小于q2的电荷量D.q1的电荷量大于q2的电荷量4、某行星的自转周期为T,赤道半径为R.研究发现,当该行星的自转角速度变为原来的2倍时会导致该行星赤道上的物体恰好对行星表面没有压力,已知引力常量为G.则A.该行星的质量为B.该行星的同步卫星轨道半径为C.质量为m的物体对行星赤道地面的压力为D.环绕该行星做匀速圆周运动的卫星的最大线速度为7.9km/s5、太阳释放的巨大能量来源于核聚变。一个氘核与一个氚核聚变成一个氦核的同时释放出一个中子,若氘核、氚核、氦核和中子的质量分别为真空中的光速为,那么一个氘核和一个氚核发生核聚变时,释放的能量是()B.A.C.D.6、如图所示的xt图象,甲质点做初速度为0的匀变速直线运动,图象为曲线,B(t2,x1)为图象上一点,AB为过B点的切线,与t轴相交于A(t1,0),乙质点的图象为过B点和原点的直线,则下列说法正确的是()A.0~t2时间内甲的平均速度大于乙B.t2时刻甲、乙两质点的速度相等C.甲质点的加速度为D.t1时刻是0~t2时间内的中间时刻二、多项选择题:本题共4小题,每小题5分,共20分。在每小题给出的四个选项中,有多个选项是符合题目要求的。全部选对的得5分,选对但不全的得3分,有选错的得0分。7、迄今为止,大约有1000颗卫星围绕地球正常工作,假如这些卫星均围绕地球做匀速圆周运动,关于这些卫星,下列说法正确的是B.轨道高的卫星机械能大A.轨道高的卫星受到地球的引力小C.线速度大的卫星周期小D.线速度大的卫星加速度大8、如图,空气中有两块材质不同、上下表面平行的透明玻璃板平行放置;一细光束从空气中以某一角度θ(0<θ<90°)入射到第一块玻璃板的上表面.下列说法正确的是()A.在第一块玻璃板下表面一定有出射光B.在第二块玻璃板下表面一定没有出射光C.第二块玻璃板下表面的出射光方向一定与入射光方向平行D.第二块玻璃板下表面的出射光一定在入射光延长线的左侧E.第一块玻璃板下表面的出射光线一定在入射光延长线的右侧9、歼-15飞机是我国研制的多用途舰载战斗机。某飞行训练中,第一次舰保持静止,飞机从静止开始沿甲板运动,当飞机的速度为v时通过的距离为x1,经历的时间为t1;第二次舰以速度v0匀速运动,飞机相对甲板由静止开始沿舰运动的同方向加速,当飞机相对海面的速...

1、当您付费下载文档后,您只拥有了使用权限,并不意味着购买了版权,文档只能用于自身使用,不得用于其他商业用途(如 [转卖]进行直接盈利或[编辑后售卖]进行间接盈利)。
2、本站所有内容均由合作方或网友上传,本站不对文档的完整性、权威性及其观点立场正确性做任何保证或承诺!文档内容仅供研究参考,付费前请自行鉴别。
3、如文档内容存在违规,或者侵犯商业秘密、侵犯著作权等,请点击“违规举报”。

碎片内容

2024年滕州市第一中学高三考前热身物理试卷含解析.doc

您可能关注的文档

确认删除?