电脑桌面
添加内谋知识网--内谋文库,文书,范文下载到电脑桌面
安装后可以在桌面快捷访问

2024年贵州思南中学高三下学期联考物理试题含解析.doc

2024年贵州思南中学高三下学期联考物理试题含解析.doc_第1页
1/14
2024年贵州思南中学高三下学期联考物理试题含解析.doc_第2页
2/14
2024年贵州思南中学高三下学期联考物理试题含解析.doc_第3页
3/14
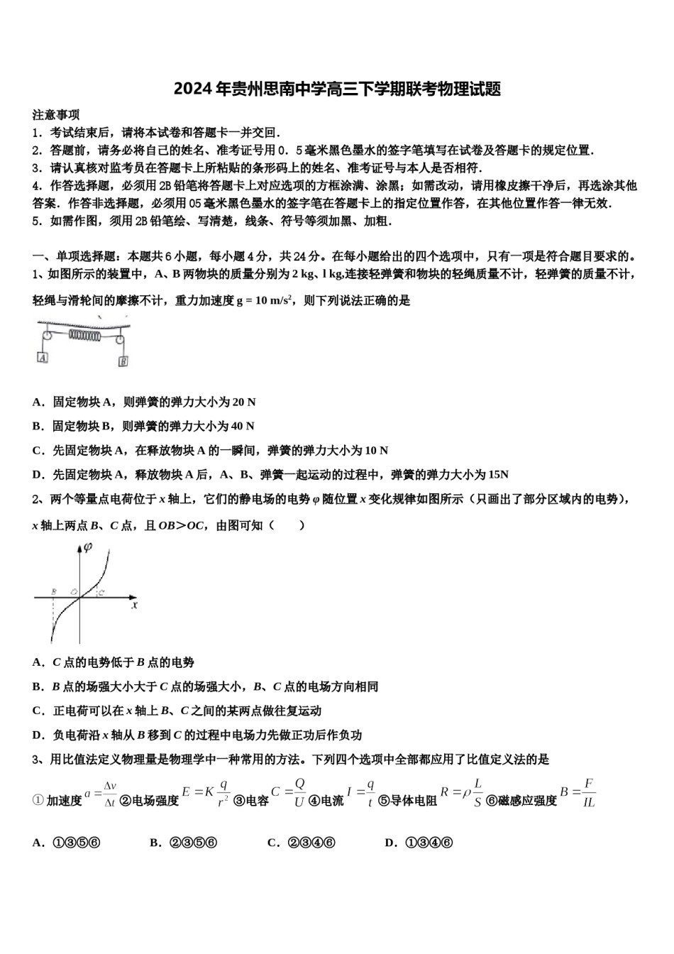
2024年贵州思南中学高三下学期联考物理试题注意事项1.考试结束后,请将本试卷和答题卡一并交回.2.答题前,请务必将自己的姓名、准考证号用0.5毫米黑色墨水的签字笔填写在试卷及答题卡的规定位置.3.请认真核对监考员在答题卡上所粘贴的条形码上的姓名、准考证号与本人是否相符.4.作答选择题,必须用2B铅笔将答题卡上对应选项的方框涂满、涂黑;如需改动,请用橡皮擦干净后,再选涂其他答案.作答非选择题,必须用05毫米黑色墨水的签字笔在答题卡上的指定位置作答,在其他位置作答一律无效.5.如需作图,须用2B铅笔绘、写清楚,线条、符号等须加黑、加粗.一、单项选择题:本题共6小题,每小题4分,共24分。在每小题给出的四个选项中,只有一项是符合题目要求的。1、如图所示的装置中,A、B两物块的质量分别为2kg、lkg,连接轻弹簧和物块的轻绳质量不计,轻弹簧的质量不计,轻绳与滑轮间的摩擦不计,重力加速度g=10m/s2,则下列说法正确的是A.固定物块A,则弹簧的弹力大小为20NB.固定物块B,则弹簧的弹力大小为40NC.先固定物块A,在释放物块A的一瞬间,弹簧的弹力大小为10ND.先固定物块A,释放物块A后,A、B、弹簧一起运动的过程中,弹簧的弹力大小为15N2、两个等量点电荷位于x轴上,它们的静电场的电势φ随位置x变化规律如图所示(只画出了部分区域内的电势),x轴上两点B、C点,且OB>OC,由图可知()A.C点的电势低于B点的电势B.B点的场强大小大于C点的场强大小,B、C点的电场方向相同C.正电荷可以在x轴上B、C之间的某两点做往复运动D.负电荷沿x轴从B移到C的过程中电场力先做正功后作负功3、用比值法定义物理量是物理学中一种常用的方法。下列四个选项中全部都应用了比值定义法的是①加速度②电场强度③电容④电流⑤导体电阻⑥磁感应强度A.①③⑤⑥B.②③⑤⑥C.②③④⑥D.①③④⑥4、如图,在点电荷Q产生的电场中,将两个带正电的检验电荷q1、q2分别置于A、B两点,虚线为等势线。取无穷远处为零电势点,若将q1、q2移动到无穷远的过程中外力克服电场力做的功相等,则()A.q1在A点的电势能大于q2在B点的电势能B.q1在A点的电势能小于q2在B点的电势能C.q1的电荷量小于q2的电荷量D.q1的电荷量大于q2的电荷量5、重水堆核电站在发电的同时还可以生产出可供研制核武器的钚239(),这种钚239可由铀239()经过n次β衰变而产生,则n为()A.2B.239C.145D.926、质量为m的长木板放在光滑的水平面上,质量为的物块放在长木板上,整个系统处于静止状态.若对物块施加水平拉力(如图甲),使物块能从长木板上滑离,需要的拉力至少为F1;若对长木板施加水平拉力(如图乙),也使物块能从长木板上滑离,需要的拉力至少为F2,则为A.B.2C.D.二、多项选择题:本题共4小题,每小题5分,共20分。在每小题给出的四个选项中,有多个选项是符合题目要求的。全部选对的得5分,选对但不全的得3分,有选错的得0分。7、下列说法正确的是()A.肥皂泡呈现彩色是光的薄膜干涉现象B.泊松亮斑支持了光的粒子说C.拍摄玻璃橱窗内的物品时,在镜头前加一个偏振片可以减弱玻璃表面反射光的影响D.光纤通信及医用纤维式内窥镜都是利用了光的全反射原理E.X射线比无线电波更容易发生衍射现象8、一列向右传播的横波在t=0时的波形如图所示,A、B两质点间距为8m,B、C两质点平衡位置的间距为3m,当t=1s时,质点C恰好通过平衡位置,该波的波速可能为()A.m/sB.1m/sC.13m/sD.17m/s9、如图(a),质量M=4kg、倾角为θ的斜面体置于粗糙水平面上,质量m=1kg的小物块置于斜面顶端,物块与斜面间的动摩擦因数μ=tanθ。t=0时刻对物块施加一平行于斜面向下的推力F,推力F的大小随时间t变化的图像如图(b)所示,t=2s时物块到达斜面底端。斜面体始终保持静止,重力加速度g=10ms2,在物块沿斜面下滑过程中,下列说法正确的是()A.物块到达斜面底端时的动能为32JB.斜面的长度为8mC.斜面体对水平面的压力大小始终为50ND.水平面对斜面体的摩擦力水平向右且逐渐增大10、如图所示,理想变压器的原、副线圈分别接理想电流表A、理想电压表V,副线圈上通过输电线接有一个灯泡L,一个电吹风M,输电...

1、当您付费下载文档后,您只拥有了使用权限,并不意味着购买了版权,文档只能用于自身使用,不得用于其他商业用途(如 [转卖]进行直接盈利或[编辑后售卖]进行间接盈利)。
2、本站所有内容均由合作方或网友上传,本站不对文档的完整性、权威性及其观点立场正确性做任何保证或承诺!文档内容仅供研究参考,付费前请自行鉴别。
3、如文档内容存在违规,或者侵犯商业秘密、侵犯著作权等,请点击“违规举报”。

碎片内容

2024年贵州思南中学高三下学期联考物理试题含解析.doc

您可能关注的文档

确认删除?