电脑桌面
添加内谋知识网--内谋文库,文书,范文下载到电脑桌面
安装后可以在桌面快捷访问

2024年重庆市七校联盟高三下学期第六次检测物理试卷含解析.doc

2024年重庆市七校联盟高三下学期第六次检测物理试卷含解析.doc_第1页
1/14
2024年重庆市七校联盟高三下学期第六次检测物理试卷含解析.doc_第2页
2/14
2024年重庆市七校联盟高三下学期第六次检测物理试卷含解析.doc_第3页
3/14
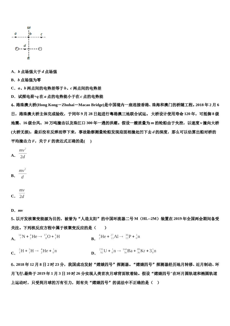
2024年重庆市七校联盟高三下学期第六次检测物理试卷注意事项1.考试结束后,请将本试卷和答题卡一并交回.2.答题前,请务必将自己的姓名、准考证号用0.5毫米黑色墨水的签字笔填写在试卷及答题卡的规定位置.3.请认真核对监考员在答题卡上所粘贴的条形码上的姓名、准考证号与本人是否相符.4.作答选择题,必须用2B铅笔将答题卡上对应选项的方框涂满、涂黑;如需改动,请用橡皮擦干净后,再选涂其他答案.作答非选择题,必须用05毫米黑色墨水的签字笔在答题卡上的指定位置作答,在其他位置作答一律无效.5.如需作图,须用2B铅笔绘、写清楚,线条、符号等须加黑、加粗.一、单项选择题:本题共6小题,每小题4分,共24分。在每小题给出的四个选项中,只有一项是符合题目要求的。1、图示装置为阅读时使用的角度可调支架,现将一本书放在倾斜支架上,书始终保持静止。关于该书受力情况,下列说法正确的是()A.可能受两个力B.可能受三个力C.一定受摩擦力D.支架下边缘对书一定有弹力2、为了抗击病毒疫情,保障百姓基本生活,许多快递公司推出了“无接触配送”。快递小哥想到了用无人机配送快递的方法。某次配送快递无人机在飞行过程中,水平方向速度Vx及竖直方向Vy与飞行时间t的关系图像如图甲、图乙所示。关于无人机运动说法正确的是()A.0~t1时间内,无人机做曲线运动B.t2时刻,无人机运动到最高点C.t3~t4时间内,无人机做匀变速直线运动D.t2时刻,无人机的速度为3、如图所示,在两等量异种点电荷的电场中,MN为两电荷连线的中垂线,a、b、c三点所在直线平行于两电荷的连线,且a与c关于MN对称,b点位于MN上,d点位于两电荷的连线上。以下判断正确的是()A.b点场强大于d点场强B.b点场强为零C.a、b两点间的电势差等于b、c两点间的电势差D.试探电荷+q在a点的电势能小于在c点的电势能4、港珠澳大桥(HongKong-Zhuhai-MacaoBridge)是中国境内一座连接香港、珠海和澳门的桥隧工程。2018年2月6日,港珠澳大桥主体完成验收,于同年9月28日起进行粤港澳三地联合试运。大桥设计使用寿命120年,可抵御8级地震、16级台风、30万吨撞击以及珠江口300年一遇的洪潮。假设一艘质量为m的轮船由于失控,以速度v撞向大桥(大桥无损),最后没有反弹而停下来,事故勘察测量轮船发现迎面相撞处凹下去d的深度,那么可以估算出船对桥的平均撞击力F,关于F的表达式正确的是()A.B.C.D.mv5、以开发核聚变能源为目的,被誉为“人造太阳”的中国环流器二号M(HL--2M)装置在2019年全国两会期间备受关注。下列核反应方程中属于核聚变反应的是()A.B.C.D.6、2018年12月8日2时23分,我国成功发射“嫦娥四号”探测器。“嫦娥四号”探测器经历地月转移、近月制动、环月飞行,最终于2019年1月3日10时26分实现人类首次月球背面软着陆。假设“嫦娥四号"在环月圆轨道和椭圆轨道上运动时,只受到月球的万有引力,则有关“嫦娥四号”的说法中不正确的是()A.由地月转移轨道进人环月轨道,可以通过点火减速的方法实现B.在减速着陆过程中,其引力势能逐渐减小C.嫦娥四号分别在绕地球的椭圆轨道和环月椭圆轨道上运行时,半长轴的三次方与周期的平方比不相同D.若知其环月圆轨道距月球表面的高度、运行周期和引力常量,则可算出月球的密度二、多项选择题:本题共4小题,每小题5分,共20分。在每小题给出的四个选项中,有多个选项是符合题目要求的。全部选对的得5分,选对但不全的得3分,有选错的得0分。7、一质点开始时做匀速直线运动,从某时刻起受到一恒力作用.此后,该质点的动能可能()A.一直增大B.先逐渐减小至零,再逐渐增大C.先逐渐增大至某一最大值,再逐渐减小D.先逐渐减小至某一非零的最小值,再逐渐增大8、如图所示,B和C两个小球均重为G,用轻绳悬挂而分别静止于图示位置上,则以下说法中正确的是()A.AB细绳的拉力为GB.CD细绳的拉力为GC.绳BC与竖直方向的夹角θ=60°D.绳BC与竖直方向的夹角θ=45°9、水平地面上有一个质量为6kg的物体,在大小为12N的水平拉力F的作用下做匀速直线运动,从x=2.5m位置处拉力逐渐减小,拉力F随位移x变化规律如图所示,当x=7m时拉力减为零,物体也恰好...

1、当您付费下载文档后,您只拥有了使用权限,并不意味着购买了版权,文档只能用于自身使用,不得用于其他商业用途(如 [转卖]进行直接盈利或[编辑后售卖]进行间接盈利)。
2、本站所有内容均由合作方或网友上传,本站不对文档的完整性、权威性及其观点立场正确性做任何保证或承诺!文档内容仅供研究参考,付费前请自行鉴别。
3、如文档内容存在违规,或者侵犯商业秘密、侵犯著作权等,请点击“违规举报”。

碎片内容

2024年重庆市七校联盟高三下学期第六次检测物理试卷含解析.doc

您可能关注的文档

确认删除?