电脑桌面
添加内谋知识网--内谋文库,文书,范文下载到电脑桌面
安装后可以在桌面快捷访问

2024年黑龙江省齐齐哈尔市第十一中学高三适应性调研考试物理试题含解析.doc

2024年黑龙江省齐齐哈尔市第十一中学高三适应性调研考试物理试题含解析.doc_第1页
1/15
2024年黑龙江省齐齐哈尔市第十一中学高三适应性调研考试物理试题含解析.doc_第2页
2/15
2024年黑龙江省齐齐哈尔市第十一中学高三适应性调研考试物理试题含解析.doc_第3页
3/15
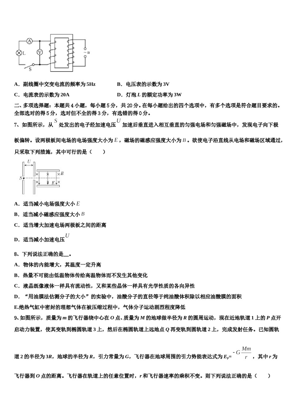
2024年黑龙江省齐齐哈尔市第十一中学高三适应性调研考试物理试题考生请注意:1.答题前请将考场、试室号、座位号、考生号、姓名写在试卷密封线内,不得在试卷上作任何标记。2.第一部分选择题每小题选出答案后,需将答案写在试卷指定的括号内,第二部分非选择题答案写在试卷题目指定的位置上。3.考生必须保证答题卡的整洁。考试结束后,请将本试卷和答题卡一并交回。一、单项选择题:本题共6小题,每小题4分,共24分。在每小题给出的四个选项中,只有一项是符合题目要求的。1、如图所示,物体m与斜面体M一起静止在水平面上。若将斜面的倾角θ稍微增大一些,且物体m仍静止在斜面上,则A.斜面体对物体的支持力不变B.斜面体对物体的摩擦力变大C.水平面与斜面体间的摩擦力变大D.水平面与斜面体间的摩擦力变小2、一质量为中的均匀环状弹性链条水平套在半径为R的刚性球体上,已知不发生形变时环状链条的半径为R/2,套在球体上时链条发生形变如图所示,假设弹性链条满足胡克定律,不计一切摩擦,并保持静止.此弹性链条的弹性系数k为A.B.C.D.3、一个质量为4kg的物体,在四个共点力作用下处于平衡状态,当其中两个大小分别为5N和7N的力突然同时消失,而另外两个恒力不变时,则物体()A.可能做匀速圆周运动B.受到的合力可能变为15NC.将一定做匀加速直线运动D.可能做加速度为a=2m/s2匀变速曲线运动4、研究光电效应现象的实验电路如图所示,A、K为光电管的两个电极,电压表V、电流计G均为理想电表。已知该光电管阴极K的极限频率为ν0,元电荷电量为e,普朗克常量为h,开始时滑片P、P'上下对齐。现用频率为ν的光照射阴极K(ν>ν0),则下列说法错误的是A.该光电管阴极材料的逸出功为hν0B.若加在光电管两端的正向电压为U,则到达阳极A的光电子的最大动能为hv-hv0+eUC.若将滑片P向右滑动,则电流计G的示数一定会不断增大D.若将滑片P'向右滑动,则当滑片P、P'间的电压为时,电流计G的示数恰好为05、雨滴在空中下落的过程中,空气对它的阻力随其下落速度的增大而增大。若雨滴下落过程中其质量的变化及初速度的大小均可忽略不计,以地面为重力势能的零参考面。从雨滴开始下落计时,关于雨滴下落过程中其速度的大小v、重力势能Ep随时间变化的情况,如图所示的图象中可能正确的是()A.B.C.D.6、如图所示,理想变压器的原副线圈的匝数比为10:1,在原线圈接入u=30sin(100πt)V的正弦交变电压。若闭合开关后灯泡L正常发光,且灯泡L正常发光时的电阻为1.5Ω,电压表和电流表均为理想交流电表,则下列说法正确的是()A.副线圈中交变电流的频率为5HzB.电压表的示数为3VC.电流表的示数为20AD.灯泡L的額定功率为3W二、多项选择题:本题共4小题,每小题5分,共20分。在每小题给出的四个选项中,有多个选项是符合题目要求的。全部选对的得5分,选对但不全的得3分,有选错的得0分。7、如图所示,从处发出的电子经加速电压加速后垂直进入相互垂直的匀强电场和匀强磁场中,发现电子向下极板偏转。设两极板间电场的电场强度大小为,磁场的磁感应强度大小为。欲使电子沿直线从电场和磁场区域通过,只采取下列措施,其中可行的是()A.适当减小电场强度大小B.适当减小磁感应强度大小C.适当增大加速电场两极板之间的距离D.适当减小加速电压8、下列说法正确的是。A.物体的内能增大,其温度一定升高B.热量不可能由低温物体传给高温物体而不发生其他变化C.液晶既像液体一样具有流动性,又和某些晶体一样具有光学性质的各向异性D.“用油膜法估测分子的大小”的实验中,油酸分子的直径等于纯油酸体积除以相应油酸膜的面积E.绝热气缸中密封的理想气体在被压缩过程中,气体分子运动剧烈程度降低9、如图所示,质量为m的飞行器绕中心在O点、质量为M的地球做半径为R的圆周运动,现在近地轨道1上的P点开启动力装置,使其变轨到椭圆轨道3上,然后在椭圆轨道上远地点Q再变轨到圆轨道2上,完成发射任务。已知圆轨道2的半径为3R,地球的半径为R,引力常量为G,飞行器在地球周围的引力势能表达式为Ep=,其中r为飞行器到O点的距离。飞行器在轨道上的任意位置时,r和飞行器速率的乘积不变。则...

1、当您付费下载文档后,您只拥有了使用权限,并不意味着购买了版权,文档只能用于自身使用,不得用于其他商业用途(如 [转卖]进行直接盈利或[编辑后售卖]进行间接盈利)。
2、本站所有内容均由合作方或网友上传,本站不对文档的完整性、权威性及其观点立场正确性做任何保证或承诺!文档内容仅供研究参考,付费前请自行鉴别。
3、如文档内容存在违规,或者侵犯商业秘密、侵犯著作权等,请点击“违规举报”。

碎片内容

2024年黑龙江省齐齐哈尔市第十一中学高三适应性调研考试物理试题含解析.doc

您可能关注的文档

确认删除?