电脑桌面
添加内谋知识网--内谋文库,文书,范文下载到电脑桌面
安装后可以在桌面快捷访问

东北师大附中2023-2024学年高考考前提分物理仿真卷含解析.doc

东北师大附中2023-2024学年高考考前提分物理仿真卷含解析.doc_第1页
1/16
东北师大附中2023-2024学年高考考前提分物理仿真卷含解析.doc_第2页
2/16
东北师大附中2023-2024学年高考考前提分物理仿真卷含解析.doc_第3页
3/16
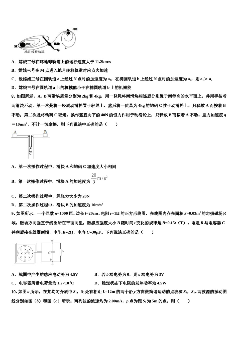
东北师大附中2023-2024学年高考考前提分物理仿真卷请考生注意:1.请用2B铅笔将选择题答案涂填在答题纸相应位置上,请用0.5毫米及以上黑色字迹的钢笔或签字笔将主观题的答案写在答题纸相应的答题区内。写在试题卷、草稿纸上均无效。2.答题前,认真阅读答题纸上的《注意事项》,按规定答题。一、单项选择题:本题共6小题,每小题4分,共24分。在每小题给出的四个选项中,只有一项是符合题目要求的。1、某质点做匀加速直线运动,经过时间t速度由v0变为kv0(k>1)位移大小为x。则在随后的4t内,质点的位移大小为()A.B.C.D.2、材料相同质量不同的两滑块,以相同的初动能在同一水平面上运动,最后都停了下来。下列说法正确的是()A.质量大的滑块摩擦力做功多B.质量大的滑块运动的位移大C.质量大的滑块运动的时间长D.质量大的滑块摩擦力冲量大3、如图所示,一U型粗糙金属导轨固定在水平桌面上,导体棒MN垂直于导轨放置,整个装置处于某匀强磁场中。轻轻敲击导体棒,使其获得平行于导轨向右的速度并做切割磁感线运动,运动过程中导体棒MN与导轨始终保持垂直且接触良好。欲使导体棒能够在导轨上滑行距离较大,则磁感应强度的方向可能为()A.垂直导体棒向上偏左B.垂直导体棒向下偏左C.垂直金属导轨平面向上D.垂直金属导轨平面向下4、氢原子能级示意图如图所示.光子能量在1.63eV~3.10eV的光为可见光.要使处于基态(n=1)的氢原子被激发后可辐射出可见光光子,最少应给氢原子提供的能量为A.12.09eVB.10.20eVC.1.89eVD.1.5leV5、如图所示,xOy直角坐标系在竖直平面内,x轴水平,坐标系内的直线方程为y=,y轴上P点的坐标为(0.4),从P点以v0=2m/s的初速度沿x轴正方向抛出一小球,小球仅在重力作用下运动.已知重力加速度g取10m/s2,则小球运动轨迹与图中直线交点的纵坐标值为A.0.6B.0.8C.1D.1.26、如图,竖直平面内的Rt△ABC,AB竖直、BC水平,BC=2AB,处于平行于△ABC平面的匀强电场中,电场强度方向水平。若将一带电的小球以初动能Ek沿AB方向从A点射出,小球通过C点时速度恰好沿BC方向,则()A.从A到C,小球的动能增加了4EkB.从A到C,小球的电势能减少了3EkC.将该小球以3Ek的动能从C点沿CB方向射出,小球能通过A点D.将该小球以4Ek的动能从C点沿CB方向射出,小球能通过A点二、多项选择题:本题共4小题,每小题5分,共20分。在每小题给出的四个选项中,有多个选项是符合题目要求的。全部选对的得5分,选对但不全的得3分,有选错的得0分。7、如图为嫦娥三号登月轨迹示意图.图中M点为环地球运动的近地点,N为环月球运动的近月点.a为环月运行的圆轨道,b为环月球运动的椭圆轨道,下列说法中正确的是A.嫦娥三号在环地球轨道上的运行速度大于11.2km/sB.嫦娥三号在M点进入地月转移轨道时应点火加速C.设嫦娥三号在圆轨道a上经过N点时的加速度为a1,在椭圆轨道b上经过N点时的加速度为a2,则a1>a2D.嫦娥三号在圆轨道a上的机械能小于在椭圆轨道b上的机械能8、如图所示,A、B两滑块质量分别为2kg和4kg,用一轻绳将两滑块相连后分别置于两等高的水平面上,并用手按着两滑块不动。第一次是将一轻质动滑轮置于轻绳上,然后将一质量为4kg的钩码C挂于动滑轮上,只释放A而按着B不动;第二次是将钩码C取走,换作竖直向下的40N的恒力作用于动滑轮上,只释放B而按着A不动。重力加速度g=10m/s2,不计一切摩擦,则下列说法中正确的是()A.第一次操作过程中,滑块A和钩码C加速度大小相同B.第一次操作过程中,滑块A的加速度为C.第二次操作过程中,绳张力大小为20ND.第二次操作过程中,滑块B的加速度为10m/s29、如图所示,一个匝数n=1000匝、边长l=20cm、电阻r=1Ω的正方形线圈,在线圈内存在面积S=0.03m2的匀强磁场区域,磁场方向垂直于线圈所在平面向里,磁感应强度大小B随时间t变化的规律是B=0.15t(T)。电阻R与电容器C并联后接在线圈两端,电阻R=2Ω,电容C=30μF。下列说法正确的是()A.线圈中产生的感应电动势为4.5VB.若b端电势为0,则a端电势为3VC.电容器所带电荷量为1.2×10-4CD.稳定状态下电阻的发热功率为4.5W10、如图a所示,在某均匀介质中S1,S2处有相距L=...

1、当您付费下载文档后,您只拥有了使用权限,并不意味着购买了版权,文档只能用于自身使用,不得用于其他商业用途(如 [转卖]进行直接盈利或[编辑后售卖]进行间接盈利)。
2、本站所有内容均由合作方或网友上传,本站不对文档的完整性、权威性及其观点立场正确性做任何保证或承诺!文档内容仅供研究参考,付费前请自行鉴别。
3、如文档内容存在违规,或者侵犯商业秘密、侵犯著作权等,请点击“违规举报”。

碎片内容

东北师大附中2023-2024学年高考考前提分物理仿真卷含解析.doc

您可能关注的文档

确认删除?