电脑桌面
添加内谋知识网--内谋文库,文书,范文下载到电脑桌面
安装后可以在桌面快捷访问

云南省元阳县第三中学2024年高三一诊考试物理试卷含解析.doc

云南省元阳县第三中学2024年高三一诊考试物理试卷含解析.doc_第1页
1/17
云南省元阳县第三中学2024年高三一诊考试物理试卷含解析.doc_第2页
2/17
云南省元阳县第三中学2024年高三一诊考试物理试卷含解析.doc_第3页
3/17
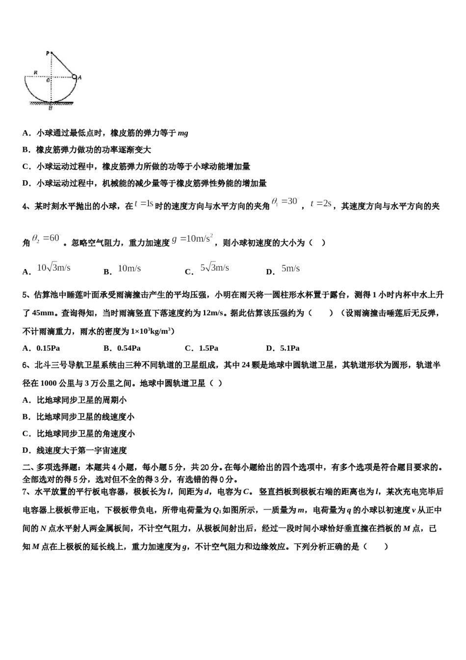
云南省元阳县第三中学2024年高三一诊考试物理试卷注意事项:1.答卷前,考生务必将自己的姓名、准考证号填写在答题卡上。2.回答选择题时,选出每小题答案后,用铅笔把答题卡上对应题目的答案标号涂黑,如需改动,用橡皮擦干净后,再选涂其它答案标号。回答非选择题时,将答案写在答题卡上,写在本试卷上无效。3.考试结束后,将本试卷和答题卡一并交回。一、单项选择题:本题共6小题,每小题4分,共24分。在每小题给出的四个选项中,只有一项是符合题目要求的。1、一静止的铀核放出一个粒子衰变成钍核,衰变方程为.下列说法正确的是()A.衰变后钍核的动能等于粒子的动能B.衰变后钍核的动量大小等于粒子的动量大小C.铀核的半衰期等于其放出一个粒子所经历的时间D.衰变后粒子与钍核的质量之和等于衰变前铀核的质量2、如图,倾角为的光滑斜面上有两个用轻弹簧相连的小物块A和B(质量均为m),弹簧的劲度系数为k,B靠着固定挡板,最初它们都是静止的。现沿斜面向下正对着A发射一颗质量为m、速度为的子弹,子弹射入A的时间极短且未射出,子弹射入后经时间t,挡板对B的弹力刚好为零。重力加速度大小为g。则()A.子弹射入A之前,挡板对B的弹力大小为2mgB.子弹射入A的过程中,A与子弹组成的系统机械能守恒C.在时间t内,A发生的位移大小为D.在时间t内,弹簧对A的冲量大小为3、如图所示,一光滑半圆形轨道固定在水平地面上,圆心为O、半径为R,一根轻橡皮筋一端连在可视为质点的小球上。另一端连在距离O点正上方R处的P点。小球放在与O点等高的轨道上A点时,轻橡皮筋处于原长。现将小球从A点由静止释放,小球沿圆轨道向下运动,通过最低点B时对圆轨道的压力恰好为零。已知小球的质量为m,重力加速度为g,则小球从A点运动到B点的过程中下列说法正确的是()A.小球通过最低点时,橡皮筋的弹力等于mgB.橡皮筋弹力做功的功率逐渐变大C.小球运动过程中,橡皮筋弹力所做的功等于小球动能增加量D.小球运动过程中,机械能的减少量等于橡皮筋弹性势能的增加量4、某时刻水平抛出的小球,在时的速度方向与水平方向的夹角,,其速度方向与水平方向的夹角。忽略空气阻力,重力加速度,则小球初速度的大小为()A.B.C.D.5、估算池中睡莲叶面承受雨滴撞击产生的平均压强,小明在雨天将一圆柱形水杯置于露台,测得1小时内杯中水上升了45mm。查询得知,当时雨滴竖直下落速度约为12m/s。据此估算该压强约为()(设雨滴撞击唾莲后无反弹,不计雨滴重力,雨水的密度为1×103kg/m3)A.0.15PaB.0.54PaC.1.5PaD.5.1Pa6、北斗三号导航卫星系统由三种不同轨道的卫星组成,其中24颗是地球中圆轨道卫星,其轨道形状为圆形,轨道半径在1000公里与3万公里之间。地球中圆轨道卫星()A.比地球同步卫星的周期小B.比地球同步卫星的线速度小C.比地球同步卫星的角速度小D.线速度大于第一宇宙速度二、多项选择题:本题共4小题,每小题5分,共20分。在每小题给出的四个选项中,有多个选项是符合题目要求的。全部选对的得5分,选对但不全的得3分,有选错的得0分。7、水平放置的平行板电容器,极板长为l,间距为d,电容为C。竖直挡板到极板右端的距离也为l,某次充电完毕后电容器上极板带正电,下极板带负电,所带电荷量为Q1如图所示,一质量为m,电荷量为q的小球以初速度v从正中间的N点水平射人两金属板间,不计空气阻力,从极板间射出后,经过一段时间小球恰好垂直撞在挡板的M点,已知M点在上极板的延长线上,重力加速度为g,不计空气阻力和边缘效应。下列分析正确的是()A.小球在电容器中运动的加速度大小为B.小球在电容器中的运动时间与射出电容器后运动到挡板的时间相等C.电容器所带电荷量D.如果电容器所带电荷量,小球还以速度v从N点水平射入,恰好能打在上级板的右端8、图甲为理想变压器,其原、副线圈的匝数比为4:1,原线圈接图乙所示的正弦交流电。图中RT为阻值随温度升高而减小的热敏电阻,R1为定值电阻,电压表和电流表均为理想电表。则下列说法正确的是()A.图乙所示电压的瞬时值表达式为u=51sin50πt(V)B.变压器原、副线圈中的电流之比为1:4C.变压器输入、输出功率之比为1:4D...

1、当您付费下载文档后,您只拥有了使用权限,并不意味着购买了版权,文档只能用于自身使用,不得用于其他商业用途(如 [转卖]进行直接盈利或[编辑后售卖]进行间接盈利)。
2、本站所有内容均由合作方或网友上传,本站不对文档的完整性、权威性及其观点立场正确性做任何保证或承诺!文档内容仅供研究参考,付费前请自行鉴别。
3、如文档内容存在违规,或者侵犯商业秘密、侵犯著作权等,请点击“违规举报”。

碎片内容

云南省元阳县第三中学2024年高三一诊考试物理试卷含解析.doc

您可能关注的文档

确认删除?