电脑桌面
添加内谋知识网--内谋文库,文书,范文下载到电脑桌面
安装后可以在桌面快捷访问

云南省曲靖市宣威市九中2023-2024学年高考物理考前最后一卷预测卷含解析.doc

云南省曲靖市宣威市九中2023-2024学年高考物理考前最后一卷预测卷含解析.doc_第1页
1/18
云南省曲靖市宣威市九中2023-2024学年高考物理考前最后一卷预测卷含解析.doc_第2页
2/18
云南省曲靖市宣威市九中2023-2024学年高考物理考前最后一卷预测卷含解析.doc_第3页
3/18
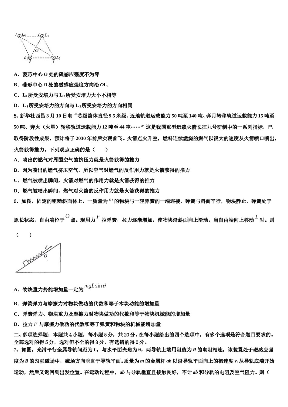
云南省曲靖市宣威市九中2023-2024学年高考物理考前最后一卷预测卷注意事项:1.答题前,考生先将自己的姓名、准考证号码填写清楚,将条形码准确粘贴在条形码区域内。2.答题时请按要求用笔。3.请按照题号顺序在答题卡各题目的答题区域内作答,超出答题区域书写的答案无效;在草稿纸、试卷上答题无效。4.作图可先使用铅笔画出,确定后必须用黑色字迹的签字笔描黑。5.保持卡面清洁,不要折暴、不要弄破、弄皱,不准使用涂改液、修正带、刮纸刀。一、单项选择题:本题共6小题,每小题4分,共24分。在每小题给出的四个选项中,只有一项是符合题目要求的。1、一质点静止在光滑水平面上,现对其施加水平外力F,F随时间变化规律如图所示,下列说法正确的是()A.在0~4s时间内,位移先增后减B.在0~4s时间内,动量一直增加C.在0~8s时间内,F的冲量为0D.在0~8s时间内,F做的功不为02、为了人民的健康和社会的长远发展,我国环保部门每天派出大量的洒水车上街进行空气净化除尘,已知某种型号的洒水车的操作系统是由发动机带动变速箱,变速箱带动洒水泵产生动力将罐体内的水通过管网喷洒出去,假设行驶过程中车受到的摩擦阻力跟其质量成正比,受到的空气阻力跟车速成正比,当洒水车在平直路面上匀速行驶并且匀速洒水时,以下判断正确的是()B.发动机的功率保持不变A.洒水车的动能保持不变C.牵引力的功率要随时间均匀减小D.牵引力大小跟洒水时间成反比3、下列关于核力、原子核的结合能、比结合能的说法正确的是A.维系原子核稳定的力是核力,核力就是表现为相邻核子间的相互吸引力B.核力是强相互作用的一种表现,原子核尺度内,核力比库仑力小C.比结合能小的原子核分解成比结合能大的原子核时会释放核能D.自由核子组成原子核时,其质量亏损所对应的能量大于该原子核的结合能4、如图所示,四根相互平行的固定长直导线L1、L2、L3、L4,其横截面构成一角度为的菱形,均通有相等的电流I,菱形中心为O。L1中电流方向与L2中的相同,与L3、L4,中的相反,下列说法中正确的是()A.菱形中心O处的磁感应强度不为零B.菱形中心O处的磁感应强度方向沿OL1C.L1所受安培力与L3所受安培力大小不相等D.L1所受安培力的方向与L3所受安培力的方向相同5、新华社西昌3月10日电“芯级箭体直径9.5米级、近地轨道运载能力50吨至140吨、奔月转移轨道运载能力15吨至50吨、奔火(火星)转移轨道运载能力12吨至44吨……”这是我国重型运载火箭长征九号研制中的一系列指标,已取得阶段性成果,预计将于2030年前后实现首飞。火箭点火升空,燃料连续燃烧的燃气以很大的速度从火箭喷口喷出,火箭获得推力。下列观点正确的是()A.喷出的燃气对周围空气的挤压力就是火箭获得的推力B.因为喷出的燃气挤压空气,所以空气对燃气的反作用力就是火箭获得的推力C.燃气被喷出瞬间,火箭对燃气的作用力就是火箭获得的推力D.燃气被喷出瞬间,燃气对火箭的反作用力就是火箭获得的推力6、如图,固定的粗糙斜面体上,一质量为的物块与一轻弹簧的一端连接,弹簧与斜面平行,物块静止,弹簧处于原长状态,自由端位于点。现用力拉弹簧,拉力逐渐增加,使物块沿斜面向上滑动,当自由端向上移动时。则()A.物块重力势能增加量一定为B.弹簧弹力与摩擦力对物块做功的代数和等于木块动能的增加量C.弹簧弹力、物块重力及摩擦力对物块做功的代数和等于物块机械能的增加量D.拉力与摩擦力做功的代数和等于弹簧和物块的机械能增加量二、多项选择题:本题共4小题,每小题5分,共20分。在每小题给出的四个选项中,有多个选项是符合题目要求的。全部选对的得5分,选对但不全的得3分,有选错的得0分。7、如图,光滑平行金属导轨间距为L,与水平面夹角为θ,两导轨上端用阻值为R的电阻相连,该装置处于磁感应强度为B的匀强磁场中,磁场方向垂直于导轨平面。质量为m的金属杆ab以沿导轨平面向上的初速度v0从导轨底端开始运动,然后又返回到出发位置。在运动过程中,ab与导轨垂直且接触良好,不计ab和导轨的电阻及空气阻力。则()A.初始时刻金属杆的加速度为B.金属杆上滑时间小于下滑时间C.在金属杆上滑和下滑过程中电阻R上产生的热量...

1、当您付费下载文档后,您只拥有了使用权限,并不意味着购买了版权,文档只能用于自身使用,不得用于其他商业用途(如 [转卖]进行直接盈利或[编辑后售卖]进行间接盈利)。
2、本站所有内容均由合作方或网友上传,本站不对文档的完整性、权威性及其观点立场正确性做任何保证或承诺!文档内容仅供研究参考,付费前请自行鉴别。
3、如文档内容存在违规,或者侵犯商业秘密、侵犯著作权等,请点击“违规举报”。

碎片内容

云南省曲靖市宣威市九中2023-2024学年高考物理考前最后一卷预测卷含解析.doc

您可能关注的文档

确认删除?