电脑桌面
添加内谋知识网--内谋文库,文书,范文下载到电脑桌面
安装后可以在桌面快捷访问

互助县第一中学2024年高考物理押题试卷含解析.doc

互助县第一中学2024年高考物理押题试卷含解析.doc_第1页
1/16
互助县第一中学2024年高考物理押题试卷含解析.doc_第2页
2/16
互助县第一中学2024年高考物理押题试卷含解析.doc_第3页
3/16
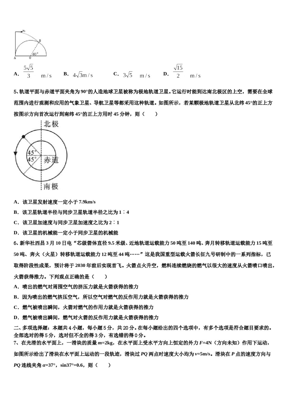
互助县第一中学2024年高考物理押题试卷注意事项:1.答题前,考生先将自己的姓名、准考证号填写清楚,将条形码准确粘贴在考生信息条形码粘贴区。2.选择题必须使用2B铅笔填涂;非选择题必须使用0.5毫米黑色字迹的签字笔书写,字体工整、笔迹清楚。3.请按照题号顺序在各题目的答题区域内作答,超出答题区域书写的答案无效;在草稿纸、试题卷上答题无效。4.保持卡面清洁,不要折叠,不要弄破、弄皱,不准使用涂改液、修正带、刮纸刀。一、单项选择题:本题共6小题,每小题4分,共24分。在每小题给出的四个选项中,只有一项是符合题目要求的。1、下列说法正确的是()A.铀核裂变的核反应是U→Ba+Kx+2nB.玻尔根据光的波粒二象性,大胆提出假设,认为实物粒子也具有波动性C.原子从低能级向髙能级跃迁,不吸收光子也能实现D.根据爱因斯坦的“光子说”可知,光的波长越大,光子的能量越大2、光滑水平面上有长为的木板B,小物块A置于B的中点,A、B质量均为,二者间摩擦因数为,重力加速度为,A、B处于静止状态。某时刻给B一向右的瞬时冲量,为使A可以从B上掉下,冲量的最小值为()A.B.C.D.3、下列说法正确的是()A.速度公式和电流公式均采用比值定义法B.速度、磁感应强度和冲量均为矢量C.弹簧劲度系数k的单位用国际单位制基本单位表达是kg·sD.将一个带电小球看成是一个不计大小的点电荷采用的是等效处理方法4、如图,可视为质点的小球,位于半径为半圆柱体左端点A的正上方某处,以一定的初速度水平抛出小球,其运动轨迹恰好能与半圆柱体相切于B点.过B点的半圆柱体半径与水平方向的夹角为,则初速度为:(不计空气阻力,重力加速度为)()A.B.C.D.5、轨道平面与赤道平面夹角为90°的人造地球卫星被称为极地轨道卫星。它运行时能到达南北极区的上空,需要在全球范围内进行观测和应用的气象卫星、导航卫星等都采用这种轨道。如图所示,若某颗极地轨道卫星从北纬45°的正上方按图示方向首次运行到南纬45°的正上方用时45分钟,则()A.该卫星发射速度一定小于7.9km/sB.该卫星轨道半径与同步卫星轨道半径之比为1∶4C.该卫星加速度与同步卫星加速度之比为2∶1D.该卫星的机械能一定小于同步卫星的机械能6、新华社西昌3月10日电“芯级箭体直径9.5米级、近地轨道运载能力50吨至140吨、奔月转移轨道运载能力15吨至50吨、奔火(火星)转移轨道运载能力12吨至44吨……”这是我国重型运载火箭长征九号研制中的一系列指标,已取得阶段性成果,预计将于2030年前后实现首飞。火箭点火升空,燃料连续燃烧的燃气以很大的速度从火箭喷口喷出,火箭获得推力。下列观点正确的是()A.喷出的燃气对周围空气的挤压力就是火箭获得的推力B.因为喷出的燃气挤压空气,所以空气对燃气的反作用力就是火箭获得的推力C.燃气被喷出瞬间,火箭对燃气的作用力就是火箭获得的推力D.燃气被喷出瞬间,燃气对火箭的反作用力就是火箭获得的推力二、多项选择题:本题共4小题,每小题5分,共20分。在每小题给出的四个选项中,有多个选项是符合题目要求的。全部选对的得5分,选对但不全的得3分,有选错的得0分。7、在光滑的水平面上,一滑块的质量m=2kg,在水平面上受水平方向上恒定的外力F=4N(方向未知)作用下运动,如图所示给出了滑块在水平面上运动的一段轨迹,滑块过PQ两点时速度大小均为v=5m/s。滑块在P点的速度方向与PQ连线夹角α=37°,sin37°=0.6,则()A.水平恒力F的方向与PQ连线成53°夹角B.滑块从P到Q的时间为3sC.滑块从P到Q的过程中速度最小值为4m/sD.PQ两点连线的距离为12m8、如图所示为一皮带传动装置,右轮的半径为r,a是它边缘上的一点.左侧是一轮轴,大轮的半径为4r,小轮的半径为2r.b点在小轮上,到小轮中心的距离为r.c点和d点分别位于小轮和大轮的边缘上.若在传动过程中,皮带不打滑.则()A.a点与c点的线速度大小相等B.b点与d点的角速度大小相等C.a点与d点的向心加速度大小相等D.a点与b点的向心加速度大小相等9、如图所示,一小球固定在轻杆上端,AB为水平轻绳,小球处于静止状态,则杆对小球的作用力方向可能是()A.F1B.F2C.F3D.F410、如图所示,铜圆盘安装...

1、当您付费下载文档后,您只拥有了使用权限,并不意味着购买了版权,文档只能用于自身使用,不得用于其他商业用途(如 [转卖]进行直接盈利或[编辑后售卖]进行间接盈利)。
2、本站所有内容均由合作方或网友上传,本站不对文档的完整性、权威性及其观点立场正确性做任何保证或承诺!文档内容仅供研究参考,付费前请自行鉴别。
3、如文档内容存在违规,或者侵犯商业秘密、侵犯著作权等,请点击“违规举报”。

碎片内容

互助县第一中学2024年高考物理押题试卷含解析.doc

您可能关注的文档

确认删除?