电脑桌面
添加内谋知识网--内谋文库,文书,范文下载到电脑桌面
安装后可以在桌面快捷访问

内蒙古包头市重点中学2024年高考冲刺模拟物理试题含解析.doc

内蒙古包头市重点中学2024年高考冲刺模拟物理试题含解析.doc_第1页
1/17
内蒙古包头市重点中学2024年高考冲刺模拟物理试题含解析.doc_第2页
2/17
内蒙古包头市重点中学2024年高考冲刺模拟物理试题含解析.doc_第3页
3/17
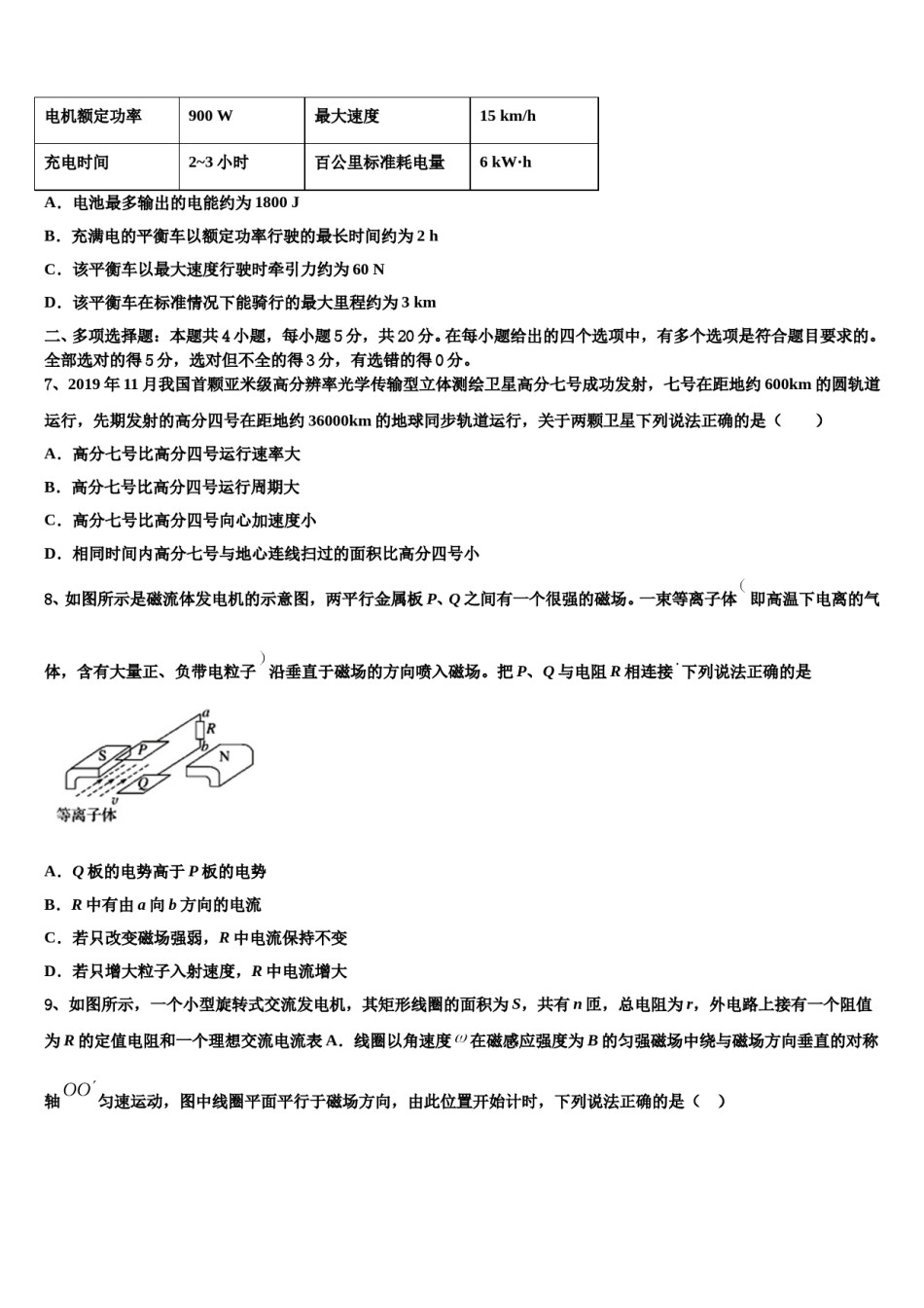
内蒙古包头市重点中学2024年高考冲刺模拟物理试题注意事项1.考试结束后,请将本试卷和答题卡一并交回.2.答题前,请务必将自己的姓名、准考证号用0.5毫米黑色墨水的签字笔填写在试卷及答题卡的规定位置.3.请认真核对监考员在答题卡上所粘贴的条形码上的姓名、准考证号与本人是否相符.4.作答选择题,必须用2B铅笔将答题卡上对应选项的方框涂满、涂黑;如需改动,请用橡皮擦干净后,再选涂其他答案.作答非选择题,必须用05毫米黑色墨水的签字笔在答题卡上的指定位置作答,在其他位置作答一律无效.5.如需作图,须用2B铅笔绘、写清楚,线条、符号等须加黑、加粗.一、单项选择题:本题共6小题,每小题4分,共24分。在每小题给出的四个选项中,只有一项是符合题目要求的。1、小球P和Q用不可伸长的轻绳悬挂在天花板上,P球的质量大于Q球的质量,悬挂P球的绳比悬挂Q球的绳短.将两球拉起,使两绳均被水平拉直,如图所示,将两球由静止释放,在各自轨迹的最低点()A.P球的速度一定大于Q球的速度B.P球的动能一定小于Q球的动能C.P球所受绳的拉力一定大于Q球所受绳的拉力D.P球的向心加速度一定小于Q球的向心加速度2、如图所示,一条质量分布均匀的柔软细绳平放在水平地面上,捏住绳的一端用恒力F竖直向上提起,直到全部离开地面时,绳的速度为v,重力势能为Ep(重力势能均取地面为参考平面)。若捏住绳的中点用恒力F竖直向上提起,直到全部离开地面时,绳的速度和重力势能分别为()A.v,EpB.,C.,D.,3、2019年11月11日出现了难得一见的“水星凌日”现象。水星轨道在地球轨道内侧,某些特殊时刻,地球、水星、太阳会在一条直线上,且水星处于地球和太阳之间,这时从地球上可以看到水星就像一个小黑点一样在太阳表面缓慢移动,天文学称之为“水星凌日”。在地球上每经过年就会看到“水星凌日”现象。通过位于贵州的“中国天眼(目前世界上口径最大的单天线射电望远镜)观测水星与太阳的视角(观察者分别与水星、太阳的连线所夹的角),则的最大值为()A.B.C.D.4、如图所示,匀强电场竖直向上,一带负电的小球从地面上方点斜向上抛出,刚好速度水平向左击中点,不计空气阻力,若抛射点向右水平移动一小段距离到,仍使抛出的小球能够以速度方向水平向左击中点,则可行的是()A.减小抛射角,同时增大抛射速度B.减小抛射角,同时减小抛射速度C.增大抛射角,同时减小抛出速度D.增大抛射角,同时增大抛出速度5、关于物理学中的思想或方法,以下说法错误的是()A.加速度的定义采用了比值定义法B.研究物体的加速度跟力、质量的关系采用假设法C.卡文迪许测定万有引力常量采用了放大法D.电流元概念的提出采用了理想模型法6、电动平衡车因为其炫酷的操作,被年轻人所喜欢,变成了日常通勤的交通工具。平衡车依靠人体重心的改变,来实现车辆的启动、加速、减速、停止等动作。下表所示为某款电动平衡车的部分参数,若平衡车以最大速度行驶时,电机恰好达到额定功率,则下列说法中正确的是()电池输出电压36V电池总容量50000mA·h电机额定功率900W最大速度15km/h充电时间2~3小时百公里标准耗电量6kW·hA.电池最多输出的电能约为1800JB.充满电的平衡车以额定功率行驶的最长时间约为2hC.该平衡车以最大速度行驶时牵引力约为60ND.该平衡车在标准情况下能骑行的最大里程约为3km二、多项选择题:本题共4小题,每小题5分,共20分。在每小题给出的四个选项中,有多个选项是符合题目要求的。全部选对的得5分,选对但不全的得3分,有选错的得0分。7、2019年11月我国首颗亚米级高分辨率光学传输型立体测绘卫星高分七号成功发射,七号在距地约600km的圆轨道运行,先期发射的高分四号在距地约36000km的地球同步轨道运行,关于两颗卫星下列说法正确的是()A.高分七号比高分四号运行速率大B.高分七号比高分四号运行周期大C.高分七号比高分四号向心加速度小D.相同时间内高分七号与地心连线扫过的面积比高分四号小8、如图所示是磁流体发电机的示意图,两平行金属板P、Q之间有一个很强的磁场。一束等离子体即高温下电离的气体,含有大量正、负带电粒子沿垂直于磁场的方向喷入磁场。...

1、当您付费下载文档后,您只拥有了使用权限,并不意味着购买了版权,文档只能用于自身使用,不得用于其他商业用途(如 [转卖]进行直接盈利或[编辑后售卖]进行间接盈利)。
2、本站所有内容均由合作方或网友上传,本站不对文档的完整性、权威性及其观点立场正确性做任何保证或承诺!文档内容仅供研究参考,付费前请自行鉴别。
3、如文档内容存在违规,或者侵犯商业秘密、侵犯著作权等,请点击“违规举报”。

碎片内容

内蒙古包头市重点中学2024年高考冲刺模拟物理试题含解析.doc

您可能关注的文档

确认删除?