电脑桌面
添加内谋知识网--内谋文库,文书,范文下载到电脑桌面
安装后可以在桌面快捷访问

北京西城区育才中学2023-2024学年高考物理一模试卷含解析.doc

北京西城区育才中学2023-2024学年高考物理一模试卷含解析.doc_第1页
1/16
北京西城区育才中学2023-2024学年高考物理一模试卷含解析.doc_第2页
2/16
北京西城区育才中学2023-2024学年高考物理一模试卷含解析.doc_第3页
3/16
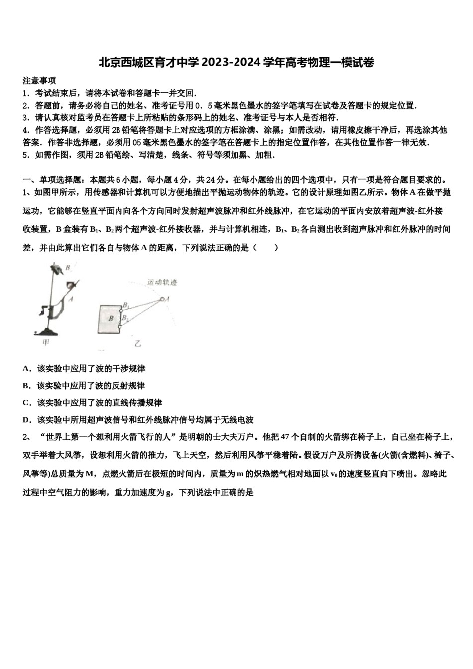
北京西城区育才中学2023-2024学年高考物理一模试卷注意事项1.考试结束后,请将本试卷和答题卡一并交回.2.答题前,请务必将自己的姓名、准考证号用0.5毫米黑色墨水的签字笔填写在试卷及答题卡的规定位置.3.请认真核对监考员在答题卡上所粘贴的条形码上的姓名、准考证号与本人是否相符.4.作答选择题,必须用2B铅笔将答题卡上对应选项的方框涂满、涂黑;如需改动,请用橡皮擦干净后,再选涂其他答案.作答非选择题,必须用05毫米黑色墨水的签字笔在答题卡上的指定位置作答,在其他位置作答一律无效.5.如需作图,须用2B铅笔绘、写清楚,线条、符号等须加黑、加粗.一、单项选择题:本题共6小题,每小题4分,共24分。在每小题给出的四个选项中,只有一项是符合题目要求的。1、如图甲所示,用传感器和计算机可以方便地描出平抛运动物体的轨迹。它的设计原理如图乙所示。物体A在做平抛运功,它能够在竖直平面内向各个方向同时发射超声波脉冲和红外线脉冲,在它运动的平面内安放着超声波-红外接收装置,B盒装有B1、B2两个超声波-红外接收器,并与计算机相连,B1、B2各自测出收到超声脉冲和红外脉冲的时间差,并由此算出它们各自与物体A的距离,下列说法正确的是()A.该实验中应用了波的干涉规律B.该实验中应用了波的反射规律C.该实验中应用了波的直线传播规律D.该实验中所用超声波信号和红外线脉冲信号均属于无线电波2、“世界上第一个想利用火箭飞行的人”是明朝的士大夫万户。他把47个自制的火箭绑在椅子上,自己坐在椅子上,双手举着大风筝,设想利用火箭的推力,飞上天空,然后利用风筝平稳着陆。假设万户及所携设备(火箭(含燃料)、椅子、风筝等)总质量为M,点燃火箭后在极短的时间内,质量为m的炽热燃气相对地面以v0的速度竖直向下喷出。忽略此过程中空气阻力的影响,重力加速度为g,下列说法中正确的是A.火箭的推力来源于空气对它的反作用力B.在燃气喷出后的瞬间,火箭的速度大小为C.喷出燃气后万户及所携设备能上升的最大高度为D.在火箭喷气过程中,万户及所携设备机械能守恒3、在地球同步轨道上等间距布置三颗地球同步通讯卫星,就可以让地球赤道上任意两位置间实现无线电通讯,现在地球同步卫星的轨道半径为地球半径的1.1倍。假设将来地球的自转周期变小,但仍要仅用三颗地球同步卫星实现上述目的,则地球自转的最小周期约为A.5小时B.4小时C.1小时D.3小时4、如图所示,质量为2kg的物体A静止于动摩擦因数为0.25的足够长的水平桌而上,左边通过劲度系数为100N/m的轻质弹簧与固定的竖直板P拴接,右边物体A由细线绕过光滑的定滑轮与质量为2.5kg物体B相连。开始时用手托住B,让细线恰好伸直,弹簧处于原长,然后放开手静止释放B,直至B获得最大速度已知弹簧的惮性势能为(其中x为弹簧的形变量)、重力加速度g=10m/s2.下列说法正确的是()A.A、B和弹簧构成的系统机械能守恒B.物体B机械能的减少量等于它所受的重力与拉力的合力做的功C.当物体B获得最大速度时,弹簧伸长了25cmD.当物体B获得最大速度时,物体B速度为m/s5、下列说法正确的是()A.普朗克提出了微观世界量子化的观念,并获得诺贝尔奖B.爱因斯坦最早发现光电效应现象,并提出了光电效应方程C.德布罗意提出并通过实验证实了实物粒子具有波动性D.卢瑟福等人通过粒子散射实验,提出了原子具有核式结构6、如图甲所示MN是一条电场线上的两点,从M点由静止释放一个带正电的带电粒子,带电粒子仅在电场力作用下沿电场线M点运动到N点,其运动速度随时间t的变化规律如图乙所示下列叙述中不正确的是()A.M点场强比N的场强小B.M点的电势比N点的电势高C.从M点运动到N点电势能增大D.从M点运动到N点粒子所受电场力逐渐地大二、多项选择题:本题共4小题,每小题5分,共20分。在每小题给出的四个选项中,有多个选项是符合题目要求的。全部选对的得5分,选对但不全的得3分,有选错的得0分。7、两个等量同种电荷固定于光滑水平面上,其连线中垂线上有A、B、C三点,如图甲所示,一个电荷量为2×10-5C,质量为1g的小物块在水平面上从C点静止释放,其运动的v-t图像如图乙所示,其中B点处为整条图线切线斜率最...

1、当您付费下载文档后,您只拥有了使用权限,并不意味着购买了版权,文档只能用于自身使用,不得用于其他商业用途(如 [转卖]进行直接盈利或[编辑后售卖]进行间接盈利)。
2、本站所有内容均由合作方或网友上传,本站不对文档的完整性、权威性及其观点立场正确性做任何保证或承诺!文档内容仅供研究参考,付费前请自行鉴别。
3、如文档内容存在违规,或者侵犯商业秘密、侵犯著作权等,请点击“违规举报”。

碎片内容

北京西城区育才中学2023-2024学年高考物理一模试卷含解析.doc

您可能关注的文档

确认删除?