电脑桌面
添加内谋知识网--内谋文库,文书,范文下载到电脑桌面
安装后可以在桌面快捷访问

吉林省长春市九台市师范高级中学2023-2024学年高三最后一模物理试题含解析.doc

吉林省长春市九台市师范高级中学2023-2024学年高三最后一模物理试题含解析.doc_第1页
1/18
吉林省长春市九台市师范高级中学2023-2024学年高三最后一模物理试题含解析.doc_第2页
2/18
吉林省长春市九台市师范高级中学2023-2024学年高三最后一模物理试题含解析.doc_第3页
3/18
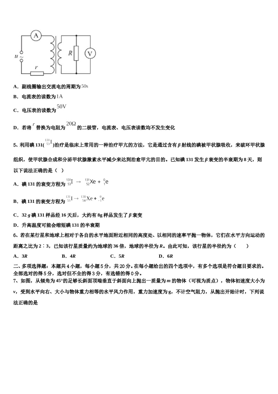
吉林省长春市九台市师范高级中学2023-2024学年高三最后一模物理试题注意事项:1.答题前,考生先将自己的姓名、准考证号填写清楚,将条形码准确粘贴在考生信息条形码粘贴区。2.选择题必须使用2B铅笔填涂;非选择题必须使用0.5毫米黑色字迹的签字笔书写,字体工整、笔迹清楚。3.请按照题号顺序在各题目的答题区域内作答,超出答题区域书写的答案无效;在草稿纸、试题卷上答题无效。4.保持卡面清洁,不要折叠,不要弄破、弄皱,不准使用涂改液、修正带、刮纸刀。一、单项选择题:本题共6小题,每小题4分,共24分。在每小题给出的四个选项中,只有一项是符合题目要求的。1、下列现象中属于分子斥力的宏观表现的是A.镜子破碎后再对接无法接起B.液体体积很难压缩,盘面上有一质量为m的物块随圆盘C.打气筒打气,若干次后难再打进D.橡皮筋拉伸后放开会自动缩回2、如图所示,一个圆盘绕过圆心O且与盘面垂直的竖直轴匀速转动角速度为一起做匀速圆周运动,已知物块到转轴的距离为r,下列说法正确的是()A.物块受重力、弹力、向心力作用,合力大小为m2rB.物块受重力、弹力、摩擦力、向心力作用,合力大小为m2rC.物块受重力、弹力、摩擦力作用,合力大小为m2rD.物块只受重力、弹力作用,合力大小为零3、下列说法正确的是()A.电子的发现说明原子具有核式结构B.β衰变现象说明电子是原子核的组成部分C.某金属在光照射下发生光电效应,入射光频率越高,该金属的逸出功越大D.某金属在光照射下发生光电效应,入射光频率越高,逸出光电子的最大初动能越大4、如图所示,理想变压器的原线圈接在的交流电源上,原线圈上接有的电阻,副线圈接有的负载电阻,原、副线圈匝数之比为,电流表、电压表均为理想电表。下列说法正确的是()A.副线圈输出交流电的周期为B.电流表的读数为C.电压表的读数为D.若将替换为电阻为的二极管,电流表、电压表读数均不发生变化5、利用碘131()治疗是临床上常用的一种治疗甲亢的方法,它是通过含有β射线的碘被甲状腺吸收,来破环甲状腺组织,使甲状腺合成和分泌甲状腺激素水平减少来达到治愈甲亢的目的。已知碘131发生β衰变的半衰期为8天,则以下说法正确的是()A.碘131的衰变方程为B.碘131的衰变方程为C.32g碘131样品经16天后,大约有8g样品发生了β衰变D.升高温度可能会缩短碘131的半衰期6、若在某行星和地球上相对于各自的水平地面附近相同的高度处、以相同的速率平抛一物体,它们在水平方向运动的距离之比为2∶3,已知该行星质量约为地球的36倍,地球的半径为R。由此可知,该行星的半径约为()A.3RB.4RC.5RD.6R二、多项选择题:本题共4小题,每小题5分,共20分。在每小题给出的四个选项中,有多个选项是符合题目要求的。全部选对的得5分,选对但不全的得3分,有选错的得0分。7、如图,从倾角为45°的足够长斜面顶端垂直于斜面向上抛出一质量为m的物体(可视为质点),物体初速度大小为v,受到水平向右、大小与物体重力相等的水平风力作用,重力加速度为g,不计空气阻力,从抛出开始计时,下列说法正确的是A.物体距斜面的最远距离为B.以抛出点所在水平面为零势能面,物体重力势能的最大值为C.经过时间,物体回到斜面D.物体重力势能最大时,水平风力的瞬时功率为8、如图甲所示,B、C和P是同一水平面内的三个点,沿竖直方向振动的横波I在介质中沿BP方向传播,P与B相距40cm,B点的振动图像如图乙所示;沿竖直方向振动的横波I在同一介质中沿CP方向传播,P与C相距50cm,C点的振动图像如图丙所示。在t=0时刻,两列波同时分别经过B、C两点,两列波的波速都为20cm/s,两列波在P点相遇,则以下说法正确的是()A.两列波的波长均为20cmB.P点为减弱点,振幅是为10cmC.4.5s时P点在平衡位置且向下振动D.波遇到40cm的障碍物将发生明显衍射现象E.P点为加强点,振幅为70cm9、如图是质谱仪的工作原理示意图,带电粒子被加速电场加速后,进入速度选择器。速度选择器内存在相互正交的匀强磁场和匀强电场E,磁场方向垂直于纸面向里,平板S上有可让粒子通过狭缝到达记录粒子位置的胶片。平板S右方有垂直于纸面向外的匀强磁场,则下列相关说法中正确的...

1、当您付费下载文档后,您只拥有了使用权限,并不意味着购买了版权,文档只能用于自身使用,不得用于其他商业用途(如 [转卖]进行直接盈利或[编辑后售卖]进行间接盈利)。
2、本站所有内容均由合作方或网友上传,本站不对文档的完整性、权威性及其观点立场正确性做任何保证或承诺!文档内容仅供研究参考,付费前请自行鉴别。
3、如文档内容存在违规,或者侵犯商业秘密、侵犯著作权等,请点击“违规举报”。

碎片内容

吉林省长春市九台市师范高级中学2023-2024学年高三最后一模物理试题含解析.doc

您可能关注的文档

确认删除?