电脑桌面
添加内谋知识网--内谋文库,文书,范文下载到电脑桌面
安装后可以在桌面快捷访问

四川省成都七中嘉祥外国语学校高2024年高考物理五模试卷含解析.doc

四川省成都七中嘉祥外国语学校高2024年高考物理五模试卷含解析.doc_第1页
1/16
四川省成都七中嘉祥外国语学校高2024年高考物理五模试卷含解析.doc_第2页
2/16
四川省成都七中嘉祥外国语学校高2024年高考物理五模试卷含解析.doc_第3页
3/16
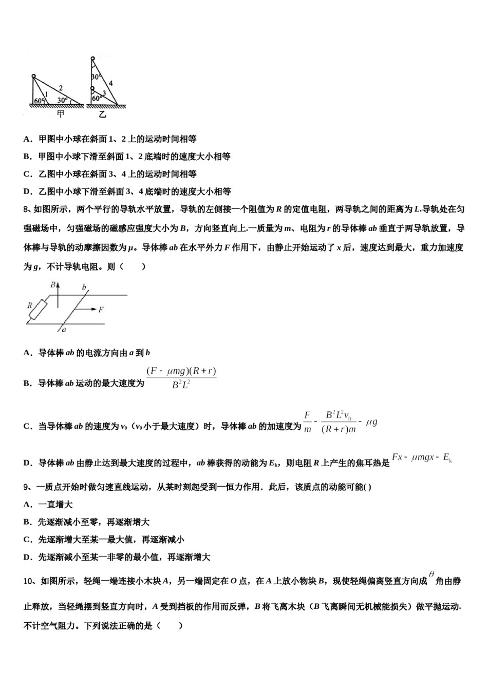
四川省成都七中嘉祥外国语学校高2024年高考物理五模试卷注意事项:1.答题前,考生先将自己的姓名、准考证号码填写清楚,将条形码准确粘贴在条形码区域内。2.答题时请按要求用笔。3.请按照题号顺序在答题卡各题目的答题区域内作答,超出答题区域书写的答案无效;在草稿纸、试卷上答题无效。4.作图可先使用铅笔画出,确定后必须用黑色字迹的签字笔描黑。5.保持卡面清洁,不要折暴、不要弄破、弄皱,不准使用涂改液、修正带、刮纸刀。一、单项选择题:本题共6小题,每小题4分,共24分。在每小题给出的四个选项中,只有一项是符合题目要求的。1、下列叙述正确的是()A.光电效应深入地揭示了光的粒子性的一面,表明光子除具有能量之外还具有动量B.氢原子的核外电子,由离核较远的轨道自发跃迁到离核较近轨道,放出光子,电子的动能减小,电势能增加C.处于基态的氢原子吸收一个光子跃迁到激发态,再向低能级跃迁时辐射光子的频率一定大于吸收光子的频率D.卢瑟福依据极少数α粒子发生大角度偏转提出了原子的核式结构模型2、2019年4月10日,全球多地同步公布了人类历史上第一张黑洞照片。黑洞是一种密度极大,引力极大的天体,以至于光都无法逃逸。黑洞的大小由史瓦西半径公式R=决定,其中万有引力常量G=6.67×10-11N·m²/kg²,光速c=3.0×108m/s,天体的质量为M。已知地球的质量约为6×1024kg,假如它变成一个黑洞,则“地球黑洞”的半径约为()B.9mmC.9cmD.9mA.9μm3、图为探究变压器电压与匝数关系的电路图。已知原线圈匝数为400匝,副线圈“1”接线柱匝数为800匝,“2”接线柱匝数为200匝,ab端输入的正弦交变电压恒为U,电压表V1、V2的示数分别用U1、U2表示。滑片P置于滑动变阻器中点,则开关S()A.打在“1”时,B.打在“1”时,U1:U2=2:1C.打在“2”与打在“1”相比,灯泡L更暗D.打在“2”与打在“1”相比,ab端输入功率更大4、人类对物质属性的认识是从宏观到微观不断深入的,下列说法正确的是()A.晶体的物理性质都是各向异性的B.露珠呈现球状是由于液体表面张力的作用C.布朗运动是固体分子的运动,它说明分子永不停歇地做无规则运动D.当分子力表现为斥力时,分子力和分子势能总是随分子间距离的减小而减小5、最近,我国为“长征九号”研制的大推力新型火箭发动机联试成功,这标志着我国重型运载火箭的研发取得突破性进展.若某次实验中该发动机向后喷射的气体速度约为3km/s,产生的推力约为4.8×106N,则它在1s时间内喷射的气体质量约为A.1.6×102kgB.1.6×103kgC.1.6×105kgD.1.6×106kg6、如图所示,相距为L的两条足够长的光滑平行不计电阻的金属导轨与水平面夹角为θ,处于方向垂直导轨平面向下且磁感应强度为B的匀强磁场中。将金属杆ab垂直放在导轨上,杆ab由静止释放下滑距离x时速度为v。已知金属杆质量为m,定值电阻以及金属杆的电阻均为R,重力加速度为g,导轨杆与导轨接触良好。则下列说法正确的是()A.此过程中流过导体棒的电荷量q等于B.金属杆ab下滑x时加速度大小为gsinθ-C.金属杆ab下滑的最大速度大小为D.金属杆从开始运动到速度最大时,杆产生的焦耳热为mgxsinθ-二、多项选择题:本题共4小题,每小题5分,共20分。在每小题给出的四个选项中,有多个选项是符合题目要求的。全部选对的得5分,选对但不全的得3分,有选错的得0分。7、为探究小球沿光滑斜面的运动规律,小李同学将一小钢球分别从图中斜面的顶端由静止释放,下列说法中正确的是()A.甲图中小球在斜面1、2上的运动时间相等B.甲图中小球下滑至斜面1、2底端时的速度大小相等C.乙图中小球在斜面3、4上的运动时间相等D.乙图中小球下滑至斜面3、4底端时的速度大小相等8、如图所示,两个平行的导轨水平放置,导轨的左侧接一个阻值为R的定值电阻,两导轨之间的距离为L.导轨处在匀强磁场中,匀强磁场的磁感应强度大小为B,方向竖直向上.一质量为m、电阻为r的导体棒ab垂直于两导轨放置,导体棒与导轨的动摩擦因数为μ。导体棒ab在水平外力F作用下,由静止开始运动了x后,速度达到最大,重力加速度为g,不计导轨电阻。则()A.导体棒ab的电流方向由a到bB.导体棒ab运动的...

1、当您付费下载文档后,您只拥有了使用权限,并不意味着购买了版权,文档只能用于自身使用,不得用于其他商业用途(如 [转卖]进行直接盈利或[编辑后售卖]进行间接盈利)。
2、本站所有内容均由合作方或网友上传,本站不对文档的完整性、权威性及其观点立场正确性做任何保证或承诺!文档内容仅供研究参考,付费前请自行鉴别。
3、如文档内容存在违规,或者侵犯商业秘密、侵犯著作权等,请点击“违规举报”。

碎片内容

四川省成都七中嘉祥外国语学校高2024年高考物理五模试卷含解析.doc

您可能关注的文档

确认删除?