电脑桌面
添加内谋知识网--内谋文库,文书,范文下载到电脑桌面
安装后可以在桌面快捷访问

四川省成都市田家炳中学2024年高考物理五模试卷含解析.doc

四川省成都市田家炳中学2024年高考物理五模试卷含解析.doc_第1页
1/18
四川省成都市田家炳中学2024年高考物理五模试卷含解析.doc_第2页
2/18
四川省成都市田家炳中学2024年高考物理五模试卷含解析.doc_第3页
3/18
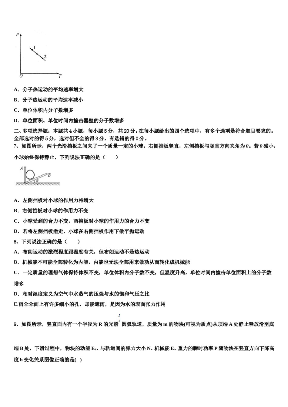
四川省成都市田家炳中学2024年高考物理五模试卷请考生注意:1.请用2B铅笔将选择题答案涂填在答题纸相应位置上,请用0.5毫米及以上黑色字迹的钢笔或签字笔将主观题的答案写在答题纸相应的答题区内。写在试题卷、草稿纸上均无效。2.答题前,认真阅读答题纸上的《注意事项》,按规定答题。一、单项选择题:本题共6小题,每小题4分,共24分。在每小题给出的四个选项中,只有一项是符合题目要求的。1、2019年11月5日1时43分,中国在西昌卫星发射中心用长征三号乙运载火箭,成功发射第49颗北斗导航卫星,该卫星发射成功,标志着北斗三号系统3颗IGSO卫星(倾斜地球同步轨道卫星)全部发射完毕。该卫星在轨道上运动的周期与地球自转周期相同,但该轨道平面与赤道平面有一定的夹角,因此该轨道也被称为倾斜同步轨道,根据以上信息请判断,下列说法中不正确的是()A.该卫星做匀速圆周运动的圆心一定是地球的球心B.该卫星离地面的高度等于地球同步卫星离地面的高度C.地球对该卫星的万有引力一定等于地球对地球同步卫星的万有引力D.只要倾角合适,处于倾斜同步轨道上的卫星可以在每天的固定时间经过同一城市的上空2、如图所示,一倾角为30°的匀质圆盘绕垂直于盘面的固定对称轴以恒定角速度ω转动,盘面上离转轴距离d处有一带负电的电荷量为q、质量为m的小物体与圆盘始终保持相对静止.整个装置放在竖直向上的匀强电场中,电场强度,则物体与盘面间的动摩擦因数至少为(设最大静摩擦力等于滑动摩擦力,g为重力加速度)()A.B.C.D.3、下列电磁波中,衍射能力最强的是()A.无线电波B.红外线C.紫外线D.射线4、观看科幻电影《流浪地球》后,某同学设想地球仅在木星引力作用下沿椭圆轨道通过木星的情景,如图所示,轨道上P点距木星最近(距木星表面的高度可忽略)。则A.地球靠近木星的过程中运行速度减小B.地球远离木星的过程中加速度增大C.地球远离木星的过程中角速度增大D.地球在P点的运行速度大于木星第一宇宙速度5、将一物体竖直向上抛出,不计空气阻力。用x表示物体运动的路程,t表示物体运动的时间,Ek表示物体的动能,下列图像正确的是()A.B.C.D.6、一定质量的理想气体,其状态变化的P-T图像如图所示。气体在由状态1变化到状态2的过程中,下列说法正确的是A.分子热运动的平均速率增大B.分子热运动的平均速率减小C.单位体积内分子数增多D.单位面积、单位时间内撞击器壁的分子数增多二、多项选择题:本题共4小题,每小题5分,共20分。在每小题给出的四个选项中,有多个选项是符合题目要求的。全部选对的得5分,选对但不全的得3分,有选错的得0分。7、如图所示,两个光滑挡板之间夹了一个质量一定的小球,右侧挡板竖直,左侧挡板与竖直方向夹角为θ。若θ减小,小球始终保持静止,下列说法正确的是()A.左侧挡板对小球的作用力将增大B.右侧挡板对小球的作用力不变C.小球受到的合力不变,两挡板对小球的作用力的合力不变D.若将左侧挡板撤走,小球在右侧挡板作用下做平拋运动8、下列说法正确的是()A.布朗运动的激烈程度跟温度有关,但布朗运动不是热运动B.机械能不可能全部转化为内能,内能也无法全部用来做功从而转化成机械能C.一定质量的理想气体保持体积不变,单位体积内分子数不变,但温度升高,单位时间内撞击单位面积上的分子数增多D.相对湿度定义为空气中水蒸气的压强与水的饱和气压之比E.雨伞伞面上有许多细小的孔,却能遮雨,是因为水的表面张力作用9、如图所示,竖直面内有一个半径为R的光滑圆弧轨道,质量为m的物块(可视为质点)从顶端A处静止释放滑至底端B处,下滑过程中,物块的动能Ek、与轨道间的弹力大小N、机械能E、重力的瞬时功率P随物块在竖直方向下降高度h变化关系图像正确的是()A.B.C.D.10、如图所示,一长为、宽为的矩形导线框,在水平外力作用下从紧靠磁感应强度为的匀强磁场边缘处以速度向右匀速运动,规定水平向左为力的正方向。下列关于水平外力的冲量、导线框两点间的电势差、通过导线框的电量及导线框所受安培力随其运动的位移变化的图像正确的是()A.B.C.D.三、实验题:本题共2小题,共18分。把答案写在答题卡中指...

1、当您付费下载文档后,您只拥有了使用权限,并不意味着购买了版权,文档只能用于自身使用,不得用于其他商业用途(如 [转卖]进行直接盈利或[编辑后售卖]进行间接盈利)。
2、本站所有内容均由合作方或网友上传,本站不对文档的完整性、权威性及其观点立场正确性做任何保证或承诺!文档内容仅供研究参考,付费前请自行鉴别。
3、如文档内容存在违规,或者侵犯商业秘密、侵犯著作权等,请点击“违规举报”。

碎片内容

四川省成都市田家炳中学2024年高考物理五模试卷含解析.doc

您可能关注的文档

确认删除?