电脑桌面
添加内谋知识网--内谋文库,文书,范文下载到电脑桌面
安装后可以在桌面快捷访问

山南市重点中学2024年高三最后一模物理试题含解析.doc

山南市重点中学2024年高三最后一模物理试题含解析.doc_第1页
1/18
山南市重点中学2024年高三最后一模物理试题含解析.doc_第2页
2/18
山南市重点中学2024年高三最后一模物理试题含解析.doc_第3页
3/18
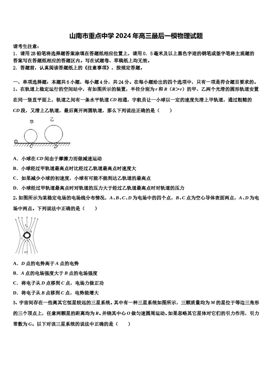
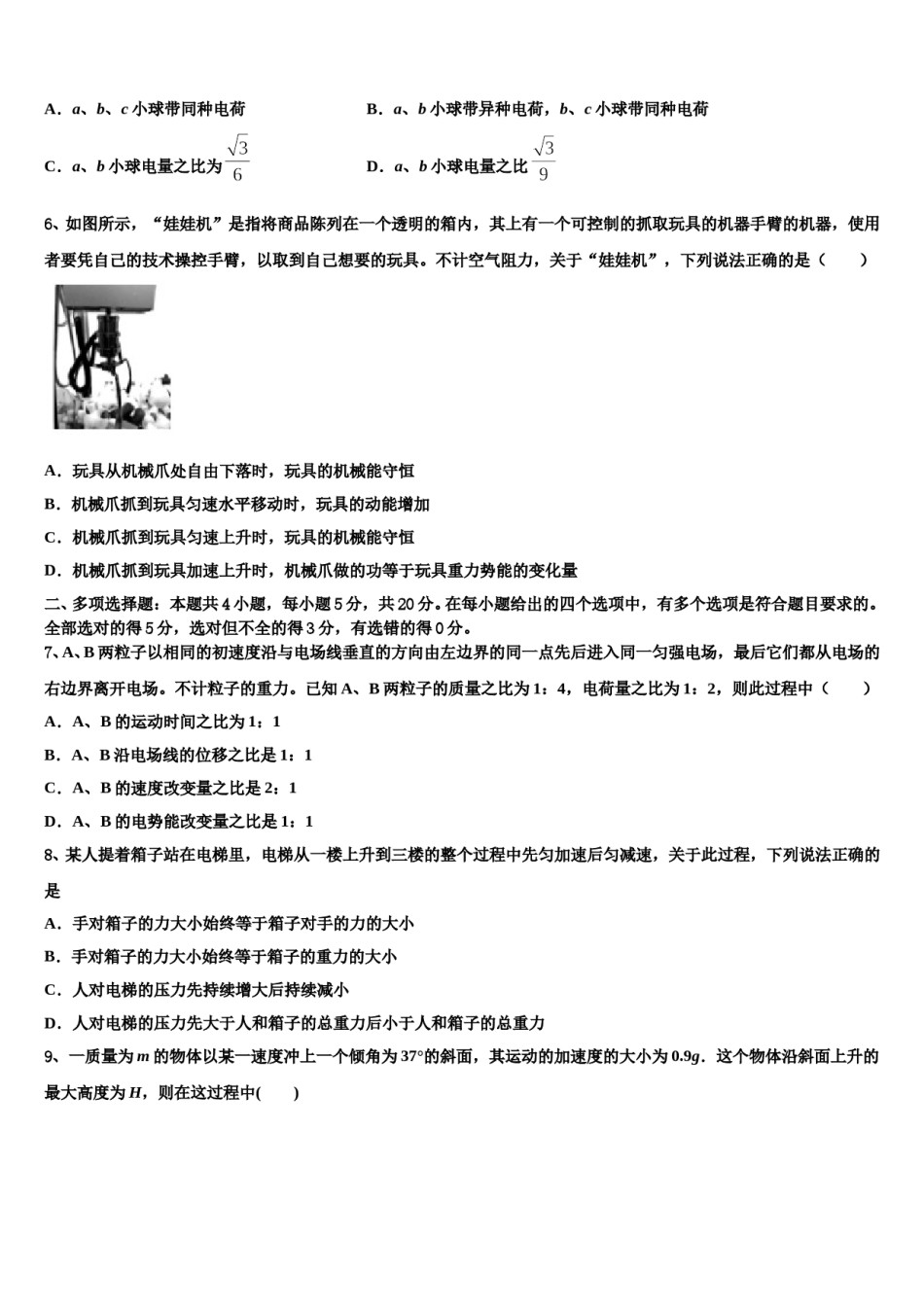
山南市重点中学2024年高三最后一模物理试题请考生注意:1.请用2B铅笔将选择题答案涂填在答题纸相应位置上,请用0.5毫米及以上黑色字迹的钢笔或签字笔将主观题的答案写在答题纸相应的答题区内。写在试题卷、草稿纸上均无效。2.答题前,认真阅读答题纸上的《注意事项》,按规定答题。一、单项选择题:本题共6小题,每小题4分,共24分。在每小题给出的四个选项中,只有一项是符合题目要求的。1、在轨道上稳定运行的空间站中,有如图所示的装置,半径分别为r和R(R>r)的甲、乙两个光滑的圆形轨道安置在同一竖直平面上,轨道之间有一条水平轨道CD相通,宇航员让一小球以一定的速度先滑上甲轨道,通过粗糙的CD段,又滑上乙轨道,最后离开两圆轨道,那么下列说法正确的是()A.小球在CD间由于摩擦力而做减速运动B.小球经过甲轨道最高点时比经过乙轨道最高点时速度大C.如果减少小球的初速度,小球有可能不能到达乙轨道的最高点D.小球经过甲轨道最高点时对轨道的压力大于经过乙轨道最高点时对轨道的压力2、如图所示为某稳定电场的电场线分布情况,A、B、C、D为电场中的四个点,B、C点为空心导体表面两点,A、D为电场中两点。下列说法中正确的是()A.D点的电势高于A点的电势B.A点的电场强度大于B点的电场强度C.将电子从D点移到C点,电场力做正功D.将电子从B点移到C点,电势能增大3、宇宙间存在一些离其它恒星较远的三星系统。其中有一种三星系统如图所示,三颗质量均为M的星位于等边三角形的三个顶点上,任意两颗星的距离均为R。并绕其中心O做匀速圆周运动。如果忽略其它星体对它们的引力作用,引力常数为G。以下对该三星系统的说法中正确的是()A.每颗星做圆周运动的角速度为B.每颗星做圆周运动的向心加速度与三星的质量无关C.若距离R和每颗星的质量M都变为原来的2倍,则角速度变为原来的2倍D.若距离R和每颗星的质量M都变为原来的2倍,则线速度大小不变4、如图所示,在斜面顶端先后水平抛出同一小球,第一次小球落在斜面中点;第二次小球落在斜面底端;第三次落在水平面上,落点与斜面底端的距离为l。斜面底边长为2l,则(忽略空气阻力)()A.小球运动时间之比B.小球运动时间之比C.小球抛出时初速度大小之比D.小球抛出时初速度大小之比5、如图,绝缘光滑圆环竖直放置,a、b、c为三个套在圆环上可自由滑动的空心带电小球,已知小球c位于圆环最高点,ac连线与竖直方向成60°角,bc连线与竖直方向成30°角,三个小球均处于静止状态。下列说法正确的是()A.a、b、c小球带同种电荷B.a、b小球带异种电荷,b、c小球带同种电荷C.a、b小球电量之比为D.a、b小球电量之比6、如图所示,“娃娃机”是指将商品陈列在一个透明的箱内,其上有一个可控制的抓取玩具的机器手臂的机器,使用者要凭自己的技术操控手臂,以取到自己想要的玩具。不计空气阻力,关于“娃娃机”,下列说法正确的是()A.玩具从机械爪处自由下落时,玩具的机械能守恒B.机械爪抓到玩具匀速水平移动时,玩具的动能增加C.机械爪抓到玩具匀速上升时,玩具的机械能守恒D.机械爪抓到玩具加速上升时,机械爪做的功等于玩具重力势能的变化量二、多项选择题:本题共4小题,每小题5分,共20分。在每小题给出的四个选项中,有多个选项是符合题目要求的。全部选对的得5分,选对但不全的得3分,有选错的得0分。7、A、B两粒子以相同的初速度沿与电场线垂直的方向由左边界的同一点先后进入同一匀强电场,最后它们都从电场的右边界离开电场。不计粒子的重力。已知A、B两粒子的质量之比为1:4,电荷量之比为1:2,则此过程中()A.A、B的运动时间之比为1:1B.A、B沿电场线的位移之比是1:1C.A、B的速度改变量之比是2:1D.A、B的电势能改变量之比是1:18、某人提着箱子站在电梯里,电梯从一楼上升到三楼的整个过程中先匀加速后匀减速,关于此过程,下列说法正确的是A.手对箱子的力大小始终等于箱子对手的力的大小B.手对箱子的力大小始终等于箱子的重力的大小C.人对电梯的压力先持续增大后持续减小D.人对电梯的压力先大于人和箱子的总重力后小于人和箱子的总重力9、一质量为m的物体以某一速度冲上一个倾角为37°...

1、当您付费下载文档后,您只拥有了使用权限,并不意味着购买了版权,文档只能用于自身使用,不得用于其他商业用途(如 [转卖]进行直接盈利或[编辑后售卖]进行间接盈利)。
2、本站所有内容均由合作方或网友上传,本站不对文档的完整性、权威性及其观点立场正确性做任何保证或承诺!文档内容仅供研究参考,付费前请自行鉴别。
3、如文档内容存在违规,或者侵犯商业秘密、侵犯著作权等,请点击“违规举报”。

碎片内容

山南市重点中学2024年高三最后一模物理试题含解析.doc

您可能关注的文档

确认删除?