电脑桌面
添加内谋知识网--内谋文库,文书,范文下载到电脑桌面
安装后可以在桌面快捷访问

山西省忻州一中、临汾一中、精英中学2024年高考冲刺押题(最后一卷)物理试卷含解析.doc

山西省忻州一中、临汾一中、精英中学2024年高考冲刺押题(最后一卷)物理试卷含解析.doc_第1页
1/19
山西省忻州一中、临汾一中、精英中学2024年高考冲刺押题(最后一卷)物理试卷含解析.doc_第2页
2/19
山西省忻州一中、临汾一中、精英中学2024年高考冲刺押题(最后一卷)物理试卷含解析.doc_第3页
3/19
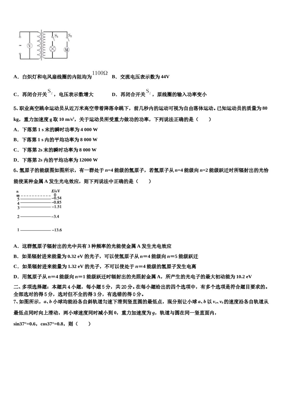
山西省忻州一中、临汾一中、精英中学2024年高考冲刺押题(最后一卷)物理试卷注意事项:1.答题前,考生先将自己的姓名、准考证号填写清楚,将条形码准确粘贴在考生信息条形码粘贴区。2.选择题必须使用2B铅笔填涂;非选择题必须使用0.5毫米黑色字迹的签字笔书写,字体工整、笔迹清楚。3.请按照题号顺序在各题目的答题区域内作答,超出答题区域书写的答案无效;在草稿纸、试题卷上答题无效。4.保持卡面清洁,不要折叠,不要弄破、弄皱,不准使用涂改液、修正带、刮纸刀。一、单项选择题:本题共6小题,每小题4分,共24分。在每小题给出的四个选项中,只有一项是符合题目要求的。1、用比值法定义物理量是物理学中一种常用的方法。下列四个选项中全部都应用了比值定义法的是①加速度②电场强度③电容④电流⑤导体电阻⑥磁感应强度A.①③⑤⑥B.②③⑤⑥C.②③④⑥D.①③④⑥2、如图甲所示,一质量为M的长木板静置于光滑水平面上,其上放置一质量为m的小滑块,木板受到随时间t变化的水平拉力F作用时,用传感器测出其加速度a,得到如图乙所示的aF图,最大静摩擦力近似等于滑动摩擦力,取g=10m/s2,则下列选项错误的是A.滑块的质量m=4kgB.木板的质量M=2kgC.当F=8N时滑块加速度为2m/s2D.滑块与木板间动摩擦因数为0.13、如图,在固定斜面上的一物块受到一外力F的作用,F平行于斜面向上.若要物块在斜面上保持静止,F的取值应有一定范围,已知其最大值和最小值分别为F1和F2(F2>0).由此可求出A.物块的质量B.斜面的倾角C.物块与斜面间的最大静摩擦力D.物块对斜面的正压力4、如图所示,理想变压器原、副线圈的匝数比为15,交流电源电压不变,电压表为理想交流电表,白炽灯和电风扇的额定电压均为,额定功率均为44W,只闭合开关时,白炽灯正常发光,则()A.白炽灯和电风扇线圈的内阻均为B.交流电压表示数为44VC.再闭合开关,电压表示数增大D.再闭合开关,原线圈的输入功率变小5、职业高空跳伞运动员从近万米高空带着降落伞跳下,前几秒内的运动可视为自由落体运动。已知运动员的质量为80kg,重力加速度g取10m/s2,关于运动员所受重力做功的功率,下列说法正确的是()A.下落第1s末的瞬时功率为4000WB.下落第1s内的平均功率为8000WC.下落第2s末的瞬时功率为8000WD.下落第2s内的平均功率为12000W6、氢原子的能级图如图所示,有一群处于n=4能级的氢原子,若氢原子从n=4能级向n=2能级跃迁时所辐射出的光恰能使某种金属A发生光电效应,则下列说法中正确的是()A.这群氢原子辐射出的光中共有3种频率的光能使金属A发生光电效应B.如果辐射进来能量为0.32eV的光子,可以使氢原子从n=4能级向n=5能级跃迁C.如果辐射进来能量为1.32eV的光子,不可以使处于n=4能级的氢原子发生电离D.用氢原子从n=4能级向n=1能级跃迁时辐射出的光照射金属A,所产生的光电子的最大初动能为10.2eV二、多项选择题:本题共4小题,每小题5分,共20分。在每小题给出的四个选项中,有多个选项是符合题目要求的。全部选对的得5分,选对但不全的得3分,有选错的得0分。7、如图所示,a、b小球均能沿各自斜轨道匀速下滑到竖直圆的最低点,现分别让小球a、b以va、vb的速度沿各自轨道从最低点同时向上滑动,两小球速度同时减小到0,重力加速度为g,轨道与圆在同一竖直面内,sin37°=0.6,cos37°=0.8,则()A.a、b小球与斜面间的动摩擦因数之比μa:μb=9:16B.a、b小球沿斜面向上运的加速度之比以aa:ab=4:3C.va:vb=4:3D.两小球不可能同时达到圆周上8、在如图所示的轴上有M、N两质点,两点之间的距离为x=12m,已知空间的简谐横波由M向N传播,某时刻两质点的振动图像如图所示,已知该简谐横波的波长介于8m和10m之间。下列正确的是()A.该简谐横波的传播周期为0.8s,并处于匀强磁场中.当导线中通以沿正方向的电B.该简谐波的波长可能为48mC.该简谐波的波长一定等于9.6mD.该简谐横波的传播速度大小为12m/sE.0~1.2s的时间内质点M点的路程为120cm9、如图,质量为、长为的直导线用两绝缘细线悬挂于流,且导线保持静止时,悬线与竖直方向夹角为.则磁感应强度方向和大小可能为A.正向,B.正...

1、当您付费下载文档后,您只拥有了使用权限,并不意味着购买了版权,文档只能用于自身使用,不得用于其他商业用途(如 [转卖]进行直接盈利或[编辑后售卖]进行间接盈利)。
2、本站所有内容均由合作方或网友上传,本站不对文档的完整性、权威性及其观点立场正确性做任何保证或承诺!文档内容仅供研究参考,付费前请自行鉴别。
3、如文档内容存在违规,或者侵犯商业秘密、侵犯著作权等,请点击“违规举报”。

碎片内容

山西省忻州一中、临汾一中、精英中学2024年高考冲刺押题(最后一卷)物理试卷含解析.doc

您可能关注的文档

确认删除?